王炸吐血,面试官必问的700页Spring解析,java面试能问的都在这了

78 阅读4分钟

金九银十已经很近啦,最近看到身边很多人都在投简历,有因为企业裁员的,有因为自己想跳槽的,原因不一,但是最终大家都会需要接触到面试这个事情。今天就来说一说,后端的面试技巧。Spring或源码这几个字,想必对后端工程师来说不是什么新鲜事了。或者说,这是后端工程师去大厂面试的“必会题“。

我们先说说目前应用面积最广的Spring,大厂或是高级工程师面试的时候究竟会碰到什么棘手或是难缠的 Spring 的面试题呢?今天,我整理了从业到现在看到的、经历过的一些Spring面试题,已经帮很多人拿下互联网一线公司的offer。

每个知识点都有左侧导航书签页,看的时候十分方便,由于内容较多**+XXX_WWW666666获取**这里就截取一部分图吧。

话不多说,直接上图:

Spring Boot文档(学习路线地图)

第1模块:Spring之旅

  • 简化Java开发

  • 容纳你的Bean

  • 俯瞰Spring风景线

  • Spring的新功能

第2模块:装配Bean

  • Spring配置的可选方案

  • 自动化装配bean

  • 通过Java代码装配bean

  • 通过XML装配bean

  • 导入和混合配置

第3模块:高级装配

  • 环境与profile

  • 条件化的bean

  • 处理自动装配的歧义性

  • bean的作用域

  • 运行时值注入

第4模块:面向切面的Spring

  • 什么是面向切面编程

  • 通过切点来选择连接点

  • 使用注解创建切面

  • 在XML中声明切面

  • 注入Aspect切面

第5模块:构建Spring Web应用程序

  • Spring MVC起步

  • 编写基本的控制器

  • 接受请求的输入

  • 处理表单

第6模块:渲染Web视图

  • 理解视图解析

  • 创建JSP视图

  • 使用Apache Tiles视图定义布局,

  • 使用Thymeleaf

第7模块:Spring MVC的高级技术

  • Spring MVC配置的替代方案

  • 处理multipar形式的数据

  • 处理异常

  • 为控制器添加通知

  • 跨重定向请求传递数据

第8模块:使用Spring Web Flow

  • 在Spring中配置tWeb Flow

  • 流程的组件

  • 组合起来:披萨流程

  • 保护Web流程

第9模块:保护Web应用

  • 后端中的Spring

第10模块:通过Spring和JDBC征服数据库

  • Spring的数据访问哲学

  • 配置数据源

  • 在Spring中使用JDBC

第11模块:使用对象-关系映射持久化数据

  • 在Spring中集成Hibernate

  • Spring与Java持久化API

  • 借助Spring Data实现自动化的PA Repository

第12模块:使用NoSQL数据库

  • 使用MongoDB持久化文档数据

  • 使用Neo4j操作園数据

  • 使用Redis操作key-value数据

第13模块:缓存数据

  • 启用对缓存的支持

  • 为方法添加注解以支持缓存

  • 使用XML声明缓存

第14模块:保护方法应用

  • 使用注解保护方法

  • 使用表达式实现方法级别的安全性

第15模块:使用远程服务

  • Spring远程调用概览

  • 使用RMI

  • 使用Hessian和Burlap发布远程服务

  • 使用Spring的HttpInvoker上

  • 发布和使用Web服务

第16模块:使用Spring MVC创建REST API

  • 了解REST

  • 创建第一个REST端点

  • 提供资源之外的其他内容

  • 编写REST客户端

第17模块:Spring消息

  • 异步消息简介

  • 使用JMS发送消息

  • 使用AMQP实现消息功能

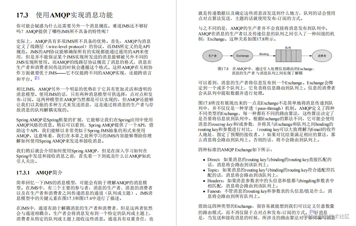
第18模块:使用WebSocket和STOMP实现消息功能

  • 使用Spring的低层级WebSocket API

  • 应对不支持WebSocket的场景上

  • 使用STOMP消息

  • 为目标用户发送消息

  • 处理消息异常

第19模块:使用Spring发送Email

  • 配置Spring发送邮件

  • 构建丰富内容的Email消息

  • 使用模板生成Email

第20模块:使用JMX管理Spring Bean

  • 将Spring bean导出为MBean

  • 远程MBean

  • 处理通知

第21模块:借助Spring Boot简化Spring开发

  • Spring Boot简介

  • 使用Spring Boot构建应用

  • 组合使用Groovy与Spring Boot CLI

  • 通过Actuator获取了解应用内部状况

Spring高频100道面试题:

熟练掌握Spring,甚至可以毫不夸张地说已经半只脚踏入心仪的公司了。赶紧学起来吧,不要再被面试官问得 脸都绿了呀!!