量化金融讲座

235 阅读1分钟

什么是量化金融?

3766c368c20505e0a563bb14bb62f46.jpg

应用的方面

image.png

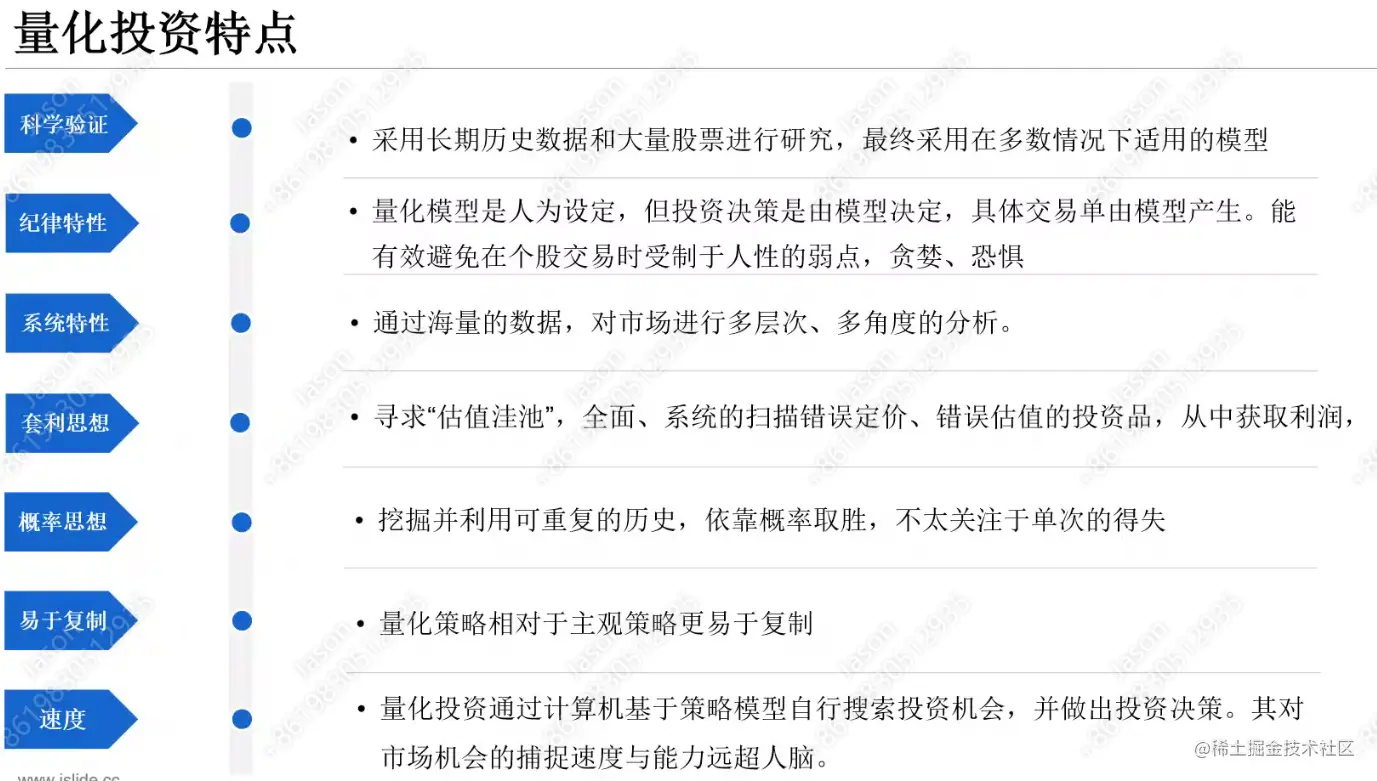
量化投资的特点:服务器架设在云端

image.png

量化实现过程

image.png

常见的量化策略

image.png

格雷厄姆的选股策略

image.png

行业前景

image.png

image.png

image.png

image.png

人才成长路径

image.png