Vue3入门指北(九)生命周期钩子

151 阅读2分钟

携手创作,共同成长!这是我参与「掘金日新计划 · 8 月更文挑战」的第二十七天,点击查看活动详情

前言

我们知道每个Vue组件在整个生命周期都会经历很多步骤,比如组件初始化、template模板的编译、把实例挂载挂载到相应的DOM节点,还有组件数据更新以及卸载的时候。而在这些阶段,Vue官方为我们提供相应阶段的生命周期钩子函数,以便我们在Vue组件相应的阶段运行自己的代码。

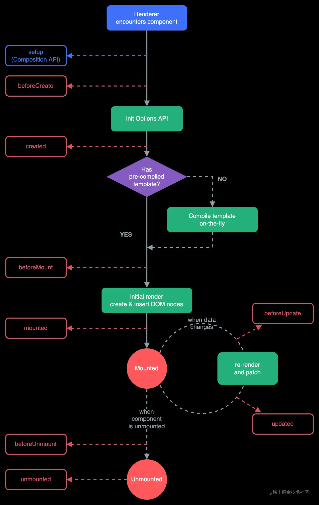
生命周期

废话少说,先上图:

1661506667255.jpg

onMounted()

当我们想在组件初始渲染完成,并且相应的DOM节点创建完成之后,来执行代码的时候,我们就可以调用onMounted钩子函数。

<script setup>
import { onMounted } from 'vue'

onMounted(() => {
  console.log(`组件初始渲染完成.`)
})
</script>

我们可以看到onMounted接受一个回调函数,我们可以在回调函数内部,添加我们想要运行的代码。

有一点需要注意的是,钩子函数必须在组件初始化时同步注册。因为当钩子函数被执行时,相应的回调函数也会注册到相应的初始化组件上。

setTimeout(() => {
  onMounted(() => {
  })
}, 200)

如上,如果我们把钩子函数放到setTimeout里面的话,会导致回调函数注册的时候,该组件实例已丢失。也就意味着,回调函数中的代码并不会执行。

onUpdated()

当我们想在组件内部的响应式属性更新导致DOM结构更新的时候,执行相应的代码,我们就可以调用onUpdated钩子函数:

<script setup>
import { onUpdated } from 'vue'

onUpdated(() => {
  console.log(`组件更新.`)
})
</script>

该钩子函数并不会在服务端渲染的时候被调用。而且不要在钩子函数里改变组件的状态,这将导致无限循环。

还有一点要注意的是,父组件的更新钩子会在其子组件的更新钩子之后调用。