VUE的生命周期钩子

141 阅读2分钟

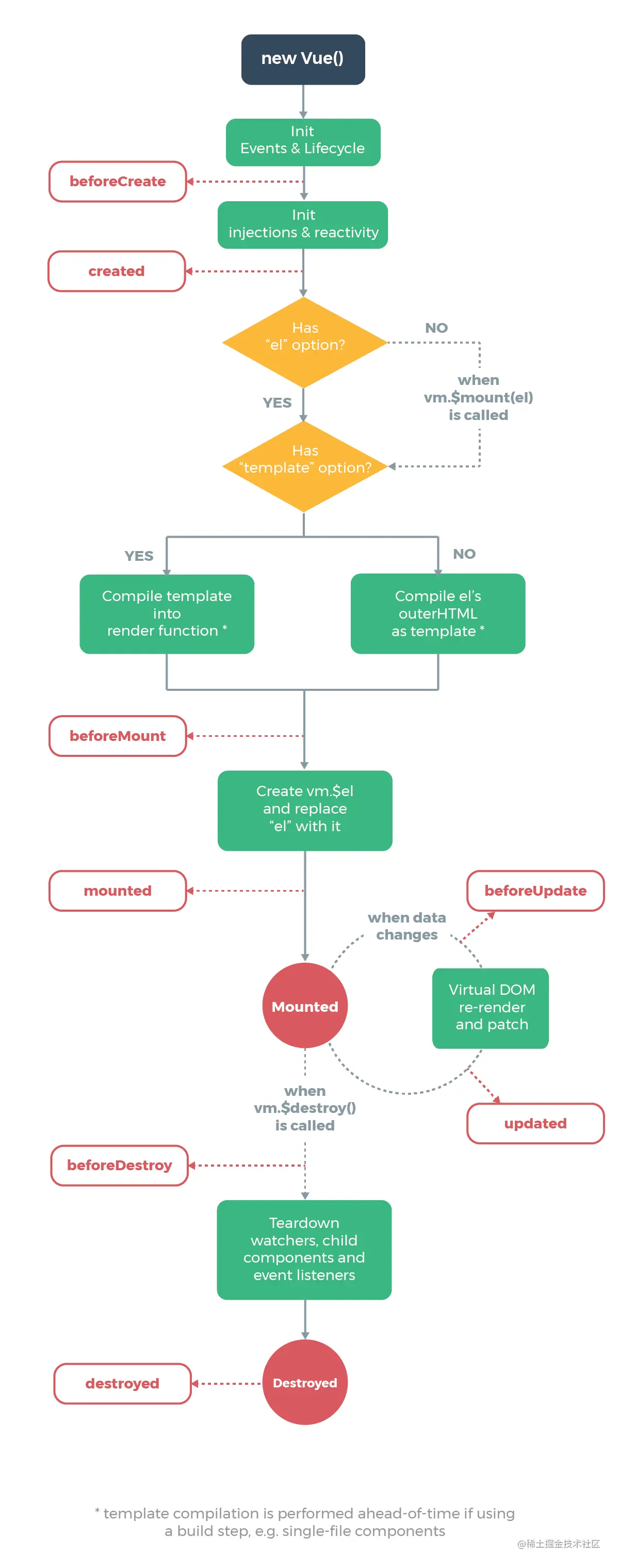
生命周期

VUE生命周期图.png

beforeCreate

  • 类型Function

  • 详细

    在实例初始化之后,进行数据侦听和事件/侦听器的配置之前同步调用。

created

  • 类型Function

  • 详细

    在实例创建完成后被立即同步调用。在这一步中,实例已完成对选项的处理,意味着以下内容已被配置完毕:数据侦听、计算属性、方法、事件/侦听器的回调函数。然而,挂载阶段还没开始,且 $el property 目前尚不可用。

beforeMount

  • 类型Function

  • 详细

    在挂载开始之前被调用:相关的 render 函数首次被调用。

    该钩子在服务器端渲染期间不被调用。

mounted

  • 类型Function

  • 详细

    实例被挂载后调用,这时 el 被新创建的 vm.$el 替换了。如果根实例挂载到了一个文档内的元素上,当 mounted 被调用时 vm.$el 也在文档内。

    注意 mounted 不会保证所有的子组件也都被挂载完成。如果你希望等到整个视图都渲染完毕再执行某些操作,可以在 mounted 内部使用 vm.$nextTick

    mounted: function (){
        this.$nextTick(function () {
        // 仅在整个视图都被渲染之后才会运行的代码
        })
    }

该钩子在服务器端渲染期间不被调用。

beforeUpdate

  • 类型Function

  • 详细

    在数据发生改变后,DOM 被更新之前被调用。这里适合在现有 DOM 将要被更新之前访问它,比如移除手动添加的事件监听器。

    该钩子在服务器端渲染期间不被调用,因为只有初次渲染会在服务器端进行。

updated

  • 类型Function

  • 详细

    在数据更改导致的虚拟 DOM 重新渲染和更新完毕之后被调用。

    当这个钩子被调用时,组件 DOM 已经更新,所以你现在可以执行依赖于 DOM 的操作。然而在大多数情况下,你应该避免在此期间更改状态。如果要相应状态改变,通常最好使用计算属性或 watcher 取而代之。

    注意,updated 不会保证所有的子组件也都被重新渲染完毕。如果你希望等到整个视图都渲染完毕,可以在 updated 里使用 vm.$nextTick

    updated: function () {
        this.$nextTick(function () {
        // 仅在整个视图都被重新渲染之后才会运行的代码
        })
    }

该钩子在服务器端渲染期间不被调用。

activated

  • 类型Function

  • 详细

    被 keep-alive 缓存的组件激活时调用。

    该钩子在服务器端渲染期间不被调用。

deactivated

  • 类型Function

  • 详细

    被 keep-alive 缓存的组件失活时调用。

    该钩子在服务器端渲染期间不被调用。

beforeDestroy

  • 类型Function

  • 详细

    实例销毁之前调用。在这一步,实例仍然完全可用。

    该钩子在服务器端渲染期间不被调用。

destroyed

  • 类型Function

  • 详细

    实例销毁后调用。该钩子被调用后,对应 Vue 实例的所有指令都被解绑,所有的事件监听器被移除,所有的子实例也都被销毁。

    该钩子在服务器端渲染期间不被调用。

errorCaptured

2.5.0+ 新增

  • 类型(err: Error, vm: Component, info: string) => ?boolean

  • 详细

    在捕获一个来自后代组件的错误时被调用。此钩子会收到三个参数:错误对象、发生错误的组件实例以及一个包含错误来源信息的字符串。此钩子可以返回 false 以阻止该错误继续向上传播。