涨姿势了,超高效的Docker学习笔记,实战总结一步到位

108 阅读2分钟

前言

Docker 是一个开源的应用容器引擎,让开发者可以打包他们的应用以及依赖包到一个可移植的镜像中,然后发布到任何流行的 Linux或Windows操作系统的机器上,也可以实现虚拟化。容器是完全使用沙箱机制,相互之间不会有任何接口。

1、Docker简介

1.1 Docker简介

Docker是⼀个开源的容器引擎,它可以帮助我们更快地交付应⽤。Docker可将应⽤程序和基础设施层 隔离,并且能将基础设施当作程序⼀样进⾏管理。使⽤Docker,可更快地打包、测试以及部署应⽤程 序,并可减少从编写到部署运⾏代码的周期。

2、Docker安装

3、配置镜像加速器

4、镜像常用命令

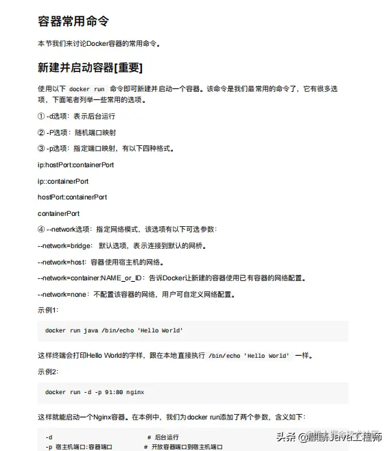
5、容器常用命令

6、实战:修改Nginx首页

7、Dockerfile指令详解

8、实战:使用Dockerfile修改Nginx首页

9、实战:巩固-阅读常用软件的Dockerfile

10、使用Docker Hub管理镜像

11、使用Docker Registry管理Docker镜像

12、使用Nexus管理Docker镜像

13、Docker可视化管理工具

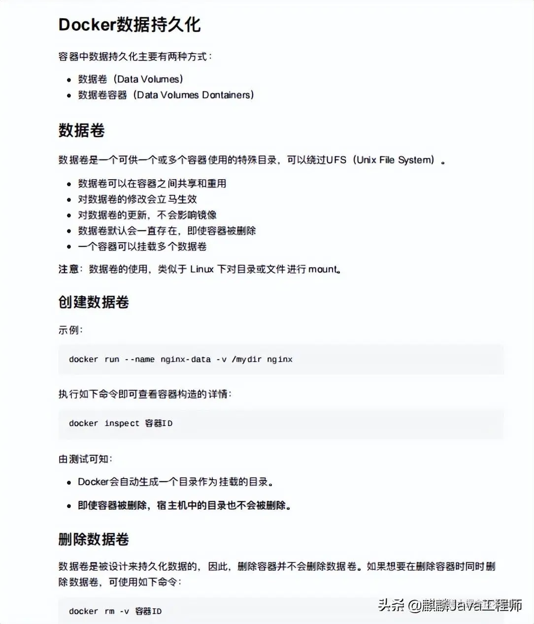
14、Docker数据持久化

15、端口映射

16、遗留网络

17、Docker网络

18、network命令

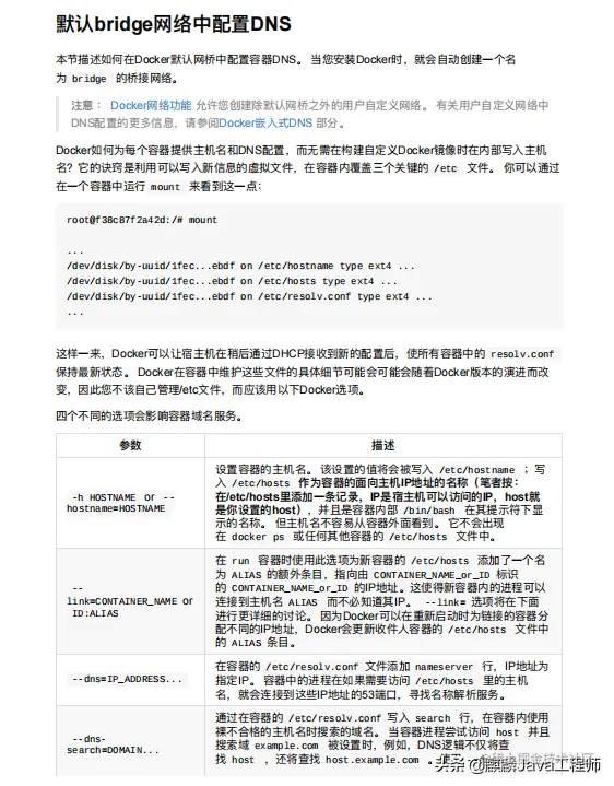
19、默认bridge网络中配置DNS

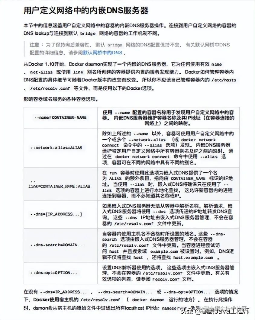
20、用户定义网络中的内嵌DNS服务器

21、Docker Compose简介

22、安装Docker Compose

23、Docker Compose快速入门

24、docker-compose.yml常用命令

\

25、docker-compose常用命令

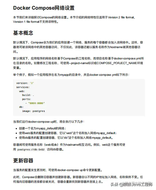
26、Docker Compose网络设置

27、实战:使用Docker Compose编排WordPress博客

28、控制服务启动顺序

29、在生产环境中使用Docker Compose

30、实战:使用Docker Compose运行ELK

31、使用Docker Compose伸缩应用

执⾏:

docker-compose scale 服务名称=服务实例个数 即可。

为了不影响大家的阅读体验,这篇Docker学习笔记已经为大家打包好了,需要的小伙--->>>传送门<<<----,希望这份学习笔记可以帮助大小伙伴愉快的掌握Docker的核心用法以及底层原理。