Vue入门 | 青训营笔记

89 阅读3分钟

这是我参与「第四届青训营 」笔记创作活动的第1天

Vue2和Vue3

  • Vue2

    • Vue2 官方教程

      • vue.js 介绍

        • Vue.js 是什么?

          • 一款渐进式 JavaScript 框架
          • 渐进式:由浅到深、从简单到复杂
        • Vue.js 有什么优点?

          • 体积小、压缩后 33k
          • 更高的运行效率,基于虚拟 dom
          • 双向数据绑定,可以把更多精力投入到业务逻辑
          • 生态丰富、学习成本低
          • 广泛用于 Web、移动端、跨平台应用开发
      • vue.js 安装和部署

        • 有哪些安装方式?

          • 使用 CLI 构建脚手架(不推荐新手使用)
          • 直接使用 js 引用 vue.js(新手用)
          • 下载 vue.js 的开发版放到开发文件夹中
          • 在 html 文件中引入 vue.js 文件
        • 开发版本和生成版本的区别?

          • 开发版本包含完整的警告和调试模式(用于发布前的开发)
          • 生产版本删除了警告等信息(用于发布的版本)
      • 创建第一个 vue 应用

        • 如何创建一个 vue 应用?
        • Vue 应用可以做什么?
      • 数据与方法

        • $watch 方法有什么用?

          • 观察某一个变量的变化,记录 newValoldVal
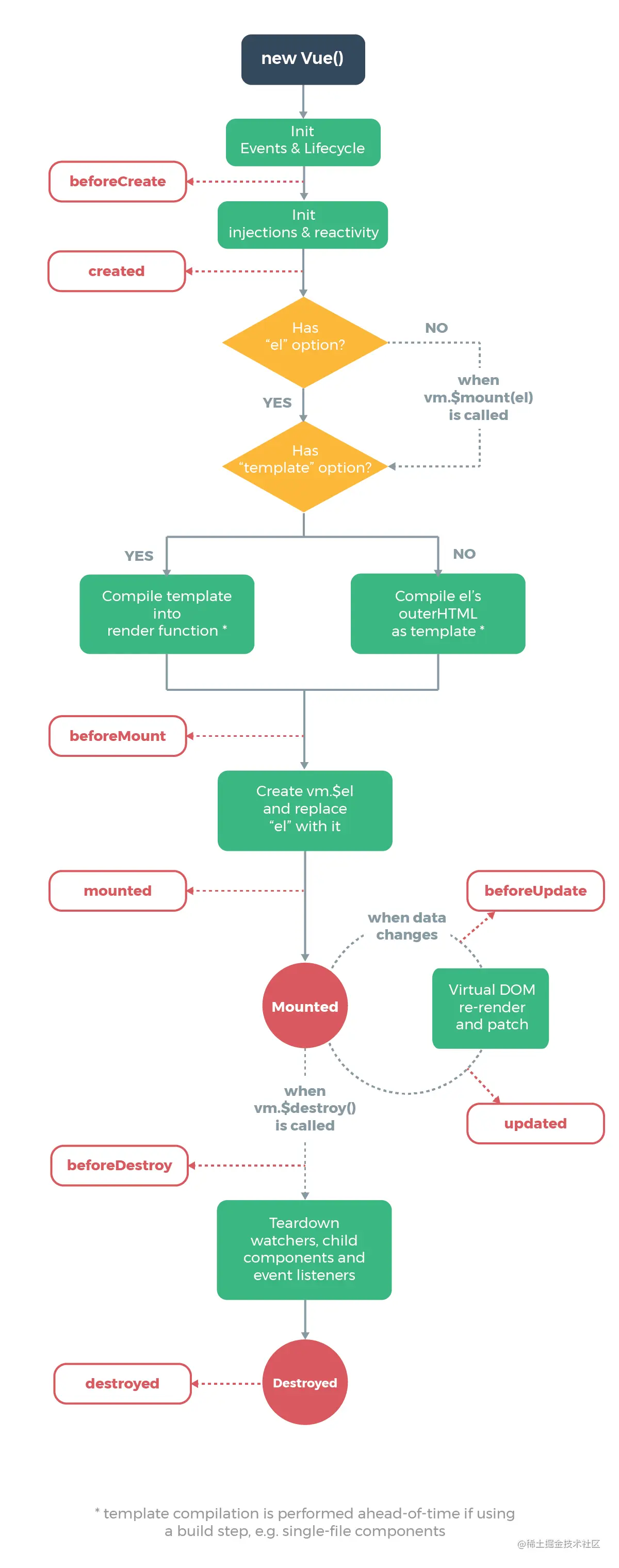
      • 生命周期

        • image
      • 模板语法

        • 模板语法是什么?

          • 提供一些操作的模板,填入参数即可使用
          • 基于 HTML
      • 模板语法 - 插值

        • 如何将普通文本插值?

          • image
        • 如何将 HTML 文本插值?

          • image
      • 模板语法 - 指令

      • class 与 style 绑定

      • 条件渲染

      • 列表渲染

      • 事件绑定

      • 表单输入绑定

      • 组件基础

      • 组件注册

      • 单文件组件

      • 免终端开发 vue 应用

  • Vue3

  • router 文件夹

    • 配置路由 对路由进行分配 ,根据路由查看不同子页面
  • views 文件夹

    • 提交 app 需要的各种视图(组件)用于组合
    • 一个组件管理一个 Div
    • 存放不同子页面,需要 router 文件夹下的 index.js 分配访问的路由(路劲)
  • scr 文件夹

    • 放文件目录

      • assets 文件夹

        • 放 css、js 等静态文件
  • 先从 main.js 中导入功能

  • 引用路径前加 ../ 表示跳出当前文件夹,寻找文件

  • 前端一个页面,调取各个路由(组件)组成一个完整的页面

  • 通过不同的路由显示不同的数据

  • node_modules 文件夹

    • 当前项目运行的依赖文件包
  • ajax 请求

    • 使用 vuecil 安装 axios 依赖包

    • Cors 跨源(跨域)请求会被拦截

      • 后端通过 corsheader 设置前端访问的白名单

        • Django 需要安装 django-cors-headers
        • 放入 setting 中的 app 里
        • 放入中间件
        • 设置白名单
    • arams 是什么

  • conponents 文件夹里放什么

    • 存放子组件 可以在多个页面上使用
  • css 中 solid 什么意思

  • 开发顺序

    • 先在前端写好组件(View 文件夹或者 components 文件夹),页面,输入的数据能够临时存储(使用 Vue,model 等)
    • 在后端 urls 文件中写入 api 接口的路由(访问路径)
    • 在后端 api.py 文件中 写入 api 的函数和访问的方法(获取前端发来的数据) 同样可以写数据进行的一些操作
    • 在前端组件中,写入 axios 发送数据的路由,数据类型等
  • 后端 Token 令牌

    • 用于保存登录状态(持续登录)
    • 保存在浏览器 Cookie 中
    • 可以设置多久清空?重新登录(加强安全)
  • Vue 父组件向子组件通信