杰哥的APK瘦身实践之旅——启动篇

2,882 阅读10分钟

携手创作,共同成长!这是我参与「掘金日新计划 · 8 月更文挑战」的第3天,点击查看活动详情

0x0、引言

很久之前就想写这个系列了,APK体积优化的文章收集了一大堆,却一直没动手去尝试,手痒得很。

系列文章定位:整合大厂、大佬给出的瘦身方案,结合公司APP实际情况做APK瘦身的 实践记录

本节是 启动篇,包含:做APK瘦身的原因公司APP现状APK组成及分析工具,非常轻松~


0x1、做APK瘦身的原因

  • 提高下载转化率:包体积越小,用户等待下载时间越短,转化成功率越高;
  • 提高更新率:推动业务快速落地;
  • 降低渠道推广成本:手机厂商合作预装,App越大单价越高;
  • 性能影响:体积增大会导致:安装时间变长,占用更多运行时内存、ROM空间;
  • 笔者附加观点:技术门槛低,弱业务关联,按流程优化即可,效果直观,毕竟APK体积变化肉眼可见;

0x2、公司APP现状

随着业务拓展,我司APP变得愈发臃肿,一个业务并不算复杂的APP,APK体积竟然达到了 86.18MB,令人费解。

记得两年前刚接盘时才50多MB,尝试通过 每个版本的大小比对 + Git对应版本的提交记录,定位到应用体积激增的原因。

接下来只需拿到每个版本的APK大小,对比前后相差较大的版本,拿到版本号再查对应版本都新增了啥即可,简单。

接着让后端童鞋导一份每个版本的APK信息即可,然而,得到一句回复:数据库没存 APK大小 这个字段!

所以,我得把每个版本的APK下载到本地,然后一个个看大小,然后手动录入到Excel里?

按照一个平均50MB来算,我得下8.88G这玩意,浪费时间不说,还占我硬盘空间,我TM只想获取 APK大小 而已啊!有没有办法,不下文件,直接从URL获取文件大小啊?

当然有:发起HEAD请求响应头Content-Length文件大小,直接手写出模拟请求代码:

import requests as rq
import cp_utils

in_file = "apk_download_infos.txt"# 输入文件,每行内容:版本号\t下载地址
out_file = "apk_version_infos.txt"# 输出文件
headers = {
    'Referer': 'https://xxx',   # 有些CDN会防盗链,直接抠下载APK的根URL即可
    'User-Agent': 'Mozilla/5.0 (Windows NT 10.0; Win64; x64) AppleWebKit/537.36 (KHTML, like Gecko) '
                  'Chrome/83.0.4103.97 Safari/537.36 ',
}


# APK信息实体类
classApkInfo:
    def__init__(self, version, size):
        self.version = version
        self.size = size

    defto_str(self):
        return self.version + "\t" + str(self.size)


# 获取APK大小
deffetch_apk_size(version, url):
    global apk_download_infos
    with rq.head(url, headers=headers) as resp:
        if resp isnotNone:
            status_code = resp.status_code
            print("请求:" + url + " → " + str(status_code))
            # 重定向,获取响应头里的Location,再次访问
            if status_code == 301or status_code == 302:
                location = resp.headers.get("Location", None)
                if location:
                    fetch_apk_size(version, location)
            # 200 说明成功,获取响应头里的Content-Length字段,进行换算,写入APK信息
            elif status_code == 200:
                content_length = resp.headers.get('Content-Length', None)
                if content_length:
                    apk_version_infos.append(ApkInfo(version, '%.2f' % (int(content_length) / 1024 / 1024)).to_str())
            # 404 文件不存在,大小设置为-1
            elif status_code == 404:
                apk_version_infos.append(ApkInfo(version, -1).to_str())
            else:
                print("异常状态码:" + str(status_code))


if __name__ == '__main__':
    apk_version_infos = []
    # 按行读取输入文件中的下载信息 -> 列表
    apk_download_infos = cp_utils.load_list_from_file(in_file)
    # 遍历列表
    for apk_download_info in apk_download_infos:
        # 通过\t分割版本号和下载地址
        apk_download_info_splits = apk_download_info.split("\t")
        if apk_download_info_splits isnotNoneand len(apk_download_info_splits) > 1:
            apk_version, apk_url = apk_download_info_splits[0], apk_download_info_splits[1]
            fetch_apk_size(apk_version, apk_url)
    cp_utils.write_list_data(apk_version_infos, out_file)

运行结果如下

如愿拿到每个版本大小,接着写脚本定位到体积剧增的版本,判定条件:前后体积差≥10MB

def analysis_app_version():
    version_info_list = cp_utils.load_list_from_file(out_file)
    for index, version_info in enumerate(version_info_list):
        if 0 < index < len(version_info_list):
            cur_version, cur_size = version_info.split("\t")
            before_version, before_size = version_info_list[index - 1].split("\t")
            if float(cur_size) > 0 and float(before_size) > 0:
                increase_size = int(float(cur_size) - float(before_size))
                if increase_size >= 10:
                    print("从 %s -> %s 版本体积剧增:%smb" % (before_version, cur_version, str(increase_size)))

运行结果如下

接着拿着这两个版本号去找git commit记录,不禁感慨发release包后打tag的重要性,找到我眼花...

最后发现,这两个版本变动分别对应:集成高德地图SDK+VR相机SDK、云信SDK升级+集成华为推送SDK。

了解到体积激增的原因,心里有个底,后续肯定是要对这方面做优化的,拭目以待~


0x3、APK组成及分析工具

了解下APK组成是具体优化技巧的前置知识,分析工具AS内置的Analyzer其实够用了,当然了解多几个工具也无妨~

① AS内置APK分析工具——Analyzer

方便易用,直接把APK文件拖到AS中,双击即可查看:APK组成(大小、占比)dex文件组成 等:

点击右上角 Compare with previos APK 选中旧版本APK与当前版本APK对比,可以看到各部分组成的大小变化:


② APK组成简述

以我司APP为例:

只介绍APK的常见组成部分(APP迭代了好几年,经过好几代人的添砖加瓦,零碎东西较多)

  • libs:so文件,各种CPU架构平台(x86、armeabi等);
  • res:编译后的资源文件(drawable、layout等,不包含values目录),通过R.xxx.id引用;
  • assets:不需编译处理的资源文件,如字体、音频等,使用AssetManager检索;
  • classes(n).dex:java → 编译生成.class → dx编译生成class.dex → 方法数限制拆分成多个dex;
  • META-INF:应用签名相关信息;
  • resources.arsc:编译后的二进制资源文件,包含配置信息的资源查询表,链接代码与资源文件
  • AndroidManifest.xml:应用清单文件,描述应用基本信息:包名、应用id、应用组件、所需权限、设备兼容性等。
  • kotlin:编译后的kotlin库文件,如反射reflect、协程coroutines、集合collection等;

行吧,有个大概的认知就行了~


③ 二进制检查工具——ClassyShark

Github仓库github.com/google/andr…

支持查看:可执行文件(apk、jar、class)、库文件(dex、aar、so) 和 Android二进制XML 文件内容。

算是对Analyzer的补充,除此之外有两个亮点:查看dex的方法数及文件大小 + 方法数及环形统计界面

用法简单,下载 ClassyShark.jar,双击打开,把APK拖进去即可。


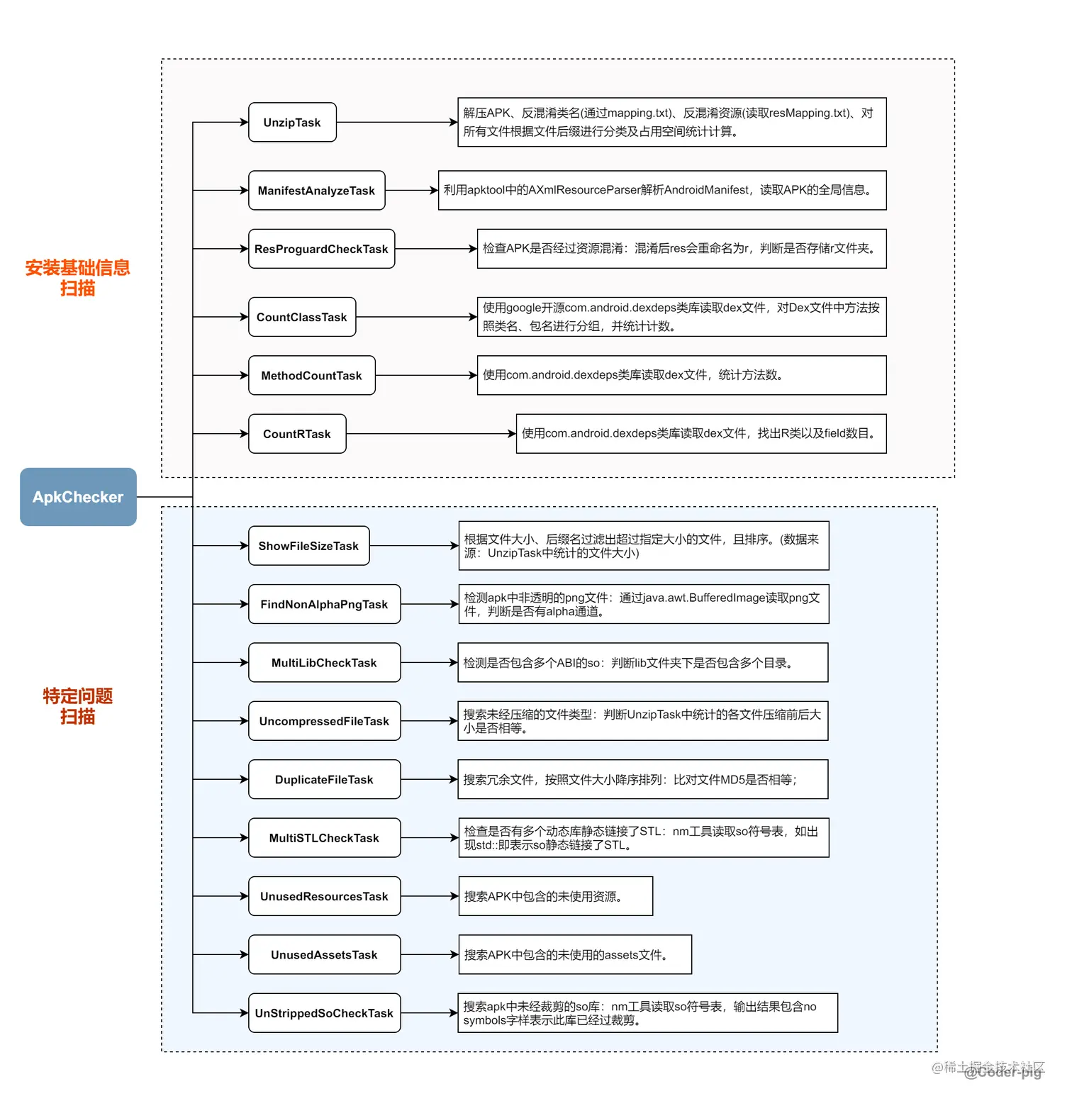
④ Matrix-Android-ApkChecker

微信终端自研和正在使用的一套APM系统,Matrix-ApkChecker 是针对android开发包的分析检测工具,根据一系列设定好的规则检测apk是否存在特定的问题,并输出较为详细的检测结果报告,用于分析排查问题以及版本追踪。包含两部分Task:

简单归纳下:

  • 安装基础信息扫描 → 通过.apk拿到:APK全局信息,是否资源混淆,类、方法、R类及field数目;
  • 特定问题扫描 → 文件大小排序,不含alpha通道的png,冗余文件、未使用资源、未使用assets文件、是否包含多个ABI的so库,so库是否静态链接STL、未裁剪so库。

官方文档 只是看起来内容很多,其实大部分是 配置项 的讲解,用到再查。ApkChecker用法很简单,首先得搞个 ApkChecker.jar,如果文档中链接失效可以到 mvnrepository 下载:

下载完可以将包重命名为 ApkChecker.jar,随便找个apk,打开终端键入下述命令试试:

java -jar ApkChecker.jar --apk D:\Test\release.apk

目录下可看到生成的release.html文件,部分内容如下:

可以按需在命令行补上配置项,不过这种方式麻烦且易出错,建议将配置项都写到一个json文件中,然后使用下述命令调用:

java -jar ApkChecker.jar --config xxx.json(配置文件的绝对路径)

如果想偷懒,连命令行都不想打开,Windows下可以写个.bat,linux/mac下可以写个shell,以windows为例:

start cmd /k "cd /d D:\Test\ && java -jar ApkChecker.jar --config config.json"

双击即可执行脚本,后续改动只需修改json配置文件内容。另外,官方给了一个配置模板,粘贴复制,按需修改即可~

{
  "--apk":"/Users/williamjin/SampleApplication/app/build/outputs/apk/release/AndResGuard_app-release-unsigned/app-release-unsigned_unsigned.apk",
  "--mappingTxt":"/Users/williamjin/SampleApplication/app/build/outputs/mapping/release/mapping.txt",
  "--resMappingTxt":"/Users/williamjin/SampleApplication/app/build/outputs/apk/release/AndResGuard_app-release-unsigned/resource_mapping_app-release-unsigned.txt",
  "--output":"/Users/williamjin/SampleApplication/app/build/outputs/apk-checker-result",
  "--format":"mm.html,mm.json",
  "--formatConfig":
  [
    {
      "name":"-countMethod",
      "group":
      [
        {
          "name":"Android System",
          "package":"android"
        },
        {
          "name":"java system",
          "package":"java"
        },
        {
          "name":"com.tencent.test.$",
          "package":"com.tencent.test.$"
        }
      ]
    }
  ],
  "options": [
    {
      "name":"-manifest"
    },
    {
      "name":"-fileSize",
      "--min":"10",
      "--order":"desc",
      "--suffix":"png, jpg, jpeg, gif, arsc"
    },
    {
      "name":"-countMethod",
      "--group":"package"
    },
    {
      "name":"-checkResProguard"
    },
    {
      "name":"-findNonAlphaPng",
      "--min":"10"
    },
    {
      "name":"-checkMultiLibrary"
    },
    {
      "name":"-uncompressedFile",
      "--suffix":"png, jpg, jpeg, gif, arsc"
    },
    {
      "name":"-countR"
    },
    {
      "name":"-duplicatedFile"
    },
    {
      "name":"-checkMultiSTL",
      "--toolnm":"/Users/williamjin/Library/Android/sdk/ndk-bundle/toolchains/arm-linux-androideabi-4.9/prebuilt/darwin-x86_64/bin/arm-linux-androideabi-nm"
    },
    {
      "name":"-unusedResources",
      "--rTxt":"/Users/williamjin/SampleApplication/app/build/intermediates/symbols/release/R.txt",
      "--ignoreResources"
      :["R.raw.*",
        "R.style.*",
        "R.attr.*",
        "R.id.*",
        "R.string.ignore_*"
      ]
    },
    {
      "name":"-unusedAssets",
      "--ignoreAssets":["*.so" ]
    },
    {
      "name":"-unstrippedSo",
      "--toolnm":"/Users/williamjin/Library/Android/sdk/ndk-bundle/toolchains/arm-linux-androideabi-4.9/prebuilt/darwin-x86_64/bin/arm-linux-androideabi-nm"
    }
  ]
}

贴心Tips

  • windows文件路径示例 → C://Test/release.apk
  • --mappingTxt → 文件取自你自己的项目,做了代码混淆才有此文件:mapping.txt;
  • --resMappingTxt → 文件取自你自己项目,用AndResGuard做了资源混淆才有此文件:resguard-mapping.txt;
  • --rTxt → 文件取自你自己的项目,目录:build/intermediates/runtime_symbol_list/xxxRelease/R.txt;
  • --toolnm → 文件在ndk目录下:toolchains/arm-linux-androideabi-4.9/prebuilt/电脑系统/bin/arm-linux-androideabi-nm,windows需加上.exe后缀!
  • mm.htmlmm.json 是微信使用的自定义输出格式,也可改为html或json;

扫描完毕会输出 apk-checker-result.html 文件,打开即可查看扫描结果:

扫描结果,也给我们指明了一些优化方向:

  • ① 未进行代码混淆,可以做下混淆;
  • ② 未进行资源混淆,可以使用AndResGuard做混淆;
  • ③ 不含alpha通道的png,可以转成jpg、webp等减少文件大小;
  • ④ 未压缩文件考虑下是否进行压缩;
  • ⑤ 重复冗余文件考虑下是否需要删除;
  • ⑥ 未使用资源、assets中的文件考虑下是否需要删除;
  • ⑦ 编译后代码中对资源的引用都会优化成int常量,除了R.styleable外,其他R类都可以删除;
  • ⑧ SO库:能裁剪的做下裁剪,多个动态库静态链接了STL的可改为动态链接;

当然,Martix的玩法不仅限于此,可以试试将采集的数据上报,对APP性能指标进行监控和可视化,如:

《基于Prometheus+Grafana+Matrix构建的Android性能监控方案实践》


⑤ 反编译工具——Apktool

Apktool官网 点击右上角 Current Version 下个jar包,然后直接键入反编译命令:

java -jar apktool.jar apktool d release.apk

静待反编译完成,生成文件夹内容如下:

可以看到 classes(n).dex 文件被反编译成 smali 文件,关于smali在Android官网并无相关介绍,而在开源项目 JesusFreke/smali 的README中这样写到:

smali/baksmali is an assembler/disassembler for the dex format used by dalvik, Android's Java VM implementation. The syntax is loosely based on Jasmin's/dedexer's syntax, and supports the full functionality of the dex format (annotations, debug info, line info, etc.)

抠脚翻译:smali/baksmali 是针对 dalvik 使用的 dex 格式的汇编/反汇编器,语法基于 Jasmin's/dedexer,支持dex 格式的全部功能(注释,调试信息,行信息等)。

可以理解为:smali文件 ≈ Dalvik字节码文件,Apktool就是调用这个工程生成的jar包来将dex反编译成smali的。

修改生成的smali代码再 重新打包,即可修改APK的原有逻辑,因而能读懂smali代码对Android逆向非常重要。

如果不想学习smali语法,又想阅读源码,可以使用下述工具将smali/dex转换为java代码 (选择其一即可):

  • jadx推荐!支持直接打开apk、dex的反编译工具,jd-gui直接有界面。
  • dex2jar (将解压apk后的dex转换为jar,命令行:d2j-dex2jar.bat classes.dex) + jd-gui (查看jar包的工具)
  • Smali2Java → 将smali转换为java,适用于带有行数和变量别名信息的smali文件,有图形化的界面的Apktool。

⑥ 收费——APP性能测试网站

如题,将APK上传到这类站点,待其分析完毕生成APK分析报告,开发者再根据报告定位到具体的优化点。

很多APK优化文章提到的 nimbledroid 现在是 要钱 的,费用在5-50刀不等,已被 HeadSpin 收购。

国内好像没看到类似的站点,有知道的读者欢迎在评论区补充,感谢~


参考文献