445. 两数相加 II

93 阅读1分钟

给你两个 非空 链表来代表两个非负整数。数字最高位位于链表开始位置。它们的每个节点只存储一位数字。将这两数相加会返回一个新的链表。

你可以假设除了数字 0 之外,这两个数字都不会以零开头。

示例1:

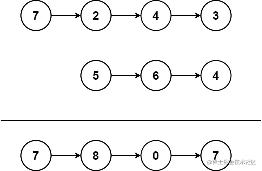
image.png

输入: l1 = [7,2,4,3], l2 = [5,6,4]
输出: [7,8,0,7]

示例2:

输入: l1 = [2,4,3], l2 = [5,6,4]
输出: [8,0,7]

示例3:

输入: l1 = [0], l2 = [0]
输出: [0]

题解:

/**
 * Definition for singly-linked list.
 * function ListNode(val, next) {
 *     this.val = (val===undefined ? 0 : val)
 *     this.next = (next===undefined ? null : next)
 * }
 */
/**
 * @param {ListNode} l1
 * @param {ListNode} l2
 * @return {ListNode}
 */
var addTwoNumbers = function (l1, l2) {
    const l1Stack = [], l2Stack = [];
    while (l1) {
        l1Stack.push(l1.val)
        l1 = l1.next
    }
    while (l2) {
        l2Stack.push(l2.val)
        l2 = l2.next
    }
    let res = 0;
    let node = null
    // res > 0 是对while多增加一次循环 防止进位未进入链表
    while (l1Stack.length || l2Stack.length || res > 0) {
        let l1Res = l1Stack.length ? l1Stack.pop() : 0
        let l2Res = l2Stack.length ? l2Stack.pop() : 0
        let value = l1Res + l2Res + res
        res = parseInt(value / 10) // 进位值
        value = value % 10 // 当前值
        const curNode = new ListNode(value);
        curNode.next = node //向链表前插入新节点
        node = curNode
    }
    return node
};

来源:力扣(LeetCode)

链接:leetcode.cn/problems/ad…

著作权归领扣网络所有。商业转载请联系官方授权,非商业转载请注明出处。