【AI】YoloV3 图像目标识别(二)

549 阅读2分钟

携手创作,共同成长!这是我参与「掘金日新计划 · 8 月更文挑战」的第23天,点击查看活动详情 >>


def forward(self, x):
        x = self.conv1(x)
        x = self.bn1(x)
        x = self.relu1(x)

        x = self.layer1(x)
        x = self.layer2(x)
        out3 = self.layer3(x)
        out4 = self.layer4(out3)
        out5 = self.layer5(out4)

        return out3, out4, out5

构建残差块部分

image.png 实现代码

#---------------------------------------------------------------------#
#   残差结构
#   利用一个1x1卷积下降通道数,然后利用一个3x3卷积提取特征并且上升通道数
#   最后接上一个残差边
#---------------------------------------------------------------------#
class BasicBlock(nn.Module):
    def __init__(self, inplanes, planes):
        super(BasicBlock, self).__init__()
        # 进行卷积 下采样 标准差  俩层卷积
        self.conv1  = nn.Conv2d(inplanes, planes[0], kernel_size=1, stride=1, padding=0, bias=False)
        self.bn1    = nn.BatchNorm2d(planes[0])
        self.relu1  = nn.LeakyReLU(0.1)
        
        self.conv2  = nn.Conv2d(planes[0], planes[1], kernel_size=3, stride=1, padding=1, bias=False)
        self.bn2    = nn.BatchNorm2d(planes[1])
        self.relu2  = nn.LeakyReLU(0.1)

    def forward(self, x):
    # x为残差边
        residual = x

        out = self.conv1(x)
        out = self.bn1(out)
        out = self.relu1(out)

        out = self.conv2(out)
        out = self.bn2(out)
        out = self.relu2(out)
# 对残差边进行叠加
        out += residual
        return out

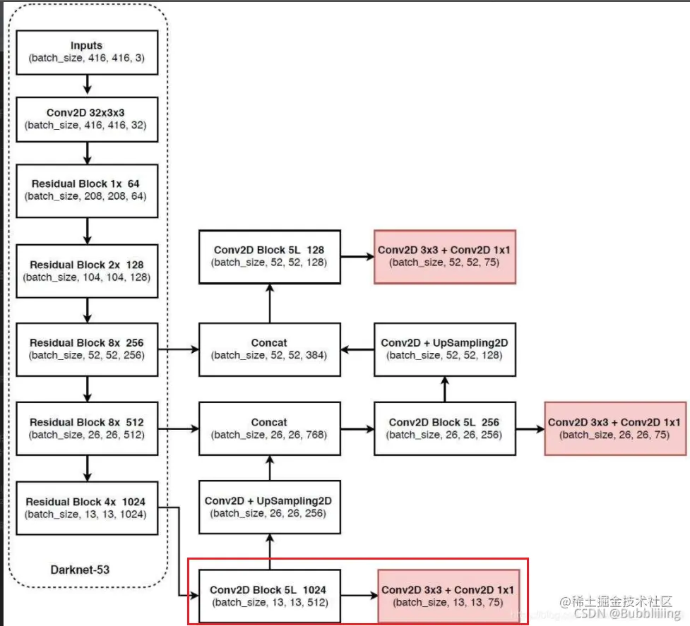
获取到darknet53主干的三个输出 对三个输出再次进行卷积及上采样操作

        #------------------------------------------------------------------------#
        #   计算yolo_head的输出通道数,对于voc数据集而言
        #   final_out_filter0 = final_out_filter1 = final_out_filter2 = 75
        #------------------------------------------------------------------------#
        self.last_layer0            = make_last_layers([512, 1024], out_filters[-1], len(anchors_mask[0]) * (num_classes + 5))
#对应图中FPN金字塔向上再次卷积及上采样
        self.last_layer1_conv       = conv2d(512, 256, 1)
        self.last_layer1_upsample   = nn.Upsample(scale_factor=2, mode='nearest')
        self.last_layer1            = make_last_layers([256, 512], out_filters[-2] + 256, len(anchors_mask[1]) * (num_classes + 5))

        self.last_layer2_conv       = conv2d(256, 128, 1)
        self.last_layer2_upsample   = nn.Upsample(scale_factor=2, mode='nearest')
        self.last_layer2            = make_last_layers([128, 256], out_filters[-3] + 128, len(anchors_mask[2]) * (num_classes + 5))

make_last_layers中进行七次卷积

对应图中

image.png

def make_last_layers(filters_list, in_filters, out_filter):
    m = nn.Sequential(
        conv2d(in_filters, filters_list[0], 1),
        conv2d(filters_list[0], filters_list[1], 3),
        conv2d(filters_list[1], filters_list[0], 1),
        conv2d(filters_list[0], filters_list[1], 3),
        conv2d(filters_list[1], filters_list[0], 1),
        conv2d(filters_list[0], filters_list[1], 3),
        nn.Conv2d(filters_list[1], out_filter, kernel_size=1, stride=1, padding=0, bias=True)
    )
    return m

最终得到三个特征层

image.png

    def forward(self, x):
        #---------------------------------------------------#   
        #   获得三个有效特征层,他们的shape分别是:
        #   52,52,256;26,26,512;13,13,1024
        #---------------------------------------------------#
        x2, x1, x0 = self.backbone(x)

        #---------------------------------------------------#
        #   第一个特征层
        #   out0 = (batch_size,255,13,13)
        #---------------------------------------------------#
        # 13,13,1024 -> 13,13,512 -> 13,13,1024 -> 13,13,512 -> 13,13,1024 -> 13,13,512
        out0_branch = self.last_layer0[:5](x0)
        out0        = self.last_layer0[5:](out0_branch)

        # 13,13,512 -> 13,13,256 -> 26,26,256
        x1_in = self.last_layer1_conv(out0_branch)
        x1_in = self.last_layer1_upsample(x1_in)

        # 26,26,256 + 26,26,512 -> 26,26,768
        x1_in = torch.cat([x1_in, x1], 1)
        #---------------------------------------------------#
        #   第二个特征层
        #   out1 = (batch_size,255,26,26)
        #---------------------------------------------------#
        # 26,26,768 -> 26,26,256 -> 26,26,512 -> 26,26,256 -> 26,26,512 -> 26,26,256
        out1_branch = self.last_layer1[:5](x1_in)
        out1        = self.last_layer1[5:](out1_branch)

        # 26,26,256 -> 26,26,128 -> 52,52,128
        x2_in = self.last_layer2_conv(out1_branch)
        x2_in = self.last_layer2_upsample(x2_in)

        # 52,52,128 + 52,52,256 -> 52,52,384
        x2_in = torch.cat([x2_in, x2], 1)
        #---------------------------------------------------#
        #   第一个特征层
        #   out3 = (batch_size,255,52,52)
        #---------------------------------------------------#
        # 52,52,384 -> 52,52,128 -> 52,52,256 -> 52,52,128 -> 52,52,256 -> 52,52,128
        out2 = self.last_layer2(x2_in)
        return out0, out1, out2