JavaScript中的常见继承

78 阅读3分钟

携手创作,共同成长!这是我参与「掘金日新计划 · 8 月更文挑战」的第18天,点击查看活动详情

我们在学习前端的过程中一定会遇到继承这个问题

继承其实就是构造函数和构造函数之间的一种关系

当一个构造函数A的实例使用构造函数B身上的属性和方法,这个时候我们就说构造函数A继承至构造函数B。

我们一般把构造函数A称之为子类,构造函数B称之为父类。

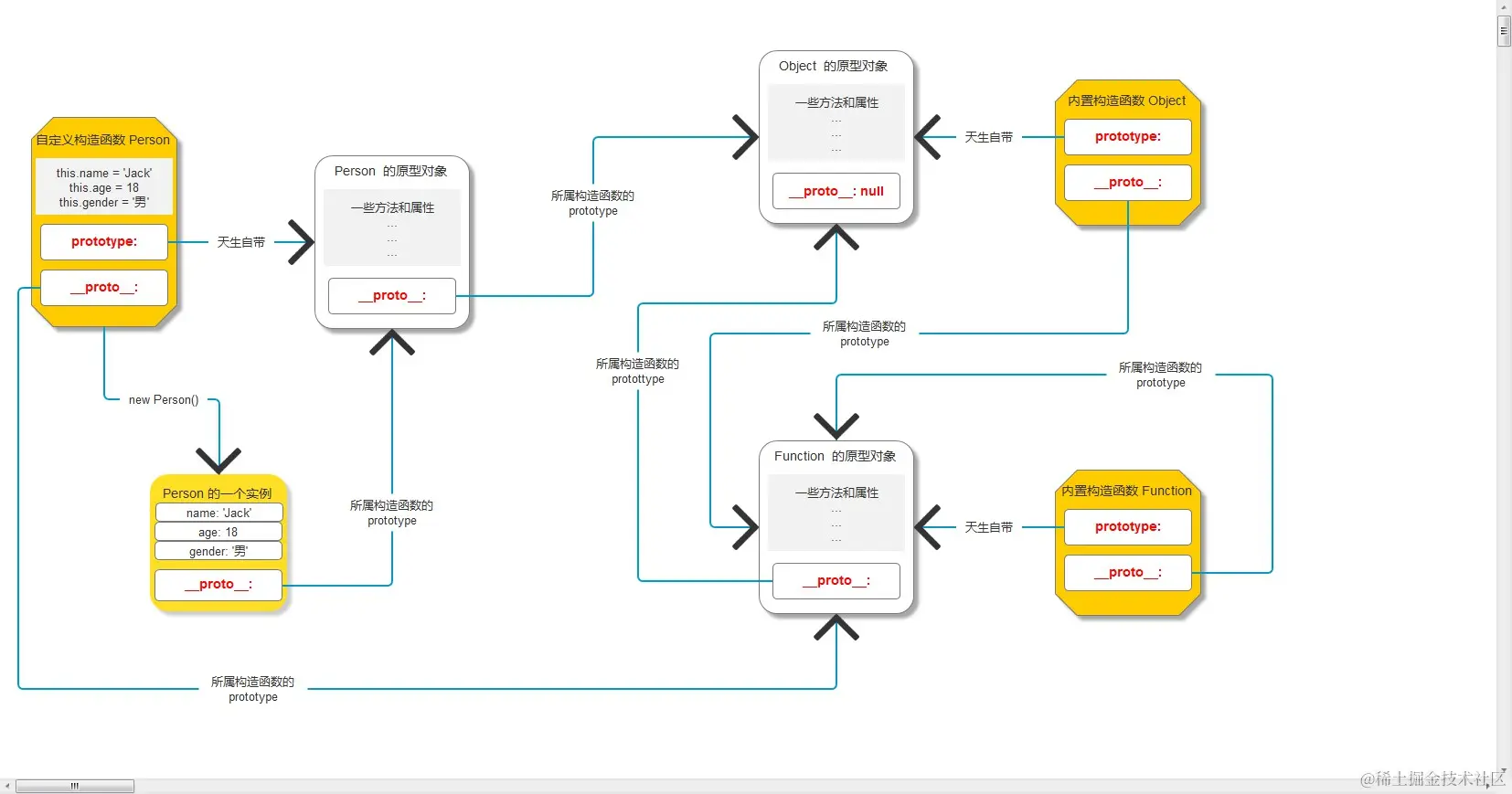
想要弄明白继承就要先弄明白原型链

原型链

原型链.jpg

  function Person() {
            // 属性
            this.name = 'Jack'
            this.age = 18
            this.gender = '男'
        }
		// 实例
        const p = new Person()


        // 1.p 的 __proto__ 指向了谁?
        console.log(p.__proto__ === Person.prototype)

        // 2.Person 的 __proto__ 指向了谁 ?
        console.log(Person.__proto__ === Function.prototype)

        // 3.Person.prototpye 的 __proto__ 指向了谁 ?
        console.log(Person.prototype.__proto__ === Object.prototype)

        // 4.Function.prototype 的 __proto__ 指向了谁 ?
        console.log(Function.prototype.__proto__ === Object.prototype)

        // 5.Function 的 __proto__ 指向了谁 ?
        console.log(Object.prototype.__proto__)

        // 6.Object.prototype 的 __proto__ 指向了谁 ?
        console.log(Function.__proto__ === Function.prototype)

        // 7.Object 的 __proto__ 指向了谁 ?
        console.log(Object.__proto__ === Function.prototype)

常用的继承方法

  • 我们在面试或者开发过程中使用做多的继承有

    • 原型继承
    • 原型链继承
    • 组合继承
  • 当然还有一些别的继承,其它的继承相对于上面的三种情况使用的就少了很多

  • 主要介绍上面的三种继承

原型继承

原理

  • 原型继承的核心原理:子类的原型指向父类的实例
  • 这个也可以理解成把父类的实例赋值给子类的原型对象

优点

  • 父类构造函数体内的属性和原型上的方法都可以实现继承

缺点

  • 继承下来的属性不在自己身上, 在自己的原型上
  • 一个构造函数的实例, 需要在两个地方传递参数
  • 所有子类的实例, name 和 age 一模一样
        // 父类
        function Person(name, age) {
            //属性
            this.name = name
            this.age = age
        }
        // 方法
        Person.prototype.paly = function () { console.log('玩游戏'); }
​
        // 子类
        function Students(classRoom) {
            // 属性
            this.classRoom = classRoom
        }
​
        // 把子类的原型指向父类的实例对象
        // 把父类的实例赋值给子类的原型(原型对象)
        // 创建一个父类的实例
        const p = new Person('Jack', 25)
        // 子类的实例指向父类的原型对象
        Students.prototype = p
​
       // 实例化一个对象
       let s = new Students('高级1班')
       console.log(s);
       let s1 = new Students('高级2班')
       console.log(s1);

执行结果

001.png

借用构造函数继承

原理

  • 把我们的父类够构造函数当做普通函数在子类构造函数体内调用
  • 利用 call 方法改变函数内的 this 指向

优点

  • 子类的所有继承下来的属性都在自己身上
  • 子类的所有参数在一个地方传递
  • 子类的所有实例都可以给继承下来的属性赋不一样的值

缺点

  • 父类的原型上的方法没有继承下来
// 父类
function Person(name, age) {
    // 属性
    this.name = name
    this.age = age
}
// 原型对象上添加一个方法
Person.prototype.paly = function () { console.log('玩游戏'); }
// 子类
function Students(name, age,classRoom) {
    this.classRoom = classRoom
    // 因为这个this指向的就是子类的实例
    Person.call(this, name, age)
}
// 实例化一个对象
let s = new Students('张三',25,'高级1班')
console.log(s);
let s1 = new Students('李四',20,'高级2班')
console.log(s1);

执行结果

002.png

组合继承

原理

  • 把 原型继承 和 借用构造函数 继承放在一起使用

优点

  • 把原型继承 和 借用构造函数继承放在一起使用
  • 既达到了全都继承下来又能把属性继承在自己身上

缺点

  • 子类的原型上有一套多余的属性
// 父类
function Person(name, age) {
    // 属性
    this.name = name
    this.age = age
}
// 原型对象上添加一个方法
Person.prototype.paly = function () { console.log('玩游戏'); }
// 子类
function Students(name, age,classRoom) {
    this.classRoom = classRoom
    // 借用构造函数继承
    Person.call(this, name, age)
}
// 原型继承
// 主要的目的就是为了使用父类身上的方法
Students.prototype = new Person()
​
// 实例化一个对象
let s = new Students('张三',25,'高级1班')
console.log(s);
​
let s1 = new Students('王五',24,'高级2班')
console.log(s1);
s1.play()

执行结果

003.png