老铁们,大无语事件出现了。。。

最近在学习单片机(准确地来说是Arduino),由于之前看的书都是Arduino uno这块板子,因为这个板子比较经典,在使用vscode 的PlatformIO筛选板子环境的的时候就只会有一块相同的板子跳出来

但是由于之前的计划错误,我本来想用一块带有wifi通讯功能的ESP32(乐鑫公司生产)和一块教学版的山寨Arduino(不知名野鸡公司生产)相互通信,但是后来在学习的过程中发现两块板子如果都使用恒压电源进行供电工作,那就大可不必了,WiFi通讯的功能可以通过一块简单的蓝牙WIFI
模块就可以搞定(我选用的是ESP8266-XXs类的)。
所以现在我就多出来了一块ESP32-Wroom-32。
今天在搞这个东西,因为我不是学硬件的,有只学了uno(之前选修课上学了一下ESP8266,极大地激发了我学习Arduino的兴趣)。后来发现相较于uno,ESP32简直就是外星人产品,速度比uno几乎快了10倍,自带的WiFi、Bluetooth、霍尔传感器啥的跟不用说了。
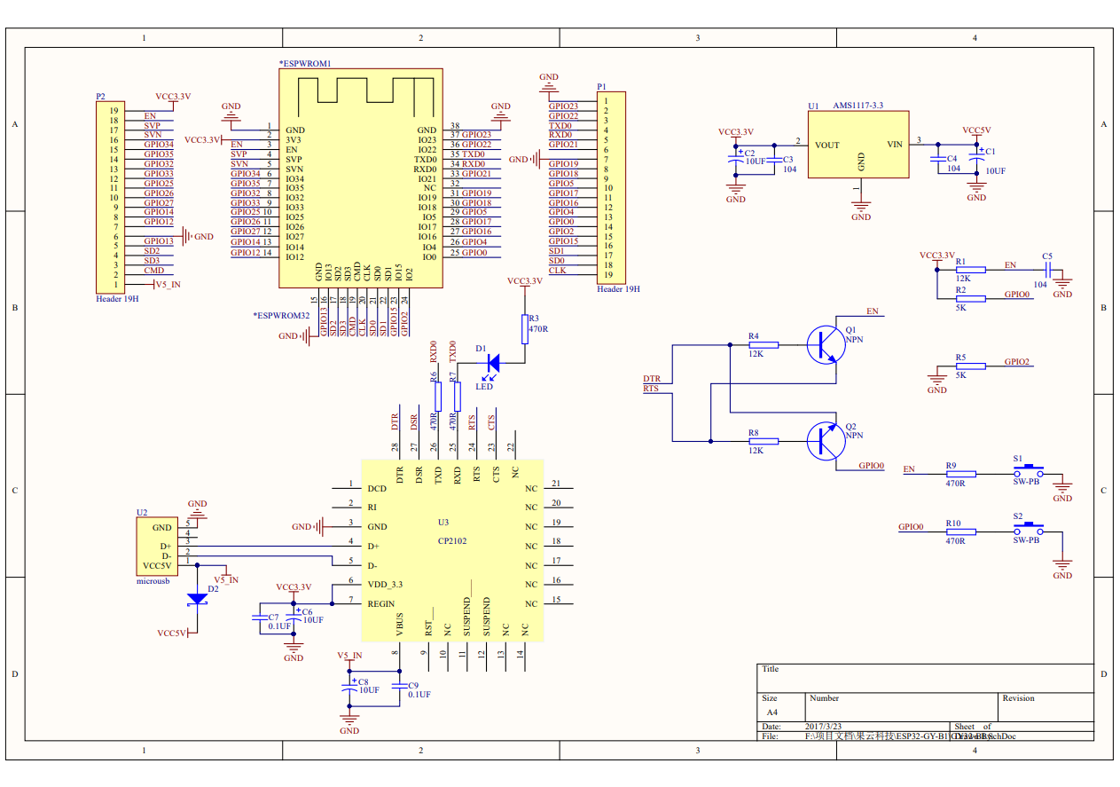
最开始读那个原理图读了半天,后来才发现一个大问题:
引脚6-11不能输入输出
34-39只能输入不能输出(GPIO)
md,搞了半天,那个就是不会BLINK亮,你要是不会亮就一定要看看那个原理图,是否是采用了以上这几个引脚
全文重点开始了
由于乐鑫公司生产的是芯片
我使用的是:由果云公司加工的板子Goouuu-ESP32
而在PlatformIO中搜索只能发现
由于之前我不大清楚我的板子到底属于哪一类,而在PIO中搜索之后就会出现很多类似的板子**(多达11页)**

在不知所措之下,我最终选择了与我之前在驱动管理中看到的最相近的一个
是由Silicognition wESP32发布的


是不是有点像的。。。
后来发现不行,我在网上找攻略说一个是可以看板子搜索后面的那个购物车标志,看看你的板子是不是类似的,实在找不到就无脑选择那个官方的 Espressif ESP32 Dev Module(后来事实证明许多都是通用的,主要你要看芯片要契合,我用水果姐的那个 Adafruit ESP32 Feather也是可以烧录运行的)
但是一个奇怪的事情出现了,就是在编程好之后,上传也成功,就是调试、亮灯啥都没显示,在Arduino官方的IDE里面运行还是可以的,这我就纳闷了,为啥?
一天过去了。。。无语子
后来我在想是不是我的PIO坏了,拿出之前的uno重新测试一下,可以顺利运行,但是不经意间我看到了PIO下面的那个小蓝标。。。(就是env这个)

合着我在过去的一天就是没有切换文件环境?无语了
把那个env切换为你最新建立的文件,否则就一直是最初的那个环境!!!(switch platformio project environment)
抱着试一试的心情,我试了试

BLINK了,灯亮了,我也无语了,缅怀我逝去的一天青春,说明下次还是做事情要仔细。。。
在这一天里我思考了许多,从Arduino到ESP-idf、micropython,后来想了想还是md用Arduino算了,不就是为了个社区嘛,还有感谢群里老大哥的指点,我也要好好学习,争取做别人眼里的老大哥
