Vue3笔记

139 阅读1分钟

模板语法


<div v-bind:id="dynamicId"></div>
<div :id="dynamicId"></div>


{{ number + 1 }}
{{ ok ? 'YES' : 'NO' }}
{{ message.split('').reverse().join('') }}
<div :id="`list-${id}`"></div>


<a :[attributeName]="url"> ... </a>

<a v-on:[eventName]="doSomething"> ... </a>
<a @[eventName]="doSomething">

完整的指令语法: 图片

响应式基础


export default {
  data() { // 创建新组件实例的时候调用,并将函数返回的对象用响应式系统进行包装,
    return {//此对象的所有顶层属性都会被代理到组件实例 (`this`) 上。
      count: 1
    }
  },

  mounted() {
    // `this` 指向当前组件实例
    console.log(this.count) // => 1
  },

  methods: {//Vue自动为它中的方法绑定了永远指向组件实例的 `this`
    increment() {//不要使用箭头函数,因为没有自己的 `this` 上下文
      this.count++

      nextTick(() => {//DOM 的更新并不是同步的
        // 访问更新后的DOM
      })

    }
  },

}

计算属性

一个计算属性仅会在其响应式依赖更新时才重新计算,否则会返回缓存结果。

computed: {
  now() {//并不是一个响应式依赖,所以永远不会更新
    return Date.now() 
  }
}

Class 与 Style 绑定

<div :class="{ active: isActive }"></div>
<div :class="[activeClass, errorClass]"></div>
<div :style="{ 'font-size': fontSize + 'px' }"></div>
<div :style="{ color: activeColor, fontSize: fontSize + 'px' }"></div>
<div :style="{ 'font-size': fontSize + 'px' }"></div>

条件渲染

v-show 不支持在 <template> 元素上使用,相当于切换display 的 CSS 属性。
v-if 有更高的切换开销,而 v-show 有更高的初始渲染开销。因此,如果需要频繁切换,则使用 v-show 较好;如果在运行时绑定条件很少改变,则 v-if 会更合适。
同时使用 v-if 和 v-for 是不推荐的

列表渲染

<li v-for="({ key1, key2 }, index) in items"> // `key` attribute
  {{ key1 }} {{key2}} {{ index }}
</li>

事件处理

<button @click="warn('Form cannot be submitted yet.', $event)">
  传入一个特殊的原生 DOM 事件 `$event` 变量
</button>
<!-- 单击事件将停止传递 -->
<a @click.stop="doThis"></a>

<!-- 提交事件将不再重新加载页面 -->
<form @submit.prevent="onSubmit"></form>

<!-- 修饰语可以使用链式书写 -->
<a @click.stop.prevent="doThat"></a>

<!-- 也可以只有修饰符 -->
<form @submit.prevent></form>

<!-- 仅当 event.target 是元素本身时才会触发事件处理器 -->
<!-- 例如:事件处理器不来自子元素 -->
<div @click.self="doThat">...</div>

<input @keyup.enter="submit" />//`.tab` delete esc down space ctrl alt meta
<input @keyup.alt.enter="clear" />//Alt + Enter

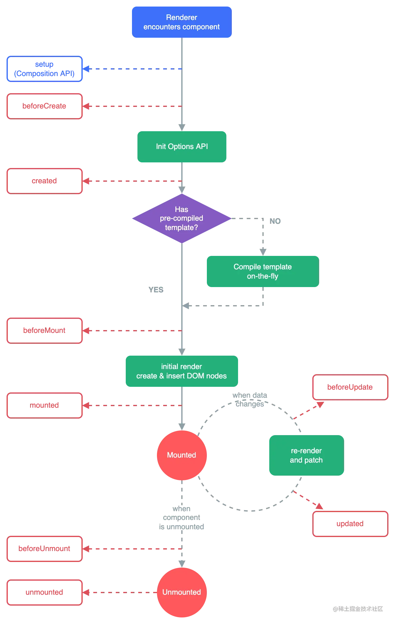
生命周期

组件

app
  .component('ComponentA', ComponentA)
  .component('ComponentB', ComponentB)//链式调用 全局注册的组件
  `<script setup>` 中,无需注册:

props

<script setup>
function Log(content) {
    console.log(content)
}
const props = defineProps({
  // 基础类型检查
  // (给出 `null` 和 `undefined` 值则会跳过任何类型检查)
  propA: Number,
  propB: [String, Number],// 多种可能的类型
  propC: { // 必传,且为 String 类型
    type: String,
    required: true
  },
  propD: {  // Number 类型的默认值
    type: Number,
    default: 100
  },
  // 对象类型的默认值
  propE: {
    type: Object,
    // 对象或数组的默认值
    // 必须从一个工厂函数返回。
    // 该函数接收组件所接收到的原始 prop 作为参数。
    default(rawProps) {
      return { message: 'hello' }
    }
  },
  propF: { // 自定义类型校验函数
    validator(value) { //校验失败后,Vue 会抛出一个控制台警告 (在开发模式下)。
      return ['success', 'warning', 'danger'].includes(value)
    }
  },
  // 函数类型的默认值
  propG: {
    type: Function,
    // 不像对象或数组的默认,这不是一个工厂函数。这会是一个用来作为默认值的函数
    default() {
      return 'Default function'
    }
  }
})

Log(props)

</script>

事件

const emit = defineEmits(['submit1'])
function click() {
    emit('submit1')
}

const emit2 = defineEmits({
  // 没有校验
  click: null,

  // 校验 submit 事件
  submit: ({ email, password }) => {
    if (email && password) {
      return true
    } else {
      console.warn('Invalid submit event payload!')
      return false
    }
  }
})

// emit2('submit')

插槽

<div class="container">
  <header>
    <!-- 具名插槽 -->
    <slot name="header"></slot> 
  </header>
  <main>
    <!-- 匿名插槽 默认插槽-->
    <slot></slot>
  </main>
</div>

<BaseLayout>
<!-- v-slot:name="slotProps" -->
<!-- 缩写 #name="slotProps" -->
  <template #header="headerProps">
    <h1>Here might be a page title</h1>
  </template>

    <!-- slotProps中是传过来的参数 -->
  <template #default v-slot="slotProps"> 
    <p>A paragraph for the main content.</p>
    <p>And another one.</p>
  </template>

  <!-- 动态插槽名 缩写为 -->
  <template #[dynamicSlotName]>
    ...
  </template>
</BaseLayout>

依赖注入

provide(/* 注入名 */ 'message', /* 值 */ 'hello!')
app.provide(/* 注入名 */ 'message', /* 值 */ 'hello!')
provide('read-only-count', readonly(count))

const message = inject('message')