Web核心技术前端框架VUE入门

70 阅读8分钟

本文已参与「新人创作礼」活动,一起开启掘金创作之路。

1,VUE

1.1 概述

==Vue 是一套前端框架,免除原生JavaScript中的DOM操作,简化书写。==

我们之前也学习过后端的框架 MybatisMybatis 是用来简化 jdbc 代码编写的;而 VUE 是前端的框架,是用来简化 JavaScript 代码编写的。前一天我们做了一个综合性的案例,里面进行了大量的DOM操作,如下

<img src="assets/image-20210831112115508.png" alt="image-20210831112115508" style="zoom:70%;" />

学习了 VUE 后,这部分代码我们就不需要再写了。那么 VUE 是如何简化 DOM 书写呢?

==基于MVVM(Model-View-ViewModel)思想,实现数据的双向绑定,将编程的关注点放在数据上。==之前我们是将关注点放在了 DOM 操作上;而要了解 MVVM 思想,必须先聊聊 MVC 思想,如下图就是 MVC 思想图解

<img src="assets/image-20210831113940588.png" alt="image-20210831113940588" style="zoom:70%;" />

C 就是咱们 js 代码,M 就是数据,而 V 是页面上展示的内容,如下图是我们之前写的代码

<img src="assets/image-20210831114227585.png" alt="image-20210831114227585" style="zoom:70%;" />

MVC 思想是没法进行双向绑定的。双向绑定是指当数据模型数据发生变化时,页面展示的会随之发生变化,而如果表单数据发生变化,绑定的模型数据也随之发生变化。接下来我们聊聊 MVVM 思想,如下图是三个组件图解

<img src="assets/image-20210831114805052.png" alt="image-20210831114805052" style="zoom:80%;" />

图中的 Model 就是我们的数据,View 是视图,也就是页面标签,用户可以通过浏览器看到的内容;ModelView 是通过 ViewModel 对象进行双向绑定的,而 ViewModel 对象是 Vue 提供的。接下来让大家看一下双向绑定的效果,下图是提前准备的代码,输入框绑定了 username 模型数据,而在页面上也使用 {{}} 绑定了 username 模型数据

<img src="assets/image-20210831115645528.png" alt="image-20210831115645528" style="zoom:70%;" />

通过浏览器打开该页面可以看到如下页面

<img src="assets/image-20210831115902537.png" alt="image-20210831115902537" style="zoom:80%;" />

当我们在输入框中输入内容,而输入框后面随之实时的展示我们输入的内容,这就是双向绑定的效果。

1.2 快速入门

Vue 使用起来是比较简单的,总共分为如下三步:

  1. 新建 HTML 页面,引入 Vue.js文件

    <script src="js/vue.js"></script>
    
  2. 在JS代码区域,创建Vue核心对象,进行数据绑定

    new Vue({
        el: "#app",
        data() {
            return {
                username: ""
            }
        }
    });
    

    创建 Vue 对象时,需要传递一个 js 对象,而该对象中需要如下属性:

    • el : 用来指定哪儿些标签受 Vue 管理。 该属性取值 #app 中的 app 需要是受管理的标签的id属性值
    • data :用来定义数据模型
    • methods :用来定义函数。这个我们在后面就会用到
  3. 编写视图

    <div id="app">
        <input name="username" v-model="username" >
        {{username}}
    </div>
    

    {{}} 是 Vue 中定义的 插值表达式 ,在里面写数据模型,到时候会将该模型的数据值展示在这个位置。

整体代码如下:

<!DOCTYPE html>
<html lang="en">
<head>
    <meta charset="UTF-8">
    <title>Title</title>
</head>
<body>
<div id="app">
    <input v-model="username">
    <!--插值表达式-->
    {{username}}
</div>
<script src="js/vue.js"></script>
<script>
    //1. 创建Vue核心对象
    new Vue({
        el:"#app",
        data(){  // data() 是 ECMAScript 6 版本的新的写法
            return {
                username:""
            }
        }

        /*data: function () {
            return {
                username:""
            }
        }*/
    });

</script>
</body>
</html>

1.3 Vue 指令

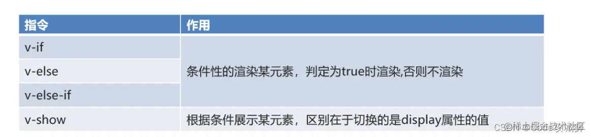
**指令:**HTML 标签上带有 v- 前缀的特殊属性,不同指令具有不同含义。例如:v-if,v-for…

常用的指令有:

指令作用
v-bind为HTML标签绑定属性值,如设置 href , css样式等
v-model在表单元素上创建双向数据绑定
v-on为HTML标签绑定事件
v-if条件性的渲染某元素,判定为true时渲染,否则不渲染
v-else
v-else-if
v-show根据条件展示某元素,区别在于切换的是display属性的值
v-for列表渲染,遍历容器的元素或者对象的属性

接下来我们挨个学习这些指令

1.3.1 v-bind & v-model 指令

<img src="assets/image-20210831150101736.png" alt="image-20210831150101736" style="zoom:70%;" />

  • v-bind

    该指令可以给标签原有属性绑定模型数据。这样模型数据发生变化,标签属性值也随之发生变化

    例如:

    <a v-bind:href="url">百度一下</a>
    

    上面的 v-bind:" 可以简化写成 : ,如下:

    <!--
    	v-bind 可以省略
    -->
    <a :href="url">百度一下</a>
    
  • v-model

    该指令可以给表单项标签绑定模型数据。这样就能实现双向绑定效果。例如:

    <input name="username" v-model="username">
    

代码演示:

<!DOCTYPE html>
<html lang="en">
<head>
    <meta charset="UTF-8">
    <title>Title</title>
</head>
<body>
<div id="app">
    <a v-bind:href="url">点击一下</a>
    <a :href="url">点击一下</a>
    <input v-model="url">
</div>

<script src="js/vue.js"></script>
<script>
    //1. 创建Vue核心对象
    new Vue({
        el:"#app",
        data(){
            return {
                username:"",
                url:"https://www.baidu.com"
            }
        }
    });
</script>
</body>
</html>

通过浏览器打开上面页面,并且使用检查查看超链接的路径,该路径会根据输入框输入的路径变化而变化,这是因为超链接和输入框绑定的是同一个模型数据

<img src="assets/image-20210831150945931.png" alt="image-20210831150945931" style="zoom:80%;" />

1.3.2 v-on 指令

<img src="assets/image-20210831151231955.png" alt="image-20210831151231955" style="zoom:70%;" />

我们在页面定义一个按钮,并给该按钮使用 v-on 指令绑定单击事件,html代码如下

<input type="button" value="一个按钮" v-on:click="show()">

而使用 v-on 时还可以使用简化的写法,将 v-on: 替换成 @,html代码如下

<input type="button" value="一个按钮" @click="show()">

上面代码绑定的 show() 需要在 Vue 对象中的 methods 属性中定义出来

new Vue({
    el: "#app",
    methods: {
        show(){
            alert("我被点了");
        }
    }
});

==注意:v-on: 后面的事件名称是之前原生事件属性名去掉on。==

例如:

  • 单击事件 : 事件属性名是 onclick,而在vue中使用是 v-on:click
  • 失去焦点事件:事件属性名是 onblur,而在vue中使用时 v-on:blur

整体页面代码如下:

<!DOCTYPE html>
<html lang="en">
<head>
    <meta charset="UTF-8">
    <title>Title</title>
</head>
<body>
<div id="app">
    <input type="button" value="一个按钮" v-on:click="show()"><br>
    <input type="button" value="一个按钮" @click="show()">
</div>
<script src="js/vue.js"></script>
<script>
    //1. 创建Vue核心对象
    new Vue({
        el:"#app",
        data(){
            return {
                username:"",
            }
        },
        methods:{
            show(){
                alert("我被点了...");
            }
        }
    });
</script>
</body>
</html>

1.3.3 条件判断指令

<img src="assets/image-20210831151904081.png" alt="image-20210831151904081" style="zoom:70%;" />

接下来通过代码演示一下。在 Vue中定义一个 count 的数据模型,如下

//1. 创建Vue核心对象
new Vue({
    el:"#app",
    data(){
        return {
            count:3
        }
    }
});

现在要实现,当 count 模型的数据是3时,在页面上展示 div1 内容;当 count 模型的数据是4时,在页面上展示 div2 内容;count 模型数据是其他值时,在页面上展示 div3。这里为了动态改变模型数据 count 的值,再定义一个输入框绑定 count 模型数据。html 代码如下:

<div id="app">
    <div v-if="count == 3">div1</div>
    <div v-else-if="count == 4">div2</div>
    <div v-else>div3</div>
    <hr>
    <input v-model="count">
</div>

整体页面代码如下:

<!DOCTYPE html>
<html lang="en">
<head>
    <meta charset="UTF-8">
    <title>Title</title>
</head>
<body>
<div id="app">
    <div v-if="count == 3">div1</div>
    <div v-else-if="count == 4">div2</div>
    <div v-else>div3</div>
    <hr>
    <input v-model="count">
</div>

<script src="js/vue.js"></script>
<script>
    //1. 创建Vue核心对象
    new Vue({
        el:"#app",
        data(){
            return {
                count:3
            }
        }
    });
</script>
</body>
</html>

通过浏览器打开页面并在输入框输入不同的值,效果如下

<img src="assets/image-20210831154300325.png" alt="image-20210831154300325" style="zoom:80%;" />

然后我们在看看 v-show 指令的效果,如果模型数据 count 的值是3时,展示 div v-show 内容,否则不展示,html页面代码如下

<div v-show="count == 3">div v-show</div>
<br>
<input v-model="count">

浏览器打开效果如下:

<img src="assets/image-20210831154547780.png" alt="image-20210831154547780" style="zoom:80%;" />

通过上面的演示,发现 v-showv-if 效果一样,那它们到底有什么区别呢?我们根据浏览器的检查功能查看源代码

<img src="assets/image-20210831154759672.png" alt="image-20210831154759672" style="zoom:80%;" />

通过上图可以看出 v-show 不展示的原理是给对应的标签添加 display css属性,并将该属性值设置为 none ,这样就达到了隐藏的效果。而 v-if 指令是条件不满足时根本就不会渲染。

1.3.4 v-for 指令

<img src="assets/image-20210831155204829.png" alt="image-20210831155204829" style="zoom:80%;" />

这个指令看到名字就知道是用来遍历的,该指令使用的格式如下:

<标签 v-for="变量名 in 集合模型数据">
    {{变量名}}
</标签>

==注意:需要循环那个标签,v-for 指令就写在那个标签上。==

如果在页面需要使用到集合模型数据的索引,就需要使用如下格式:

<标签 v-for="(变量名,索引变量) in 集合模型数据">
    <!--索引变量是从0开始,所以要表示序号的话,需要手动的加1-->
   {{索引变量 + 1}} {{变量名}}
</标签>

代码演示:

<!DOCTYPE html>
<html lang="en">
<head>
    <meta charset="UTF-8">
    <title>Title</title>
</head>
<body>
<div id="app">
    <div v-for="addr in addrs">
        {{addr}} <br>
    </div>

    <hr>
    <div v-for="(addr,i) in addrs">
        {{i+1}}--{{addr}} <br>
    </div>
</div>

<script src="js/vue.js"></script>
<script>

    //1. 创建Vue核心对象
    new Vue({
        el:"#app",
        data(){
            return {
                addrs:["北京","上海","西安"]
            }
        }
    });
</script>
</body>
</html>

通过浏览器打开效果如下

<img src="assets/image-20210831160239294.png" alt="image-20210831160239294" style="zoom:80%;" />

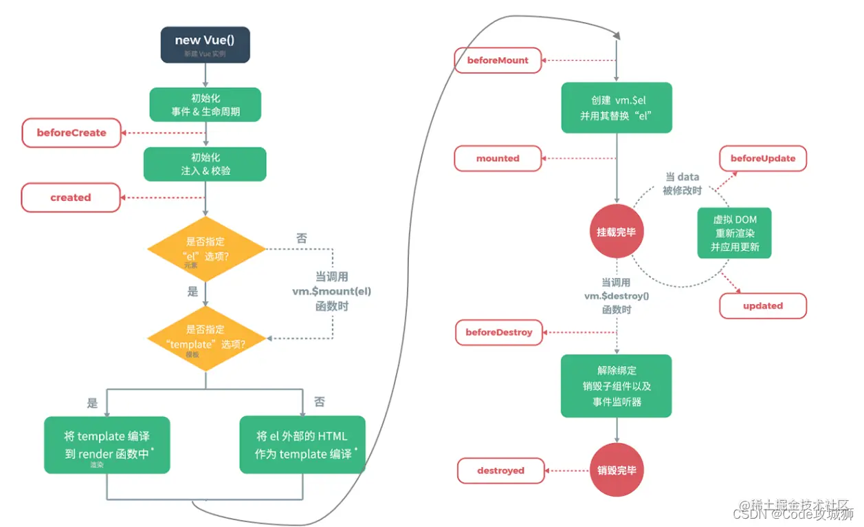
1.4 生命周期

生命周期的八个阶段:每触发一个生命周期事件,会自动执行一个生命周期方法,这些生命周期方法也被称为钩子方法。

在这里插入图片描述

下图是 Vue 官网提供的从创建 Vue 到效果 Vue 对象的整个过程及各个阶段对应的钩子函数

<img src="assets/image-20210831160335496.png" alt="image-20210831160335496" style="zoom:80%;" />

看到上面的图,大家无需过多的关注这张图。这些钩子方法我们只关注 mounted 就行了。

mounted:挂载完成,Vue初始化成功,HTML页面渲染成功。而以后我们会在该方法中==发送异步请求,加载数据。==

1.5 案例

1.5.1 需求

使用 Vue 简化我们在前一天ajax学完后做的品牌列表数据查询和添加功能

<img src="assets/image-20210831161040800.png" alt="image-20210831161040800" style="zoom:80%;" />

此案例只是使用 Vue 对前端代码进行优化,后端代码无需修改。

1.5.2 查询所有功能

<img src="assets/image-20210831161346678.png" alt="image-20210831161346678" style="zoom:80%;" />

  1. 在 brand.html 页面引入 vue 的js文件

    <script src="js/vue.js"></script>
    
  2. 创建 Vue 对象

    • 在 Vue 对象中定义模型数据
    • 在钩子函数中发送异步请求,并将响应的数据赋值给数据模型
    new Vue({
        el: "#app",
        data(){
            return{
                brands:[]
            }
        },
        mounted(){
            // 页面加载完成后,发送异步请求,查询数据
            axios({
                method:"get",
                url:"http://localhost:8080/brand-demo/selectAllServlet"
            }).then(resp=> {
                this.brands = resp.data;
            })
        }
    })
    
  3. 修改视图

    • 定义 <div id="app"></div> ,指定该 div 标签受 Vue 管理

    • body 标签中所有的内容拷贝作为上面 div 标签中

    • 删除表格的多余数据行,只留下一个

    • 在表格中的数据行上使用 v-for 指令遍历

      <tr v-for="(brand,i) in brands" align="center">
          <td>{{i + 1}}</td>
          <td>{{brand.brandName}}</td>
          <td>{{brand.companyName}}</td>
          <td>{{brand.ordered}}</td>
          <td>{{brand.description}}</td>
          <td>{{brand.statusStr}}</td>
          <td><a href="#">修改</a> <a href="#">删除</a></td>
      </tr>
      

整体页面代码如下:

<!DOCTYPE html>
<html lang="en">
<head>
    <meta charset="UTF-8">
    <title>Title</title>
</head>
<body>
<div id="app">
    <a href="addBrand.html"><input type="button" value="新增"></a><br>
    <hr>
    <table id="brandTable" border="1" cellspacing="0" width="100%">
        <tr>
            <th>序号</th>
            <th>品牌名称</th>
            <th>企业名称</th>
            <th>排序</th>
            <th>品牌介绍</th>
            <th>状态</th>
            <th>操作</th>
        </tr>
        <!--
            使用v-for遍历tr
        -->
        <tr v-for="(brand,i) in brands" align="center">
            <td>{{i + 1}}</td>
            <td>{{brand.brandName}}</td>
            <td>{{brand.companyName}}</td>
            <td>{{brand.ordered}}</td>
            <td>{{brand.description}}</td>
            <td>{{brand.statusStr}}</td>
            <td><a href="#">修改</a> <a href="#">删除</a></td>
        </tr>
    </table>
</div>
<script src="js/axios-0.18.0.js"></script>
<script src="js/vue.js"></script>

<script>
    new Vue({
        el: "#app",
        data(){
            return{
                brands:[]
            }
        },
        mounted(){
            // 页面加载完成后,发送异步请求,查询数据
            var _this = this;
            axios({
                method:"get",
                url:"http://localhost:8080/brand-demo/selectAllServlet"
            }).then(function (resp) {
                _this.brands = resp.data;
            })
        }
    })
</script>
</body>
</html>

1.5.3 添加功能

页面操作效果如下:

<img src="assets/image-20210831163001830.png" alt="image-20210831163001830" style="zoom:80%;" />

整体流程如下

<img src="assets/image-20210831163035298.png" alt="image-20210831163035298" style="zoom:70%;" />

==注意:前端代码的关键点在于使用 v-model 指令给标签项绑定模型数据,利用双向绑定特性,在发送异步请求时提交数据。==

  1. 在 addBrand.html 页面引入 vue 的js文件

    <script src="js/vue.js"></script>
    
  2. 创建 Vue 对象

    • 在 Vue 对象中定义模型数据 brand
    • 定义一个 submitForm() 函数,用于给 提交 按钮提供绑定的函数
    • submitForm() 函数中发送 ajax 请求,并将模型数据 brand 作为参数进行传递
    new Vue({
        el: "#app",
        data(){
            return {
                brand:{}
            }
        },
        methods:{
            submitForm(){
                // 发送ajax请求,添加
                axios({
                    method:"post",
                    url:"http://localhost:8080/brand-demo/addServlet",
                    data:this.brand
                }).then(resp=> {
                    // 判断响应数据是否为 success
                    if(resp.data == "success"){
                        location.href = "http://localhost:8080/brand-demo/brand.html";
                    }
                })
    
            }
        }
    })
    
  3. 修改视图

    • 定义 <div id="app"></div> ,指定该 div 标签受 Vue 管理

    • body 标签中所有的内容拷贝作为上面 div 标签中

    • 给每一个表单项标签绑定模型数据。最后这些数据要被封装到 brand 对象中

      <div id="app">
          <h3>添加品牌</h3>
          <form action="" method="post">
              品牌名称:<input id="brandName" v-model="brand.brandName" name="brandName"><br>
              企业名称:<input id="companyName" v-model="brand.companyName" name="companyName"><br>
              排序:<input id="ordered" v-model="brand.ordered" name="ordered"><br>
              描述信息:<textarea rows="5" cols="20" id="description" v-model="brand.description" name="description"></textarea><br>
              状态:
              <input type="radio" name="status" v-model="brand.status" value="0">禁用
              <input type="radio" name="status" v-model="brand.status" value="1">启用<br>
      
              <input type="button" id="btn" @click="submitForm" value="提交">
          </form>
      </div>
      

整体页面代码如下:

<!DOCTYPE html>
<html lang="en">

<head>
    <meta charset="UTF-8">
    <title>添加品牌</title>
</head>
<body>
<div id="app">
    <h3>添加品牌</h3>
    <form action="" method="post">
        品牌名称:<input id="brandName" v-model="brand.brandName" name="brandName"><br>
        企业名称:<input id="companyName" v-model="brand.companyName" name="companyName"><br>
        排序:<input id="ordered" v-model="brand.ordered" name="ordered"><br>
        描述信息:<textarea rows="5" cols="20" id="description" v-model="brand.description" name="description"></textarea><br>
        状态:
        <input type="radio" name="status" v-model="brand.status" value="0">禁用
        <input type="radio" name="status" v-model="brand.status" value="1">启用<br>

        <input type="button" id="btn" @click="submitForm" value="提交">
    </form>
</div>
<script src="js/axios-0.18.0.js"></script>
<script src="js/vue.js"></script>
<script>
    new Vue({
        el: "#app",
        data(){
            return {
                brand:{}
            }
        },
        methods:{
            submitForm(){
                // 发送ajax请求,添加
                axios({
                    method:"post",
                    url:"http://localhost:8080/brand-demo/addServlet",
                    data:this.brand
                }).then(resp=> {
                    // 判断响应数据是否为 success
                    if(resp.data == "success"){
                        location.href = "http://localhost:8080/brand-demo/brand.html";
                    }
                })
            }
        }
    })
</script>
</body>
</html>

通过上面的优化,前端代码确实简化了不少。但是页面依旧是不怎么好看,那么接下来我们学习 Element,它可以美化页面。