golang sync包 原理

239 阅读1分钟

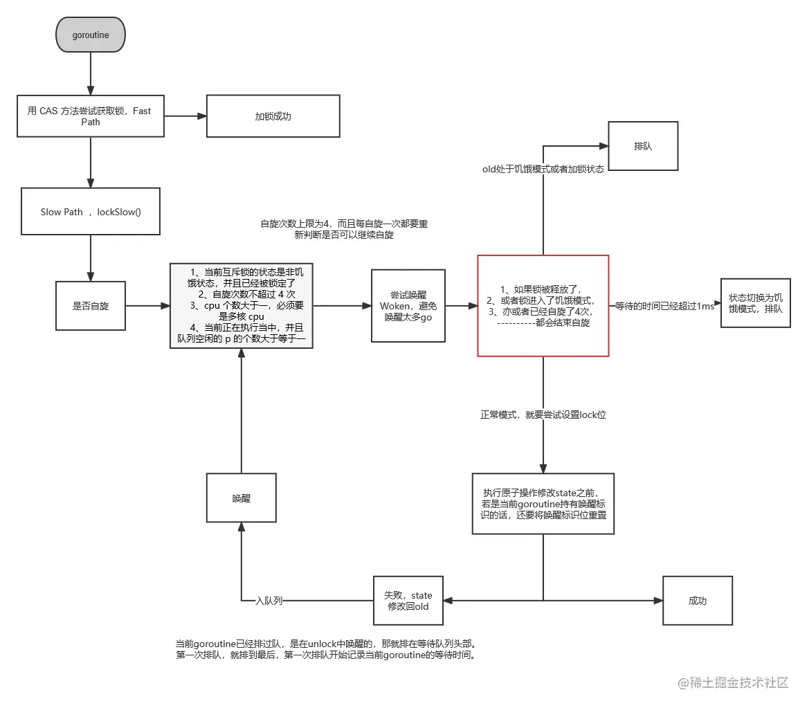
sync.Mutex

图片.png

图片.png

sync.RWMutex

type RWMutex struct {
    w           Mutex  // 互斥锁
    writerSem   uint32 // 写锁信号量
    readerSem   uint32 // 读锁信号量
    readerCount int32  // 读锁计数器
    readerWait  int32  // 获取写锁时需要等待的读锁释放数量
}
const rwmutexMaxReaders = 1 << 30 //支持最多2^30个读
读锁加锁
  • 判断readcount,小于0,说明有写锁,阻塞,
  • 否则readcount +1
读锁解锁
  • 减少读操作计数,即readerCount–
  • 唤醒等待写操作的协程(如果有的话)
写锁

复用 mutex

sync.Once

mutex

sync.Map

type Map struct {
	mu Mutex // 互斥锁,用以处理并发读写的问题
	read atomic.Value // 包含可以并发访问的map部分,可以直接Load,但Store必须先持有mu
	dirty map[interface{}]*entry //包含需要持有mu才能访问的部分,为确保dirty快速升级为read,dirty中还包含read中未删除的部分
	misses int //记录从dirty表查询的次数。misses大到超过dirty拷贝的消耗时,会直接将dirty提升至read,后续的store操作会生成新的dirty。 
}

Store(put)

图片.png

Load方法(查询)

图片.png

Delete方法

图片.png

sync/atomic

cas 内存 硬件锁内存