六、【计算】大数据Shuffle原理与实践(中) | 青训营笔记

122 阅读4分钟

这是我参与「第四届青训营 」笔记创作活动的第十三天

  👉引言💎

学习的最大理由是想摆脱平庸,早一天就多一份人生的精彩;迟一天就多一天平庸的困扰。 热爱写作,愿意让自己成为更好的人...... ......

铭记于心
🎉✨🎉我唯一知道的,便是我一无所知🎉✨🎉

三、shuffle过程

0 发展历程

  1. Spark 0.8 及以前 Hash Based Shuffle

  2. Spark 0.8.1为 Hash Based Shuffle引入File Consolidation机制

  3. Spark 0.9 引入 ExternalAppendOnlyMap

  4. Spark 1.1 引入 Sort Based Shuffle, 但默认仍 Hash Based Shuffle

  5. Spark 1.2 默认的 Shuffle方式改为 Sort Based Shuffle

  6. Spark 1.4 引入 Tungsten-Sort Based Shuffle

  7. Spark 1.6 Tungsten-Sort Based Shuffle 并入 Sort Based Shuffle

  8. Spark 2.0 Hash Based Shuffle退出历史舞台

1 spark中的shuffle变迁过程

  • 1.1 HashShuffle

    • 优点:不需要排序

    • 缺点:打开,创建的文件过多

    Writer Data:

    每个partition映射到一个独立的文件:

    在这里插入图片描述

    优化:

    每个partition映射到一个文件片段

在这里插入图片描述

  • 1.2 SortShuffle

    • 优点:打开的文件少、支持map-side combine

    • 缺点:需要排序

    Writer Data:

    每个task生成一个包含所有partiton数据的文件

    在这里插入图片描述

  • 1.3 TungstenSortShuffle

    • 优点:更快的排序效率,更高的内存利用效率

    • 缺点:不支持map-side combine

2 Shuffle - Read Data

每个reduce task分别获取所有map task生成的属于自己的片段

在这里插入图片描述

Shuffle 过程的触发流程

在这里插入图片描述

在这里插入图片描述

3 Register Shuffle

Register Shuffle 时做的最重要的事情是根据不同条件创建不同的shuffle Handle

  • 由action算子触发DAG Scheduler进行shuffle register

  • Shuffle Register会根据不同的条件决定注册不同的ShuffleHandle

4 Shuffle Handle

  • 4.1 三种ShuffleHandle对应了三种不同的ShuffleWriter的实现

  • 4.2 Writer实现 - BypassMergeShuffleWriter

    • 不需要排序,节省时间

    • 写操作的时候会打开大量文件

    • 类似于Hash Shuffle

在这里插入图片描述

  • 4.3 Writer实现 - UnsafeShuffleWriter

    使用类似内存页储存序列化数据

    数据写入后不再反序列化

在这里插入图片描述

  • 4.4 Writer实现 - UnsafeShuffleWriter

    只根据 partition 排序 Long Array

    数据不移动

在这里插入图片描述

  • 4.5 Writer实现 - SortShuffleWriter

    在这里插入图片描述

    • 支持combine

    • 需要combine时,使用PartitionedAppendOnlyMap,本质是个HashTable

    • 不需要combine时PartitionedPairBuffer本质是个array

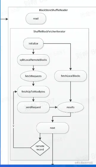
5 Reader实现 - 网络时序图

  • ShuffleReader网络请求流程

    使用netty作为网络框架提供网络服务,并接受reducetask的fetch请求

    首先发起openBlocks请求获得streamId,然后再处理stream或者chunk请求

  • ShuffleBlockFetchIterator

在这里插入图片描述

  • 区分local和remote节省网络消耗

  • 防止OOM

    • maxBytesInFlight

    • maxReqsInFlight

    • maxBlocksInFlightPerAddress

    • maxReqSizeShuffleToMem

    • maxAttemptsOnNettyOOM

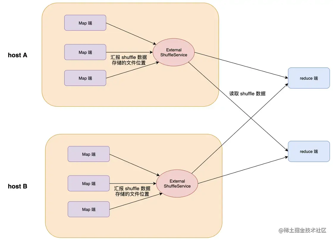
  • External Shuffle Service

为了解决Executor为了服务数据的fetch请求导致无法退出问题,我们在每个节点上部署一个External Shuffle Service,这样产生数据的Executor在不需要继续处理任务时,可以随意退出

6 shuffle优化技术

  • 6.1 Zero Copy

    • 不使用zero copy

    在这里插入图片描述

    • 使用sendfile

      在这里插入图片描述

    • 使用sendfile + DMA gather copy

      在这里插入图片描述

  • 6.2 Netty Zero Copy

    • 可堆外内存,避免JVM堆内存到堆外内存的数据拷贝

    • CompositeByteBuf, Unpooled.wrappedBuffer, ByteBuf.slice ,可以合并、包装、切分数组,避免发生内存拷贝

    • Netty 使用FileRegion 实现文件传输, FileRegion底层封装了FileChannel#transferTo()方法,可以将文件缓冲区的数据直接传输到目标Channel,避免内核缓冲区和用户态缓冲区之间的数据拷贝

  • 6.3常见问题

    数据存储在本地磁盘,没有备份

    IO并发:大量RPC请求(M*R)

    IO吞吐:随机读、写放大(3X)

    GC频繁,影响 NodeManager

7 shuffle 优化

  • 避免shuffle ——使用broadcast替代join

    //传统的join操作会导致shuffle操作。
    //因为两个RDD中,相同的key都需要通过网络拉取到一个节点上,由一个task进行join操作。
    val rdd3 = rdd1.join(rdd2)
    
    //Broadcast+map的join操作,不会导致shuffle操作。
    //使用Broadcast将一个数据量较小的RDD作为广播变量。
    val rdd2Data = rdd2.collect()
    val rdd2DataBroadcast = sc.broadcast(rdd2Data)
    
    //在rdd1.map算子中,可以从rdd2DataBroadcast中,获取rdd2的所有数据。
    //然后进行遍历,如果发现rdd2中某条数据的key与rdd1的当前数据的key是相同的,那么就判定可以进行join。
    //此时就可以根据自己需要的方式,将rdd1当前数据与rdd2中可以连接的数据,拼接在一起(String或Tuple)。
    val rdd3 = rdd1.map(rdd2DataBroadcast...)
    
    //注意,以上操作,建议仅仅在rdd2的数据量比较少(比如几百M,或者一两G)的情况下使用。
    //因为每个Executor的内存中,都会驻留一份rdd2的全量数据。
    
  • 使用可以map-side预聚合的算子

  • Shuffle 参数优化

    • spark.default.parallelism && spark.sql.shuffle.partitions

    • spark.hadoopRDD.ignoreEmptySplits

    • spark.hadoop.mapreduce.input.fileinputformat.split.minsize

    • spark.sql.file.maxPartitionBytes

    • spark.sql.adaptive.enabled && spark.sql.adaptive.shuffle.targetPostShuffleInputSize

    • spark.reducer.maxSizeInFlight

    • spark.reducer.maxReqsInFlight spark.reducer.maxBlocksInFlightPerAddress

8 Shuffle 倾斜优化

在这里插入图片描述

  • 解决倾斜方法举例

    • 增大并发度

      实现简单,但无法从本质上解决问题

    在这里插入图片描述

    • AQE

      AQE 根据shuffle文件统计数据自动检测倾斜数据,将那些倾斜的分区打散成小的子分区,然后各自进行join

    在这里插入图片描述

  • 零拷贝

    • sendfile+DMA gather copy
  • Netty 零拷贝

    • 可堆外内存,避免 JVM 堆内存到堆外内存的数据拷贝。

    • CompositeByteBuf 、 Unpooled.wrappedBuffer、 ByteBuf.slice ,可以合并、包装、切分数组,避免发生内存拷贝

    • Netty 使用 FileRegion 实现文件传输,FileRegion 底层封装了 FileChannel#transferTo() 方法,可以将文件缓冲区的数据直接传输到目标 Channel,避免内核缓冲区和用户态缓冲区之间的数据拷贝

🌹写在最后💖: 路漫漫其修远兮,吾将上下而求索!伙伴们,再见!🌹🌹🌹在这里插入图片描述