被现实狠狠的扇了一记耳光

222 阅读1分钟

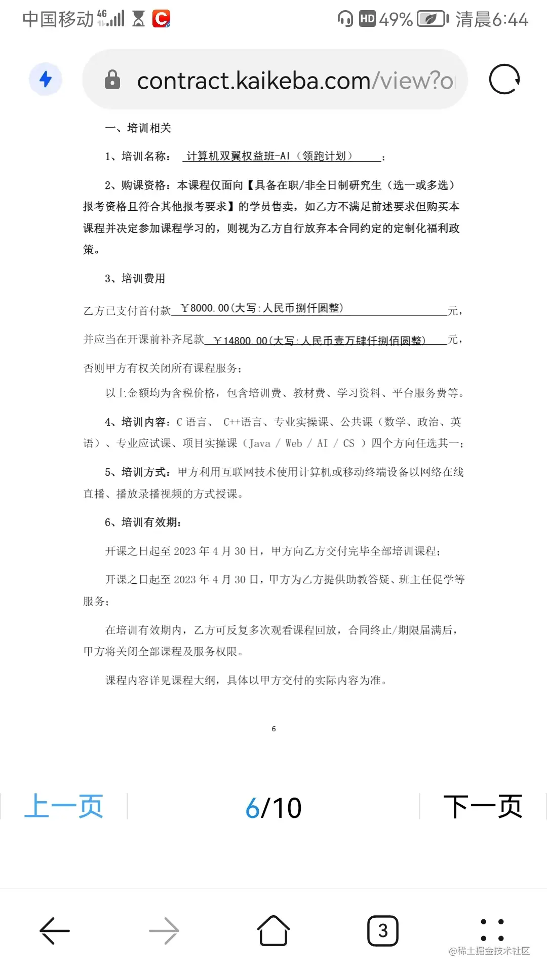
报名“开课吧”现在“无钱可退,无课可上,导师失踪,班主任不理”

2022年4月12日,在CSDN的一篇文章中看到一篇考研相关的文章,通过链接进入到导师刘硕的直播课,只见老师讲的是激情四射,热火朝天,在一句又一句的承诺当中郑重有声的讲着考研的简单。

微信图片_202204171148431.jpg

微信图片_202204171148432.jpg

微信图片_202204171148433.jpg

微信图片_202204171148434.jpg

微信图片_202204171148435.jpg

微信图片_202204171148436.jpg 刚开始心存疑惑,到网上查看了很多关于开课吧的介绍,有说好的,也有说不好的,当时我也是脑子进水了,架不住忽悠,最后还是听信了课程顾问的话,报了名

1661172603566.png

1661172637471.png

1661172656373.png

1661172675368.png

1661172702650.png

1661172722850.png

1661172741452.png

报名以后跟着老师的安排来学习,听了几节直播课,感觉老师讲的很浅,而且对于零基础的同学来说感觉课程的跨度也很大,过了两个月就发现给老师发消息不回了,在群里看到说开课吧暴雷了

1661172996505.png

1661173014334.png

1661173039465.png

1661173081131.png

交了这么多学费,对我来说打击很大,现在还在分期付款中,也找不到说理的地方

微信图片_202206200647071.jpg

微信图片_202206200647072.jpg

微信图片_202206200647073.jpg

微信图片_20220415223541.jpg

微信图片_202204152235411.jpg

微信图片_202204152235412.jpg

为了不让其他同学入坑,所以记录这次被忽悠的过程,也希望大家能帮我出出主意