Vite相关了解

370 阅读12分钟

携手创作,共同成长!这是我参与「掘金日新计划 · 8 月更文挑战」的第4天,点击查看活动详情

一、Vite介绍

1. 什么是Vite

Vite是一种新型的前端构建工具,它能显著改善前端开发体验。

Vite由两个主要部分组成:

  • dev server:利用浏览器的ESM能力来提供源文件,具有丰富的内置功能并具有高效的HMR
  • 生产构建:生产环境利用Rollup来构建代码,提供指令用来优化构建过程

Vite作为一个基于浏览器原生ESM的构建工具,它省略了开发环境的打包过程,利用浏览器去解析imports,在服务端按需编译返回。同时,在开发环境拥有速度快到惊人的模块热更新,且热更新的速度不会随着模块增多而变慢。因此,使用Vite进行开发,至少会比Webpack快10倍左右。

2. Vite的主要特性
  • Instant Server Start —— 即时服务启动
  • Lightning Fast HMR —— 闪电般快速的热更新
  • Rich Features —— 丰富的功能
  • Optimized Build —— 经过优化的构建
  • Universal Plugin Interface —— 通用的Plugin接口
  • Fully Typed APIs —— 类型齐全的API
3. 主流构建工具对比

构建工具指能自动对代码执行检验、转换、压缩等功能的工具。常见功能包括:代码转换、代码打包、代码压缩、HMR、代码检验。构建工具也随着前端技术的发展,从Browserify、Gulp到Parcel,从Webpack到Rollup,一直到最近比较火的面向非打包的Snowpack和Vite。

Browserify

  • 预编译模块化方案(文件打包工具)
  • Browserify基于流方式干净灵活
  • 遵循commonJS规范打包JS
  • 可引入插件打包CSS等其他资源(非原生能力)

Gulp

  • 基于流的自动化构建工具(工程化)
  • 配置复杂度高,偏向编程式,需要定义task处理构建
  • 支持监听读写文件
  • 可搭配Browserify等模块化工具来使用

Parcel

  • 极速打包(工程化:极速0配置)
  • 零配置,但造成了配置不灵活,内置常见场景的构建方案及其依赖,无需再次安装(babel等)
  • 以html入口,自动检测和打包依赖
  • 不支持SourceMap
  • 无法Tree-shaking

Webpack

  • 预编译模块化方案(工程化:大而全)
  • 通过配置文件达到一站式配置
  • loader进行资源转换,功能全面(css+js+icon+front)
  • 插件丰富,灵活扩展
  • 社群庞大
  • 大型项目构建慢

Rollup

  • 基于ES6打包(模块打包工具)
  • Tree-shaking
  • 打包文件小且干净,执行效率更高
  • 更专注于JS打包

Snowpack

  • 基于ESM运行时编译(工程化:ESM运行时)
  • 无需递归循环依赖组装依赖树
  • 默认输出单独的构建模块(未打包),可选择不同打包器(webpack、rollup等)

Vite

  • 基于ESM运行时打包
  • 借鉴了Snowpack
  • 生产环境使用Rollup,集成度更高,相比Snowpack支持多页面、库模式、动态导入自动polyfill等
4. 为什么要使用Vite

开发环境,速度的提升

开发环境中的Vite和Webpack

WebpackVite
先打包生成bundle,再启动开发服务器先启动开发服务器,利用新一代浏览器的ESM能力,无需打包,直接请求所需模块并实时编译
HMR时需要把改动模块及相关依赖全部编译HMR时只需让浏览器重新请求该模块,同时利用浏览器的缓存(源码模块协商缓存,依赖模块强缓存)来优化请求
内存高效利用-

因此,针对开发环境中的启动慢问题

 Vite开发环境冷启动无需打包,无需分析模块之间的依赖,同时也无需在启动开发服务器前进行编译,启动时还会使用esbuild来进行预构建。
 
 而Webpack 启动后会做一堆事情,经历一条很长的编译打包链条,从入口开始需要逐步经历语法解析、依赖收集、代码转译、打包合并、代码优化,最终将高版本的、离散的源码编译打包成低版本、高兼容性的产物代码,这可满满都是 CPU、IO 操作啊,在 Node 运行时下性能必然是有问题。

针对HMR慢,

Vite利用了ESM和浏览器缓存技术,更新速度与项目复杂度无关
即使只有很小的改动,Webpack依然需要构建完整的模块依赖图,并根据依赖图来进行转换。

使用简单,开箱即用

只需执行初始化命令,就可以得到一个预设好的开发环境,开箱即获得一堆功能,包括:CSS预处理、html预处理、异步加载、分包、压缩、HMR等。

5. Vite生产环境与开发环境

开发环境不需要对所有资源打包,只是使用esbuild对依赖进行预构建,将CommonJS和UMD发布的依赖转换为浏览器支持的ESM,同时提高了后续页面的加载性能(lodash的请求)。Vite会将于构建的依赖缓存到node_modules/.vite目录下,它会根据几个源来决定是否需要重新运行预构建,包括 packages.json中的dependencies列表、包管理器的lockfile、可能在vite.config.js相关字段中配置过的。只要三者之一发生改变,才会重新预构建。

同时,开发环境使用了浏览器缓存技术,解析后的依赖请求以http头的max-age=31536000,immutable强缓存,以提高页面性能。

在生产环境,由于嵌套导入会导致发送大量的网络请求,即使使用HTTP2.x(多路复用、首部压缩),在生产环境中发布未打包的ESM仍然性能低下。因此,对比在开发环境Vite使用esbuild来构建依赖,生产环境Vite则使用了更加成熟的Rollup来完成整个打包过程。因为esbuild虽然快,但针对应用级别的代码分割、CSS处理仍然不够稳定,同时也未能兼容一些未提供ESM的SDK。

为了在生产环境中获得最佳的加载性能,仍然需要对代码进行tree-shaking、懒加载以及chunk分割(以获得更好的缓存)。

二、Vite原理

1.ESM&esbuild

ESM

ESM是浏览器支持的一种模块化方案,允许在浏览器实现模块化。

ESM的对外接口只是一种静态定义,为编译时加载,遇到模块加载命令import,就会生成一个只读引用。等脚本真正执行时,再根据这个只读引用,到被加载的那个模块内取值。由于ESM编译时就能确定模块的依赖关系,因此能够只包含要运行的代码,可以显著减少文件体积,降低浏览器压力。

接下来以Vite创建的模板为例,看一下ESM的解析过程:

<template>
  <img alt="Vue logo" src="./assets/logo.png" />
  <HelloWorld msg="Hello Vue 3.0 + Vite" />
</template>

import HelloWorld from './components/HelloWorld.vue'

当浏览器解析 import HelloWorld from './components/HelloWorld.vue' 时,会向当前域名发送一个请求获取对应的资源(ESM支持解析相对路径)。 v2-9da3bc762f10001601a474505d58f40b_r.jpg 浏览器下载对应的文件,然后解析成模块记录。接下来会进行实例化,为模块分配内存,然后按照导入、导出语句建立模块和内存的映射关系。最后,运行上述代码,把内存空间填充为真实的值。

esbuild

Vite 对 js/ts 的处理没有使用如 glup, rollup 等传统打包工具,而是使用了 esbuild。esbuild 是一个全新的js打包工具,底层使用了go,大量使用了并行操作,可以充分利用CPU资源。esbuild支持如babel, 压缩等的功能。

v2-789b4a555f8f5142cf7ea5b43676cadb_r.jpg

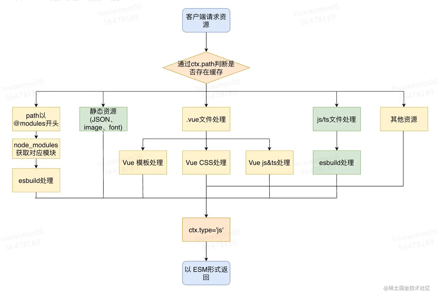
2.请求拦截

Vite 的基本实现原理,就是启动一个 koa 服务器拦截由浏览器请求 ESM的请求。通过请求的路径找到目录下对应的文件做一定的处理最终以 ESM的格式返回给客户端。

v2-e3852ed76ec402c75f06c8d6ec8921d1_r.jpg

依赖处理

Vite 通过在一开始将应用中的模块区分为 依赖 和 源码 两类,改进了开发服务器启动时间。依赖 大多为在开发时不会变动的纯 JavaScript。一些较大的依赖(例如有上百个模块的组件库)处理的代价也很高。

  • 依赖解析

以 Vite 官方 demo 为例,当我们请求 localhost:3000 时,Vite 默认返回 localhost:3000/index.html 的代码。而后发送请求 src/main.js

// main.js
import { createApp } from 'vue'
import App from './App.vue'
import './index.css'
createApp(App).mount('#app')

v2-dff3934e3d5d0f45359678d47cd38651_r.jpg

可以观察到浏览器请求 vue.js 时, 请求路径是  @modules/vue.js。在 Vite 中约定若 path 的请求路径满足  /^/@modules//  格式时,被认为是一个 node_modules 模块。

Vite 对ESM形式的 js 文件模块使用了 ES Module Lexer 处理。Lexer 会找到代码中以 import 语法导入的模块并以数组形式返回。Vite 通过该数组的值获取判断是否为一个 node_modules 模块。若是则进行对应改写成 @modules/:id 的写法。

重写完路径后,浏览器会发送 path 为 /@modules/:id 的对应请求,接下来会被 Vite 客户端做一层拦截来解析模块的真实位置。

首先正则匹配请求路径,如果是/@modules开头就进行后续处理,否则就跳过。若是,会设置响应类型为js,读取真实模块路径内容,返回给客户端。

客户端注入本质上是创建一个script标签(type='module'),然后将其插入到head中,这样客户端在解析html是就可以执行代码了

  • 依赖预构建

依赖预构建主要有两个目的:

  • CommonJS 和 UMD 兼容性:  开发阶段中,Vite 的开发服务器将所有代码视为原生 ES 模块。因此,Vite 必须先将作为 CommonJS 或 UMD 发布的依赖项转换为 ESM。
  • 性能:  Vite 将有许多内部模块的 ESM 依赖关系转换为单个模块,以提高后续页面加载性能。

静态资源加载

当请求的路径符合 imageRE, mediaRE, fontsRE 或 JSON 格式,会被认为是一个静态资源。静态资源将处理成ESM模块返回。

vue文件缓存

当 Vite 遇到一个 .vue 后缀的文件时。由于 .vue 模板文件的特殊性,它被拆分成 template, css, script 模块三个模块进行分别处理。最后会对 script, template, css 发送多个请求获取

v2-f950909415cbf8394b3ed7a5706be05e_r.jpg

如上图中请求 App.vue 获取script 代码 , App.vue?type=template 获取 template, App.vue?type=style。这些代码都被插入在 App.vue 返回的代码中。

v2-bc884d535bcdc93c4eb5feaf35f417bb_r.jpg

js/ts处理

Vite使用esbuild将ts转译到js,约是tsc速度的20~30倍,同时HMR更新反应到浏览器的时间会小于50ms。但是,由于esbuild转换ts到js对于类型操作仅仅是擦除,所以完全保证不了类型正确,因此需要额外校验类型,比如使用tsc --noEmit。

将ts转换成js后,浏览器便可以利用ESM直接拿到js资源。

3.热更新原理

Vite 的热加载原理,其实就是在客户端与服务端建立了一个 websocket 连接,当代码被修改时,服务端发送消息通知客户端去请求修改模块的代码,完成热更新。

  • 服务端:服务端做的就是监听代码文件的改变,在合适的时机向客户端发送 websocket 信息通知客户端去请求新的模块代码。
  • 客户端:Vite 中客户端的 websocket 相关代码在处理 html 中时被写入代码中。可以看到在处理 html 时,vite/client 的相关代码已经被插入。

三、问题

  1. 构建工具和打包工具的区别?

    构建过程应该包括 预编译、语法检查、词法检查、依赖处理、文件合并、文件压缩、单元测试、版本管理等 。打包工具更注重打包这一过程,主要包括依赖管理和版本管理。

  2. Vite有什么缺点?

  • 目前 Vite 还是使用的 es module 模块不能直接使用生产环境(兼容性问题)。默认情况下,无论是 dev 还是 build 都会直接打出 ESM 版本的代码包,这就要求客户浏览器需要有一个比较新的版本,这放在现在的国情下还是有点难度的。不过 Vite 同时提供了一些弥补的方法,使用 build.polyfillDynamicImport 配置项配合 @vitejs/plugin-legacy 打包出一个看起来兼容性比较好的版本。
  • 生产环境使用 rollup 打包会造成开发环境与生产环境的不一致。
  • 很多 第三方 sdk 没有产出 ems 格式的的代码,这个需要自己去做一些兼容。
  1. Vite生产环境用了Rollup,那能在生产环境中直接使用 esm 吗?
  • 其实目前的主要问题可能还是兼容性问题。
  • 如果你的项目不需要兼容 IE11 等低版本的浏览器,自然是可以使用的。
  • 但是更通用的方案可能还是类似 ployfill.io 的原理实现, 提前构建好 bundle.js 与 es module 两个版本的代码,根据浏览器的实际兼容性去动态选择导入哪个模块。
  1. 对于一些 没有产出 commonjs 的模块,如何去兼容呢?

    首先业界是有一些如 lebab 的方法可以将 commjs 代码快速转化为 esm 的,但是对于一些格式不规范的代码,可能还是需要单独处理。

  2. 如果组件嵌套层级比较深,会影响速度吗?

  • 可以看到请求 lodash 时 651 个请求只耗时 1.53s。这个耗时是完全可以接受的。
  • Vite 是完全按需加载的,在页面初始化时只会请求初始化页面的一些组件,也就是说即使层级深,但如果未展示可以不加载。
  • 缓存可以降低耗时

vuecli 迁移vite blog.csdn.net/m0_38134431…