爽爆!阿里腾讯都在传的MySQL精华手册,GitHub标星89K

126 阅读4分钟

索引

现在的技术环境下,只要有网站,后台肯定就有数据库支撑,用于企业的应用系统,比如办公自动化系统、财务会计系统、顾客管理系统,信息存储读取等几乎无一例外需要数据库支撑,数据库随时随地的存在并且使用。企业经常要处理一对一,或者一对多的大量的数据,所以需要定义数据库,表格等,我们更一步的将数据变成信息。这样SQL就应运而生,mySQL是一种SQL关系型数据库管理系统。

随着社会的发展,各大厂对MySQL的要求是越来越高。想起去年我去美团面试的时候,属实被面试官吊打了,问了我很多关于MySQL的专业知识,当时的我一脸懵逼,怎么问的跟我刷的一点都不一样啊?而且问的也比我想象中的深奥的多。那次面试的结果当然是凉凉了。一向好强的我便产生了很深的挫败感,然后猛刷面试题,别人推荐哪本资料我就刷哪本。

下面给大家推荐的这份MySQL实战书是当时阿里P9大佬强烈推荐的,它从基础出发,由浅入深的介绍MySQL,全书全是精华,没有一句废话。可以帮助你构建其框架的所有体系

目录

内容较多,就不全部展示了
............................Σ( ° △ °|||)︴

为了方便大家阅读,小编就把笔记分为三大部分以供大家了解

第一部分

什么是数据库

什么是MySQL

了解数据库和表

第二部分

指定排序方向

WHERE子句操作符

不匹配检查

OR操作符

进行OR匹配

执行算术计算

第三部分

引擎类型

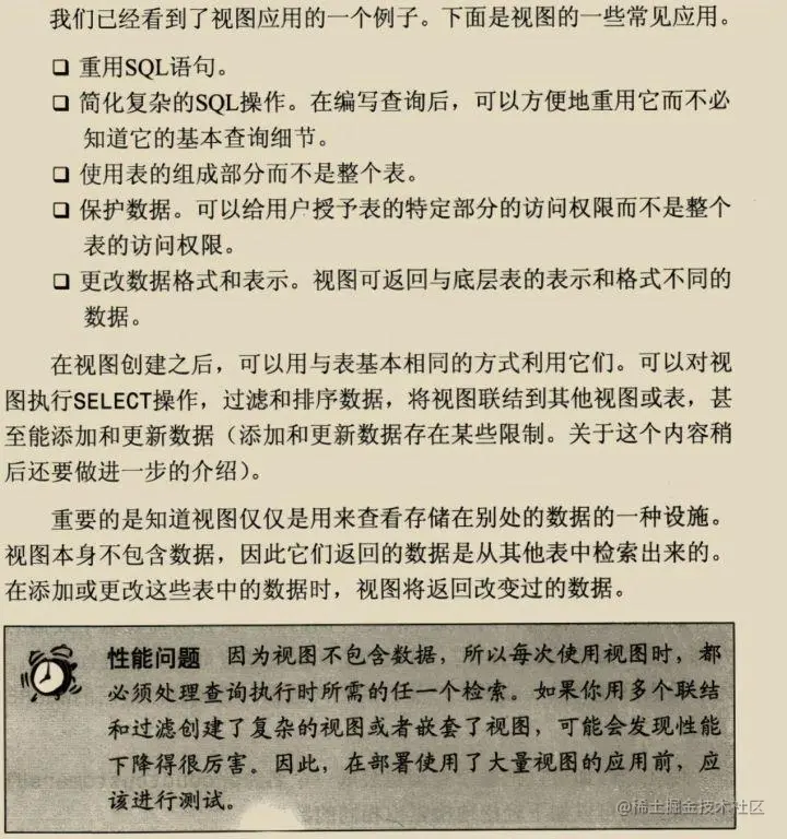
为什么使用视图

视图的规则和限制

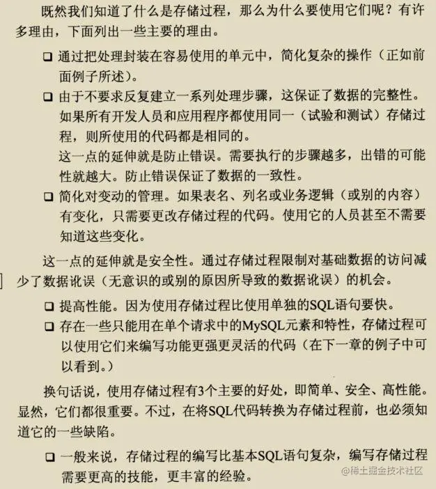
为什么要使用存储过程

内容太多了
..........................................省略了

MySQL数据类型

第二份MySQL技术宝典

目录大纲

由于知识点实在太多,就忽略了.....................QAQ

一共16章,内容涉及知识点较大,就不一一展示出来了

第1章MySQL架构与历史

MySQL逻辑架构
并发控制
事务
多版本并发控制.
MySQL的存储引擎
Mysal时间线(Timelie)
MySQL的开发模式
MySQL逻辑架构

第2章MySQL基准测试

为什么需要基准测试
基准测试的策略
基准测试方法
基准测试工具.
基准测试案例

基准测试应该运行多长时间

第3章服务器性能剖析

性能优化简介
对应用程序进行性能剖析
剖析MySQL查询
诊断间歇性问题
其他剖析工具

究竟是什么导致了性能低下?

第4章Schema与数据类型优化

磁盘临时表和文件排序

第5章创建高性能的索引

索引的类型

第6章查询性能优化

查询执行的基础

第7章MySQL高级特性

视图

第8章优化服务器设置

什么情况下进行基准测试是好的建议

第9章操作系统和硬件优化

I/O密集型的机器

第10章复制

复制如何工作

第11章可扩展的MySQL

正式的可扩展性定义

第12章高可用性

中间件解决方案

第13章云端的MySQL

在云端的MySQL基准测试

第14章应用层优化

缓存并不总是有用

第15章备份与恢复

文件系统快照

文件系统快照和InnoDB

第16章MySQL用户工具

SQL实用集

MySQL分支与变种

MySQL服务器状态

大文件传输

写在最后

基础不牢,地动山摇。学任何知识都应该先把基础打好。知识是学不完的,总有你不会的知识。既然是阿里P9架构师推荐的,那肯定是有相应的价值的。希望你们拿到这份资料好好的阅读,一定会有意想不到的收获。