HyperLynx(四)差分传输线模型

814 阅读5分钟

1.差分传输线 在高速电路 PCB 设计中,差分传输线是一类比较特殊和重要的传输线,差分传输线简称差分线。随着电路设计技术的提升,从最早期的伪差分信号设计,到现在的差分信号设计,差分信号越来越多地应用在高速电路设计中,特别是 SerDes 架构的高速串行通道设计,几乎都是差分设计。

简单地讲,差分线就是由一对存在耦合的单端传输线组成的。差分线传输信号的主要特点就是幅值大小相等、相位相反,差分线间的电压差就是传输线传输的信息。显然,传输线的质量好坏也会受到单端传输线的影响。

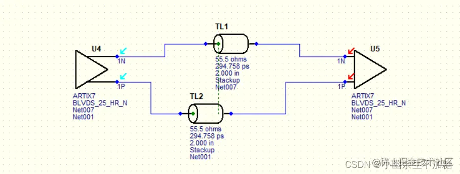
LineSim 中如何表示一对差分线呢?首先要在元器件的库中选择传输线元件,分别放置两段单端传输线,如图所示。

编辑使两段传输线耦合:同时选中两段传输线,再单击鼠标右键,选择耦合(Couple)选项,如图所示。在这一步的操作中,一定要注意,只有当传输线是 Stackup 类型时才能编辑耦合,其他的如理想传输线、微带线和带状线类型都不能编辑耦合。

在这里插入图片描述

在选择耦合之后就会弹出一个编辑耦合线对话框,如图所示:

在这里插入图片描述

对话框中编辑仿真需要用到差分线,通过修改线宽、间距、层叠参数获得相应的阻抗。在高速电路设计中,常用的差分线阻抗为100Ω、90Ω、85Ω 等。本例中设计一对阻抗为 100Ω、长度为 2inch 的差分传输线,如图所示:

在这里插入图片描述

对话框中可以给耦合区域命名,也可以选择使用默认名称。当然,这些设计都是基于当前使用的层叠结构而定的,如前所述,层叠最好在新建仿真项目之初就设置完成。如果没有 设置,那么在对话框中单击 Edit Stackup 按钮,弹出如图所示编辑层叠结构窗口

在这里插入图片描述

软件默认传输层在TOP层,如果需要改到其他层,先选择需要改变的传输线,然后在Layer的下拉菜单中选择放置的目标层,如图所示: 在这里插入图片描述

在设置耦合参数时,相互耦合的传输线长度会同时变化,相互之间的距离也只需在一端设置,另外一端的参数会随之改变为同一参数。设置完成后单击“OK”按钮,即得到预设的一段差分线,如图所示:

在这里插入图片描述

编辑耦合后的差分线中间有短虚线连接在一起,在传输线两端加载上差分模型,即搭建一个差分线仿真网络,如图所示:

在这里插入图片描述

差分线仿真时,会获得两类波形:一类是单端的波形;另一类是差分的波形。根据仿真线类型的规范或芯片的要求,分析需要关注的类型。如图所示为差分线的单端仿真波形;

在这里插入图片描述

如图所示为差分线的差分仿真波形。

在这里插入图片描述

单端波形是两个方向相反、幅值大小相等的波形曲线。而差分波形则是两个波形“相减”获得的波形曲线。

在仿真过程中,建议差分波形和单端波形都进行分析,因为有时即使单端波形比较差。也会获得一个比较好的差分波形。在测试中会经常遇到这类问题。 在编辑传输线的对话框中还有一个场求解器,可以查看差分线之间的差分耦合电场及共模电场,选择“场求解器”(Field Solver)一栏,如图所示:

在这里插入图片描述

选择差分或共摸之后,单击start按钮即可获得电场曲线,如图所示: 在这里插入图片描述 耦合线的电场分布曲线。

2.差分传输线与单端传输线

单端信号使用单端传输线传递信号,差分信号使用差分传输线传递信号。通常来讲,单端信号肯定会比差分信号电路设计更加简单;对于 PCB 设计而言,差分传输线的布线空间也会比单端传输线多一倍。那么为什么差分电路的设计依然成为高速电路设计的主流?相对于单端信号,差分信号主要存在以下几个方面的优势。

(1)差分信号抗干扰能力强。一般来说,当两根差分走线之间耦合很好,外界存在噪声干扰时,几乎是同时被耦合到两根单线上,当信号传递到接收端时,由于幅值大小相等、方向相反,相加之后,共模噪声就相互抵消,对信号几乎没有影响。

(2)有较好的EMI 抑制效果。由于差分信号的极性相反,所以对外辐射的电磁场相互抵消,差分耦合越紧密,辐射到外界的能量就越少。

(3)差分信号使用的是差分放大器,单端信号使用的是单端放大器,差分放大器比单端放大器具有更高的增益。

(4)时方面会更加容易控制。由于差分信号的开关变化是位于两个单端信号的交点,而 单端信号依靠高和低两个门限电压判断,所以差分信号受工艺、工作温度等因素的影响小,这样能降低信号时序误差。

虽然差分信号和差分信号传输有很多优点,但也有一些缺点;

(1)差分信号需要用差分放大器,其电路设计难度大于单端设计;

(2)差分信号有两根信号线,需要更多的布线空间;

(3)差分布线长度如果不匹配,也很容易造成干扰或被干扰;

(4)差分匹配更加难以设计。

第一个缺点主要是针对电路,后3个缺点主要是针对PCB设计。当然,对于板级设计的工程师和仿真工程师而言,不存在选择使用单端设计还是差分设计,一切以芯片的I/O口设计为准。