HyperLynx(九)HDMI仿真实例

1,149 阅读13分钟

1.眼图和眼图模板 2.HDMI眼图模板 3.在HyperLynx中设置眼图模板 4.HDMI仿真 5.HDMI设计规则总结

1.眼图和眼图模板 眼图是指一系列的数字信号在示波器或图形软件中显示的图形。简单地说就是把一连串 接收端接收到 的脉冲信号(000,001,010, 011, 100, 101, 110,111) 同时叠加在示波器 或图形软件中以形成眼图,如图所示: 在这里插入图片描述 随着信号传输速率越来越高,眼图几乎成了所有高速信号评估信号完整性的一个重要指标,因为眼图中包含了很多信号信息。由于眼图是通过大量的信号位累加得到的,所以通过眼图可以看到信号波形的变化,如单调性、串扰、上升时间、下降时间、过冲、输入高电平、输入低电平和抖动等。 为了使眼图在使用时更加简单和直观,很多总线在定义眼图时,通常会同时定义一个眼图模板。眼图模板对于信号而言没有任何实际的物理意义,仅相当于一个禁止区域,如图所示: 在这里插入图片描述 通常把禁止区1和禁止区2称为外模板,表示眼图波形不能超过的最大值(HDMI在 TP1处最大值为780mV)和最小值(HD MI在TP1 处最小值为-780mV);禁止区3称为内 模板,表示眼图波形在幅值方向上的输 人高电平(HDMI在TP1处为200mV)和输入低电平 (HDMI在TP1处为-200mV),在水平方方向上表示抖动的容限,100 表示1个位宽(UI)的宽度,其最大容限为 0.3UI。 眼图的特性是累加了一连串的脉冲波形,所以眼图可以测量信号的重复性。假如整个互连通信系统无任何噪声时,通道的一致生也非常好,并且衰减也非常小,那么眼图上的轨迹应基本为相同的波形叠加在一起,如图所示: 在这里插入图片描述 若有外部的噪声干扰或者通道有一定的衰减,再或者传输通道的一致性不好,那么这 时信号的眼图轨迹会发生些改变,信号的变化也会不一样在垂直方向上叠加使纵向轨迹 变粗,在水平方向上抖动 的增加也会使横向轨迹变粗,误码率也有可能会随之增加,这时的眼图如图所示: 在这里插入图片描述 如果信号受到的干扰非常大,或者信号衰减非常大,眼图可能会闭合,如图所示: 在这里插入图片描述 当然,这类闭合的眼图不一定就不符合设计要求,还需要看是哪一类的总线,有的总线对噪声和抖动的容限比较宽。因此在眼图中加入眼图模板就能直接判断是否符合设计。

2.HDMI眼图模板 在这里插入图片描述 HDMI连接测试点的示意图 如图所示为源端测试点TP1处的眼图模板,在仿真TMDS数据信号时,在TP1处获得的眼图一定要满足此眼图模板的要求。 在这里插入图片描述 纵坐标表示幅值,单位为mV,横坐标表示信号一个单位的位宽,以百分比显示,单位是1。

如图所示为接收设备测试点TP2处的眼图模板,在仿真TMDS数据信号时,在TP1处获得的眼图一定要满足此眼图模板的要求。 在这里插入图片描述 纵坐标表示幅值,单位为mV,横坐标表示信号一个单位的位宽,以百分比显示,单位是1。

3.在HyperLynx中设置眼图模板 在HyperLynx中仿真眼图时,可以在软件中调用眼图模板来辅助判断是否符合设计要求。在数字示波器中,选择眼图操作,选择全局激励源,如图所示: 在这里插入图片描述 这时候单击配置按钮,弹出如图所示的对话框:

在这里插入图片描述 单击眼图模板(eye mark)一栏,选择模板名字(Mark )的下拉菜单,可以选择软件自带的模板,包含usb2.0,SAS,PCIE,SATA等总线的模板,如图所示:

在这里插入图片描述 软件自带的眼图模板有限,如果没有找到当前仿真总线的眼图模板,工程师也可以自定义模板。以HDMI TP1 测试点处的眼图模板为例,可参考上面提到的的源端设备TP1处交流(AC)电气参数。 在模板设置中,纵向设置的是幅值,单位为伏特(V),一共需要设置5个参数,从上往下依次是最大值为0.78V、输入高电平阈值0.2V、中心值0V、输入低电平阈值-0.2V和最小值-0.78V;横向是时间轴,表示的是一个完整的位宽,单位是百分号(%),一共需要设置6个参数,从左至右依次是0、15、25、75、85 和 100,如图所示。

在这里插入图片描述

设置完成后单击回按钮保存,在弹出的对话框中输入眼图模板的名字为 HDMI_TP1,如图所示。

在这里插入图片描述 在这里插入图片描述 设置完成后,单击 OK 按钮。当需要使用眼图模板时,在 HyperLynx数字示波器的显示处勾选眼图模板(Eye mask)选项,即可调入眼图模板,如图所示:

在这里插入图片描述 眼图模板对于信号完整性工程师来说非常有用,特别是初学者,对于一些问题无法快速判断时,套用模板就可以快速判断结果是否满足总线设计要求,其他的总线自定义眼图模板和调用都类似。

4.HDMI仿真

(1)HDMI源设备仿真拓扑结构 HDMI规范中对HDMI源设备的测试和仿真拓扑结构有明确的要求,参考规范,反正拓扑结构简化建模如图所示: 在这里插入图片描述 叠层信息如图所示:

在这里插入图片描述

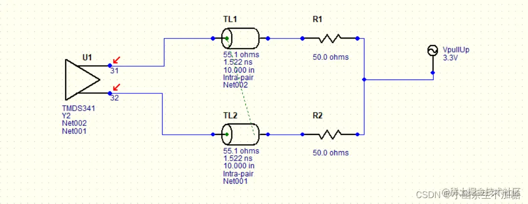
HDMI仿真拓扑包括一个简单的HDMI接口,接口由一个通过板线驱动负载的发射器组成,这里用到的模型是HDMI兼容的TMDS341的TMDSI/O引脚,一个三项DVI/HDMI开关。这个信道的数率高达1.65Gbps。 当然在一个实际的HDMI前仿真过程中,包含了信号发送芯片、传输链路和无源器件(共摸电感和连接器)。仿真目的一是评估布线长度、等长关系、过孔设计、布线间距等;二是评估物料的选型,如共摸电感、连接器的选择等。具体的仿真拓扑还要根据实际项目建模。 建模完成之后,在数字示波器中设置仿真相关参数,使用眼图模式操作,采用全局激励源,使用位置顺序为7的PRBS的编码方式,信号的速率为3.4Gb/s,调用前设置好的HDMI_TP1的眼图模板。同时在显示区域勾选眼图模块模块,如图所示: 在这里插入图片描述

由于HDMI采用的是TMDS差分信号,所以在仿真眼图时也需要使用差分结构。从仿真电路上分析,电阻R1和R2都是单端线上的上拉电阻,需要手动设置为差分。选择如图所示的(Insert diff probe)(插入差分探针)选项,即会弹出如图所示的自定义差分探针的对话框。在正引脚一栏的下拉菜单中选择电阻R1.1,用相同的方法在负引脚一栏选择R2.1。

在这里插入图片描述

在这里插入图片描述

选择完成后单击OK按钮,在探针显示栏中就会增加一个探针选项R2.1(at pin)/R11(at pin),这就是差分探针,如图所示

在这里插入图片描述

如果在仿真时需要设置更多的差分探针,以及重复的自定义差分探针,那么就要注意元器件引脚的选择,以免引脚选择混乱。完成多所有的设置后即可开始仿真。

(2)HDMI仿真分析方法 仿真后在显示区域上会出现眼图和眼图模板,如图所示: 在这里插入图片描述 如果眼图碰到了内模板,此仿真结果与预期的会有差异,但这并不代表这个结果不符合规范和设计要求,因为模板和眼图明显不对称,需要通过调整模板使眼图和模板对称。单击Adjust Mask按钮即可调整模板。

显然,仿真结果可以满足规范和设计要求。在沉测量区域,单击测量眼图宽度四和测量眼图高度x·按钮即可测量眼宽和眼高,测量值分别为400.4ps和834.9mV。

(3)HDMI布线长度仿真 在设计PCB之前,工程师需要制定HDMI的布线规则,对于这类的高速总线,传输线的长度通常对总线的信号完整性起着关键的作用, 所以一般都会在设计前设定一个最长的值,通过多组长度数据的仿真得到使眼图最差的长度。使用前面的拓扑结构对传输线的长度进行扫描仿真,初始值为2inch,终值为6inch,步长为1inch,总共扫描五次如图所示: 在这里插入图片描述 在这里插入图片描述 扫描后的结果

在这里插入图片描述

在这里插入图片描述 在这里插入图片描述 在这里插入图片描述 在这里插入图片描述

分析对比各个长度对应的眼图,长度为2inch时,眼图的裕量比较大,长度越长,后面的眼图裕量越小。因此为了控制风险,最大长度最好不要超过3inch。 从眼宽和眼高的数据分析,在其他参数保持不变的情况下,随着长度的增加,眼宽和眼高都会变小,抖动会增加。

(4)HDMI差分对内长度偏差仿真 规范中明确要求内长度偏差在0.15倍位宽之内,以上使用的仿真速率为1.6Gb/s,那么对内长度偏差应控制在93ps内。 仿真对内长度偏差时,肯定有一段传输线会比较长,另外一段比较短,所以建模时,在传输线TL2后增加一段传输线TL3。仿真拓扑电路建模如图所示: 在这里插入图片描述

对内长度偏差设置:仿真时,用标准的操作,激励源使用上升沿,查看 R1 和 R2 的波形,具体设置如图上所示。 在这里插入图片描述

设置完成并仿真后,得到的波形如图所示。

在这里插入图片描述

由于规范定义了对内长度偏差需要控制在 93ps 以内,那么通过扫描 TL3 的长度,找到符合设计要求的最长值。 TL3 扫描参数设置如图所示,起始值为 0.001inch、终止值为 1inch、步长为 0.1inch,总仿真次数为 11 次。

在这里插入图片描述

设置完成后,开始扫描仿真,在波形显示区域或加入两个光标,第1个光标放在第1个波形相交点,第2个光标放放置在距离第1个光标93 ps 的位置,且是两个波形相交点,此处对应的即为对内长度偏差最长的长度,如图所示: 在这里插入图片描述

经过波形和数据分析,当TL3的长度小于0.6inch的时候,符合规范和系统的设计要求。 以下是针对TL3不同长度偏差仿真的到的眼图,分别设置长度0inch、0.1inch、0,2inch、0.3inch、0.4inch、0.5inch、0.6inch。如图所示:

在这里插入图片描述

在这里插入图片描述

在这里插入图片描述

在这里插入图片描述 在这里插入图片描述 在这里插入图片描述

分析眼宽和眼高的数据可知,偏差不一样时,对眼高和眼宽都有一定程度上的影响,偏差越大,眼宽和眼高越小,抖动也会增加。当然,对于HDMI的信号恶言,对内并不一定要完全等长。对比完全等长和偏差0.1inch的眼宽和眼高值,它们几乎没有太大的变化,从信号完整性的角度分析,在设计中不一定要追求差分对内完全等长。 当然,在一定程度上,对内不等长不仅会造成信号完整性的问题,也会带来电磁兼容性的问题。

(5)HDMI差分对间的长度偏差仿真 HDMI共有3对TMDS数据信号线和1对时钟线, 规范规定了差分信号对与对之间的偏差。对于源端设备,在测试点 TP1 处,偏差最大值为。0.2*Tcharacter,即约为588ps。 差分对间的长度偏差的仿真拓扑结构中至少有两又时传输线,在其中一对传输线中再增加一段差分传输线,使两对传输线有一定的长度差,如图图所示: 在这里插入图片描述

图中TL4 和 TL3 的长度即为两对传输线的长度差。同样,使用标准的波形仿真操作,激励使用上升沿,设置完成后开始仿真,得到上拉电阻 R1 和 R3处的波形,并在两个波形曲线上加上光标,纵坐标都为3.05V。第1个光标放置在上拉电阻 R1的波形上,相交点的横坐标为912.7ps,第2个光标放在上拉电阻R3的波形上,相交点的横坐标为1072.5ps,两个光标的横坐标相减为146.6ps,这是两对传输线相差1inch时的结果,如图所示

在这里插入图片描述

规范要求对间偏差在588ps以内,那么使用相同的设置,对 TL4和 TL3 进行扫描仿真,扫描耦合区域的长度,起始值为 1inch、终止值为 5inch、步长为 1inch、仿真次数为5次,如图所示:

在这里插入图片描述

设置完成后,开始扫描仿真,得到仿真的波形如图 所示。在波形显示区域加入两个光标,两个光标的纵坐标都是3.05V。第1个光标放置在上拉电阻R1的波形上,横坐标为929.3ps,第2个光标放置在离第1个光标约588 ps处,虽然在纵坐标为3.05V时没有与任何波形相交,但能观察出光标与差分对间的偏差整长度为4inch的波形最近,此时可以把4inch长度定位差分对间最大的长度偏差。当然,如果需要更加精确的长度,可以进一步做长度扫描仿真。

5.HDMI设计规则总结

不管是前仿真还是后仿真,都是为了使设计的 HDMI产品能够符合原理和功能要求。在设计HDMI时,需要注意以下几点。

(1)原理方案要明确,分析产品需要使用哪个版本的HDMI,明确之后才能正确选择芯片。

(2)选择合适的连接器。HDMI的连接器类型比较多,不一样的连接器有不一样的要求。选择合适的共模电感。

(3)对于这类接口类的电路,共模电感非常重要,但不合适的共模电感会直接导致信号质量达不到总线电气规范要求。

(4)TMDS 传输线阻抗为 100Ω,在布线过程中尽量不要出现阻抗突变点。

(5)如果TMDS 信号需要经过换层过孔,过孔的阻抗尽量设计到 100Ω,并尽量减少过孔残桩。

(6)TMDS 信号尽量参考完整的地平面。

(7)设计 PCB 时,TMDS 对内的偏差尽量短。

(8)TMDS 对间的偏差尽量短。