斩获字节offer秘籍!已成功拿五家大厂offer

73 阅读2分钟

今年真的是我近些年来过的最坎坷的一年了,自上半年从小公司离职后诸多不顺,美团,腾讯,阿里面试也屡次被挂。为此我还低沉了两个多月,那时的我每天在出租屋里刷题,有时正刷着题突然心情低落,不得不出去走走,透透气才能缓过来。后面我发现再这样闭门造车的话,大厂进不去,还会把自己搞出来个心理疾病,于是我把朋友约出来吃饭聚餐,听听朋友的建议。

吃饭聊天中朋友把他私藏的阿里内部面试资料分享给了我,并嘱咐我一定要好好阅读这本面试题,当时的我并不觉得这本资料有多好,只是抱着试试的心态去读,后面我发现里面的内容足够细致,且通俗易懂,这不就适合我这种不喜欢咬文嚼字的人嘛。在十月的时候我去了字节面试,功夫不负有心人**+XXX_WWW666666获取**我终于拿到了字节的offer!终于进了我梦寐以求的大厂!

目录如下:

文章内容展示:

JVM篇

JVM是Java运行基础, 面试时一定会遇到JVM的有关问题, 内容相对集中, 但只是对深度要求较高.

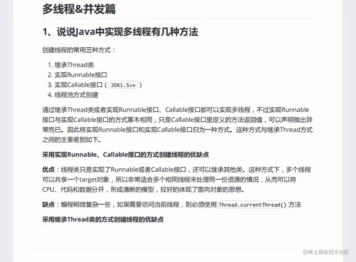
多线程与并发篇

Spring篇

Spring 是个java企业级应用的开源开发框架。Spring主要用来开发Java应用,但是有些扩展是针对

构建J2EE平台的web应用。Spring 框架目标是简化Java企业级应用开发,并通过POJO为基础的编程

模型促进良好的编程习惯。

Mybatis篇

Springboot篇

Mysql篇

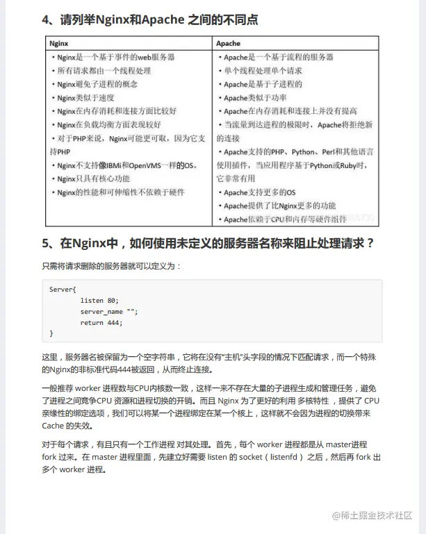
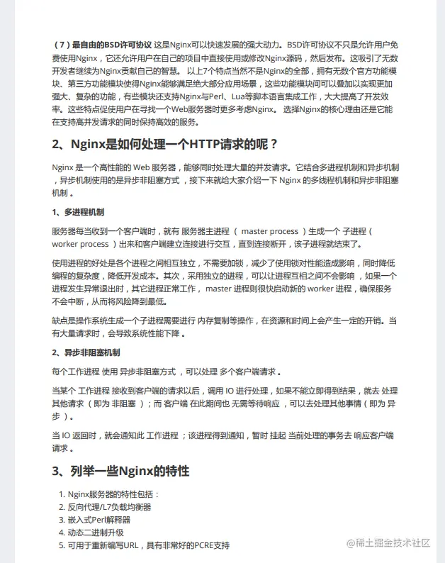
Nginx篇

最后

生活没有低谷,只有蓄势待发。祝你们都能斩获心仪的offer!