耗时半月,终于把掘金上的Java面试八股文整理成了PDF合集(Java基础+Redis+MySQL+多线程与高并发+JVM+分布式+Spring+微服务)

352 阅读3分钟

最近有不少小伙伴在后台留言,近期的面试越来越难了,要背的八股文越来越多了,考察得越来越细,越来越底层,明摆着就是想让我们徒手造航母嘛!实在是太为难我们这些程序员了。

这不,为了帮大家节约时间,给大家搞来了今年上半年碰到的大厂Java面试题合集,内容非常的全面。

一般技术面试官都会通过自己的方式去考察程序员的技术功底与基础理论知识。

比如果这样的问题:

  • 项目框架,Spring、Mybatis 等框架实现原理是否熟悉?
  • 消息中间件,负载均衡、RPC 框架等技术是否有接触过?MySQL 分库分表是否做过?
  • 分布式架构设计,Redis 分布式锁是否有涉及?
  • ......(此处省略 1W 字)

很多时候,面试官问的问题会和自己准备的“题库”中的问题不太一样,即使做了复盘,下次面试还是不知道该从何处下手。

为此我专门整理了一份《Java进阶学习+面试宝典》分享给大家,内容涵盖:计算机基础、Java、JVM、spring、算法、微服务、分布式、大厂面经、技术脑图等等...共1600+页 质量非常高!!!

不管最近要不要去面试,建议大家都保存一份!!学完之后不论是 厂内晋升 还是 跳槽涨薪 都不在话下!

内容如下:

  • 大厂面试题真题解析(38页)
  • JVM(183页)
  • 多线程(221页)
  • Mysql(216页)
  • Spring(338页)
  • Spring Boot(41页)
  • 经典面试题(35页)
  • Spring Cloud(50页)
  • Dubbo(55页)
  • Mybtis+Redis(27页)
  • Linux+网络(66页)
  • MQ+Kafka+Zookeeper(40页)
  • Netty(21页)
  • 大数据+hadoop(31页)
  • 算法(38页)
  • 设计模式+项目+高并发(41页)

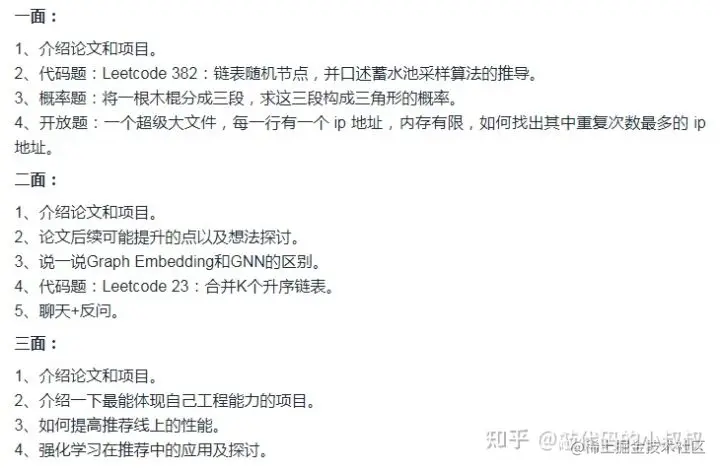
篇幅所限本文就只贴一下题目了,同学们可以自己先看看有哪些题是会的,答案的话我整理的一本 《Java面试八股文》 ]PDF里都有,如果需要可以直接点击获取。

京东篇:

美团篇:

阿里篇:

注:(以上面经不含解析 资料中已涵盖!)
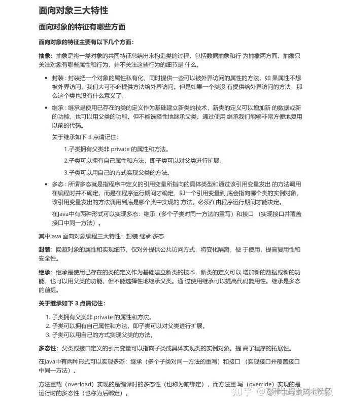
一、基础篇:2022版(含:Java概述,语法,面向对象,IO流,API,集合,NIO,HashMap,基础常见面试题....)

二、设计模式篇:2022版(含:单例模式,工厂模式,抽象工厂模式,建造者模式,原型模式,适配器模式,装饰器模式,代理模式等23种设计模式...)

三、经典面试题篇:2022版(含:22大问题,从基础到高级,BATJ面试常问的点...)

四、JVM篇:2022版(含:JVM虚拟机,内存模型,GC算法,性能调优,源码分析,老年代和新生代,JVM常见面试题...)

五、算法篇:2022版(大厂必备算法!含:红黑树,B+树,贪心算法,哈希分治法,七大查找算法,动态规划,一致性算法,数据结构等...)

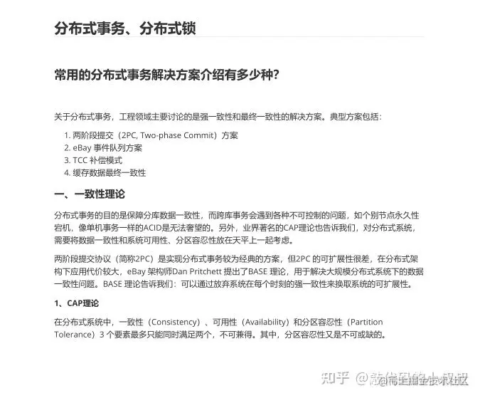
六、分布式篇:2022版

(含:分布式系统原,数据分布式方式,基本副本协议,Lease机制,Dubbo,集群,分布式锁,等...)

七、Spring篇:2022版

(含:spring原理,spring AOP的实现原理和常见,spring 5,spring IOC,springMVC,事务管理,MVC框架等...)

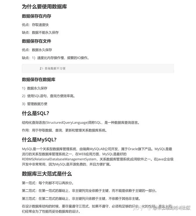
八、Mysql篇:2022版

(含:mysql数据库基础知识,数据类型,失误,试图,mysql索引,mysql锁,mysql优化,等...)

九、Dubbo篇:2022版(含:Dubbo基础,架构设计,集群,配置,通信协议,SPI,等...)

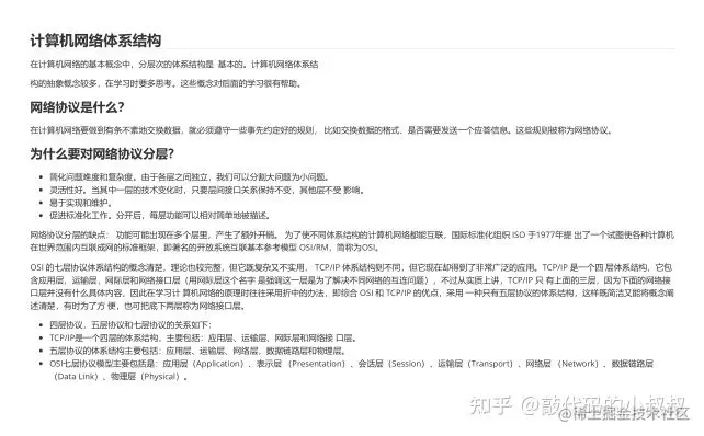
十、计算机网络篇:2022版(含:网络协议,TCP/IP系统结构,TCP/IP协议族,常见面试题,等...)

好了,本文就写到这了,上述所有题目的答案我都整理成PDF了

答案的话我整理的一本[ 《Java面试八股文》 ]PDF里都有,如果需要可以直接点击获取。