5.Vue实例选项——生命周期钩子函数

177 阅读3分钟

所有的生命周期钩子自动绑定 this 上下文到实例中,因此你可以访问数据,对 property 和方法进行运算。这意味着你不能使用箭头函数来定义一个生命周期方法 (例如 created: () => this.fetchTodos())。这是因为箭头函数绑定了父上下文,因此箭头函数中 this 不是你期待的ue 实例。

image.png

image.png

image.png

image.png

image.png

1. beforeCreate——数据观测 (data observer) 和 event/watcher 事件配置之前被调用

  • 类型Function

  • 详细

    在实例初始化之后,数据观测 (data observer) 和 event/watcher 事件配置之前被调用。

    image.png

    image.png

    image.png

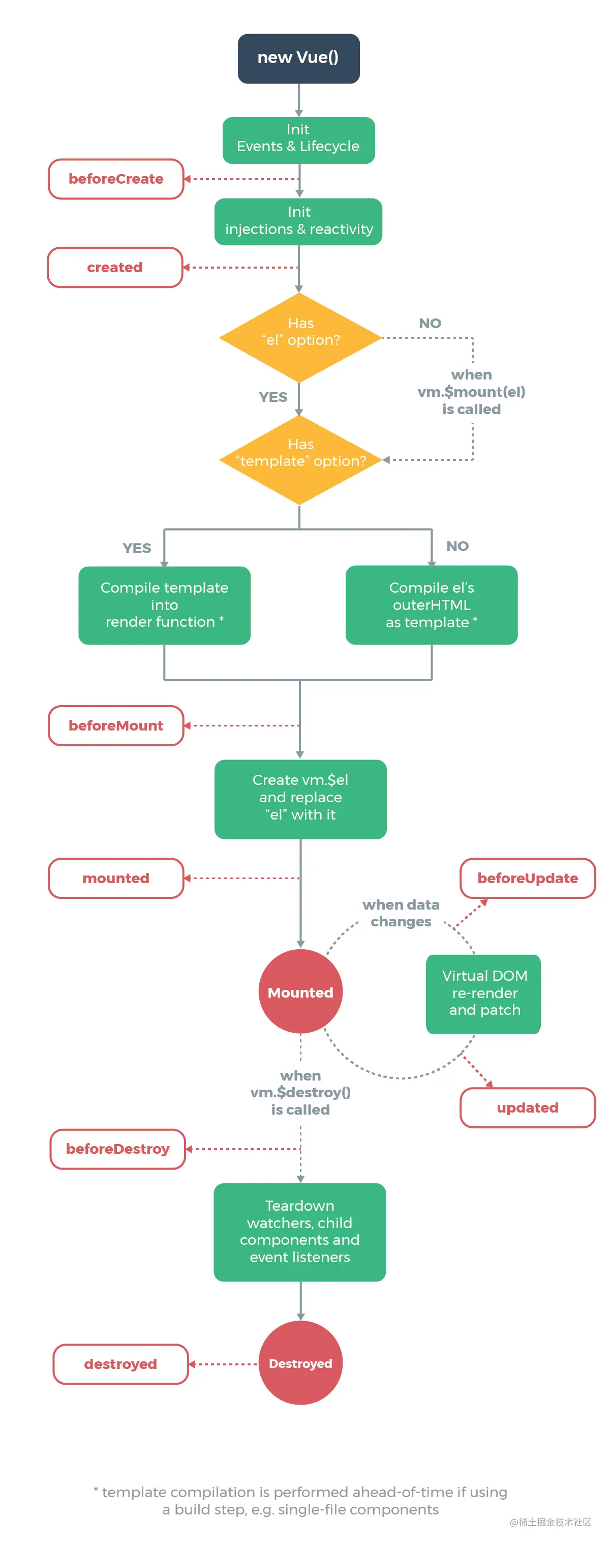
  • 参考生命周期图示

2. created——在Vue实例创建完成后被立即调用

  • 类型Function

  • 详细

    在实例创建完成后被立即调用。在这一步,实例已完成以下的配置:数据观测 (data observer),property 和方法的运算,watch/event 事件回调。然而,挂载阶段还没开始,$el property 目前尚不可用。

    image.png

    image.png

  • 参考生命周期图示

3. beforeMount——在Vue实例挂载开始之前被调用

  • 类型Function

  • 详细

    在挂载开始之前被调用:相关的 render 函数首次被调用。

    该钩子在服务器端渲染期间不被调用。

    image.png

    image.png

  • 参考生命周期图示

4. mounted——Vue实例被挂载后调用

  • 类型Function

  • 详细

    实例被挂载后调用,这时 el 被新创建的 vm.$el 替换了。如果根实例挂载到了一个文档内的元素上,当 mounted 被调用时 vm.$el 也在文档内。

    image.png

    注意 mounted 不会保证所有的子组件也都一起被挂载。如果你希望等到整个视图都渲染完毕,可以在 mounted 内部使用 vm.$nextTick

    mounted: function () {
      this.$nextTick(function () {
        // Code that will run only after the
        // entire view has been rendered
      })
    }
    

    该钩子在服务器端渲染期间不被调用。

  • 参考生命周期图示

5. beforeUpdate——数据更新前调用

  • 类型Function

  • 详细

    数据更新时调用,发生在虚拟 DOM 打补丁之前。这里适合在更新之前访问现有的 DOM,比如手动移除已添加的事件监听器。

    image.png 该钩子在服务器端渲染期间不被调用,因为只有初次渲染会在服务端进行。

  • 参考生命周期图示

6. updated——数据更新后调用

  • 类型Function

  • 详细

    由于数据更改导致的虚拟 DOM 重新渲染和打补丁,在这之后会调用该钩子。

    当这个钩子被调用时,组件 DOM 已经更新,所以你现在可以执行依赖于 DOM 的操作。然而在大多数情况下,应该避免在此期间更改状态。如果要相应状态改变,通常最好使用计算属性或 watcher 。

    image.png

    注意 updated 不会保证所有的子组件也都一起被重绘。如果希望等到整个视图都重绘完毕,可以在 updated 里使用 vm.$nextTick

    updated: function () {
      this.$nextTick(function () {
        // Code that will run only after the
        // entire view has been re-rendered
      })
    }
    

    该钩子在服务器端渲染期间不被调用。

  • 参考生命周期图示

7. activated——keep-alive 缓存的组件激活时调用

8.deactivated——keep-alive 缓存的组件停用时调用

9. beforeDestroy——Vue实例销毁之前调用

  • 类型Function

  • 详细

    实例销毁之前调用。在这一步,实例仍然完全可用。

    该钩子在服务器端渲染期间不被调用。

    image.png

  • 参考生命周期图示

10. destroyed——Vue实例销毁后调用

  • 类型Function

  • 详细

    实例销毁后调用。该钩子被调用后,对应 Vue 实例的所有指令都被解绑,所有的事件监听器被移除,所有的子实例也都被销毁。

    该钩子在服务器端渲染期间不被调用。

    image.png

  • 参考生命周期图示

11. errorCaptured——当捕获一个来自子孙组件的错误时被调用

  • 类型(err: Error, vm: Component, info: string) => ?boolean

  • 详细

    当捕获一个来自子孙组件的错误时被调用。此钩子会收到三个参数:错误对象、发生错误的组件实例以及一个包含错误来源信息的字符串。此钩子可以返回 false 以阻止该错误继续向上传播。

    你可以在此钩子中修改组件的状态。因此在捕获错误时,在模板或渲染函数中有一个条件判断来绕过其它内容就很重要;不然该组件可能会进入一个无限的渲染循环。

    错误传播规则

    • 默认情况下,如果全局的 config.errorHandler 被定义,所有的错误仍会发送它,因此这些错误仍然会向单一的分析服务的地方进行汇报。
    • 如果一个组件的继承或父级从属链路中存在多个 errorCaptured 钩子,则它们将会被相同的错误逐个唤起。
    • 如果此 errorCaptured 钩子自身抛出了一个错误,则这个新错误和原本被捕获的错误都会发送给全局的 config.errorHandler
    • 一个 errorCaptured 钩子能够返回 false 以阻止错误继续向上传播。本质上是说“这个错误已经被搞定了且应该被忽略”。它会阻止其它任何会被这个错误唤起的 errorCaptured 钩子和全局的 config.errorHandler

    image.png