Spring5源码5-Bean生命周期后置处理器

2,807 阅读14分钟

欢迎大家关注 github.com/hsfxuebao ,希望对大家有所帮助,要是觉得可以的话麻烦给点一下Star哈

本文主要讲解 Bean的生命周期后置处理器,关于bean创建对象流程我们后面在讲。主要说明三种生命周期增强器:

  • BeanFactoryPostProcessor:BeanFactory 后置处理器

    • BeanDefinitionRegistryPostProcessor:bean定义注册后置处理器
    • BeanFactoryPostProcessor
  • BeanPostProcessor:Bean后置处理器

    • BeanPostProcessor
    • MergedBeanDefinitionPostProcessor
    • SmartInstantiationAwareBeanPostProcessor
    • InstantiationAwareBeanPostProcessor
  • InitializingBean

  • DisposableBean (销毁的方案我们暂时不做说明)

1. 简介

1.1 什么是 BeanPostProcessor

BeanPostProcessor 是 Spring提供给我们的一个非常重要的扩展接口,并且Spring内部的很多功能也是通过 BeanPostProcessor 来完成的(目前看到最典型的就是 AnnotationAwareAspectJAutoProxyCreator 的 注入)。

1.2 BeanPostProcessor 的种类

BeanPostProcessor 在Spring 中的子类非常多(idea 显是有46个),比如

  • InstantiationAwareBeanPostProcessorAdapter : 在Spring 的bean加载过程中起了非常重要的作用
  • AnnotationAwareAspectJAutoProxyCreator : bean 创建过程中的 属性注入时起作用
  • AspectJAwareAdvisorAutoProxyCreator : Aspect 的 AOP 功能实现也全仰仗BeanPostProcessor 的特性。

1.3 创建时机

BeanFactoryPostProcessor:在 Spring 启动时对BeanDefinition 的创建 进行干预处理。

BeanPostProcessor:一是Bean对应的BeanDefinition 的创建。二是Bean 实例的创建。因为在 Spring容器中,Bean的创建并非仅仅通过反射创建就结束了,在创建过程中,需要考虑到Bean针对Spring容器中的一些属性,所以BeanDefinition 中不仅仅包含了 Bean Class 文件信息,还包含了 当前Bean在Spring容器中的一些属性,比如在容器中的作用域、是否懒加载、别名等信息。当Bean 进行实例化创建时需要依赖于对应的BeanDefinition 提供对应的信息。。

而由于 BeanPostProcessor 是参与了 Bean 创建过程。所以其创建一定在普通 Bean 之前。实际上 BeanPostProcessor 的创建时在 Spring 启动时容器刷新的时候。

BeanPostProcessor 的 BeanDefinition 创建时机和普通 Bean没有区别,都是在Spring 启动时的BeanFactoryPostProcessor 中完成(确切的说是 ConfigurationClassPostProcessor 中完成)。

而BeanPostProcessor 的实例创建要优先于普通bean创建,Spring启动过程中会调用AbstractApplicationContext#registerBeanPostProcessors 方法。 在这个方法中,Spring 会从容器中获取到所有BeanPostProcessor 类型的beanName, 通过 beanFactory.getBean 方法获取到对应实例,进行排序后注册到 BeanFactory.beanPostProcessors 属性中.当容器需要执行 BeanPostProcessor 方法时可以直接从 beanPostProcessors 中获取即可。

2. 案例

分别定义几个测试类,实现bean的后置处理器:

BeanDefinitionRegistryPostProcessor:

/**
 * BeanFactory的后置处理器  , PriorityOrdered, Ordered
 */
@Component
public class MyBeanDefinitionRegistryPostProcessor implements BeanDefinitionRegistryPostProcessor {
   public MyBeanDefinitionRegistryPostProcessor(){
      System.out.println("MyBeanDefinitionRegistryPostProcessor");
   }

   @Override  //紧接着执行
   public void postProcessBeanFactory(ConfigurableListableBeanFactory beanFactory) throws BeansException {
      System.out.println("MyBeanDefinitionRegistryPostProcessor....postProcessBeanFactory...");
   }

   @Override  //先执行的
   public void postProcessBeanDefinitionRegistry(BeanDefinitionRegistry registry) throws BeansException {
      System.out.println("MyBeanDefinitionRegistryPostProcessor...postProcessBeanDefinitionRegistry...");
      //增强bean定义信息的注册中心,比如自己注册组件

   }
}

BeanFactoryPostProcessor:

/**
 * BeanFactory的后置处理器
 */
@Component
public class MyBeanFactoryPostProcessor implements BeanFactoryPostProcessor {

   public MyBeanFactoryPostProcessor(){
      System.out.println("MyBeanFactoryPostProcessor...");
   }

   @Override
   public void postProcessBeanFactory(ConfigurableListableBeanFactory beanFactory) throws BeansException {
      System.out.println("BeanFactoryPostProcessor....postProcessBeanFactory==>"+beanFactory);
   }
}

BeanPostProcessor:

/**
 * Bean组件的 PostProcessor;
 */
@Component
public class MyBeanPostProcessor implements BeanPostProcessor {

   public MyBeanPostProcessor(){
      System.out.println("MyBeanPostProcessor...");
   }

   public Object postProcessAfterInitialization(Object bean, String beanName) throws BeansException {
      System.out.println("MyBeanPostProcessor...postProcessAfterInitialization..."+bean+"==>"+beanName);
      return bean;
   }

   public Object postProcessBeforeInitialization(Object bean, String beanName) throws BeansException {
      System.out.println("MyBeanPostProcessor...postProcessBeforeInitialization..."+bean+"==>"+beanName);
      return bean; // new Object();
   }
}

InstantiationAwareBeanPostProcessor:

@Component
public class MyInstantiationAwareBeanPostProcessor implements InstantiationAwareBeanPostProcessor {

   public MyInstantiationAwareBeanPostProcessor(){
      System.out.println("MyInstantiationAwareBeanPostProcessor...");
   }

   //初始化之前进行后置处理,Spring留给我们给这个组件创建对象的回调。
   public Object postProcessBeforeInstantiation(Class<?> beanClass, String beanName) throws BeansException {
      System.out.println("MyInstantiationAwareBeanPostProcessor...postProcessBeforeInstantiation=>"+beanClass+"--"+beanName);
      //if(class.isAssFrom(Cat.class)){return new Dog()}
      //如果我们自己创建了对象返回。Spring则不会帮我们创建对象,用我们自己创建的对象? 我们创建的这个对象,Spring会保存单实例?还是每次getBean都调到我们这里创建一个新的?
      return null;
   }

   // 是否让剩下的后置处理器对bean继续进行处理
   public boolean postProcessAfterInstantiation(Object bean, String beanName) throws BeansException {
      //提前改变一些Spring不管的bean里面的属性
      System.out.println("MyInstantiationAwareBeanPostProcessor...postProcessAfterInstantiation=>"+bean+"--"+beanName);
      return true; //返回false则bean的赋值全部结束
   }
   //解析自定义注解进行属性值注入;pvs 封装了所有的属性信息。
   public PropertyValues postProcessProperties(PropertyValues pvs, Object bean, String beanName)
         throws BeansException { //@GuiguValue();redis
      System.out.println("MyInstantiationAwareBeanPostProcessor...postProcessProperties=>"+bean+"--"+beanName);
      return null;
   }

// public PropertyValues postProcessPropertyValues(
//       PropertyValues pvs, PropertyDescriptor[] pds, Object bean, String beanName) throws BeansException {
//    System.out.println("MyInstantiationAwareBeanPostProcessor...postProcessProperties");
//    return pvs;
// }
}

MergedBeanDefinitionPostProcessor:

@Component
public class MyMergedBeanDefinitionPostProcessor implements MergedBeanDefinitionPostProcessor {

   public MyMergedBeanDefinitionPostProcessor(){
      System.out.println("MyMergedBeanDefinitionPostProcessor...");
   }

   @Override
   public Object postProcessBeforeInitialization(Object bean, String beanName) throws BeansException {
      System.out.println("MyMergedBeanDefinitionPostProcessor...postProcessBeforeInitialization...=>"+bean+"--"+beanName);
      return bean; //null
   }

   @Override
   public Object postProcessAfterInitialization(Object bean, String beanName) throws BeansException {
      System.out.println("MyMergedBeanDefinitionPostProcessor...postProcessAfterInitialization..=>"+bean+"--"+beanName);
      return null;
   }

   @Override
   public void postProcessMergedBeanDefinition(RootBeanDefinition beanDefinition, Class<?> beanType, String beanName) {
      System.out.println("MyMergedBeanDefinitionPostProcessor...postProcessMergedBeanDefinition..=>"+beanName+"--"+beanType+"---"+beanDefinition);
   }

   @Override
   public void resetBeanDefinition(String beanName) {
      System.out.println("MyMergedBeanDefinitionPostProcessor...resetBeanDefinition.."+beanName);

   }
}

SmartInstantiationAwareBeanPostProcessor:

@Component   //bean进行代理增强期间进行使用
public class MySmartInstantiationAwareBeanPostProcessor implements SmartInstantiationAwareBeanPostProcessor {

   public MySmartInstantiationAwareBeanPostProcessor(){
      System.out.println("MySmartInstantiationAwareBeanPostProcessor...");
   }

   //预测bean的类型,最后一次改变组件类型。
   public Class<?> predictBeanType(Class<?> beanClass, String beanName) throws BeansException {
      System.out.println("MySmartInstantiationAwareBeanPostProcessor...predictBeanType=>"+beanClass+"--"+beanName);
      return null;
   }

    //返回我们要使用的构造器候选列表
   public Constructor<?>[] determineCandidateConstructors(Class<?> beanClass, String beanName) throws BeansException {
      System.out.println("MySmartInstantiationAwareBeanPostProcessor...determineCandidateConstructors=>"+beanClass+"--"+beanName);
      //返回一个我们指定的构造器
      return null;
   }

     //返回早期的bean引用,定义三级缓存中的bean信息
   public Object getEarlyBeanReference(Object bean, String beanName) throws BeansException {
      System.out.println("MySmartInstantiationAwareBeanPostProcessor...getEarlyBeanReference=>"+bean+"--"+beanName);

      return bean; //
   }

}

InitializingBean:

@Component
public class CatInitializingBean implements InitializingBean {

   public CatInitializingBean(){
      System.out.println("cat被创建了...");
   }

   private String name;


   @Value("${JAVA_HOME}") //自动赋值功能
   public void setName(String name) {
      System.out.println("cat....setName正在赋值调用....");
      this.name = name;
   }
   //注解怎么定义这个是初始化方法?
   public String getName() {
      return name;
   }

   @Override
   public void afterPropertiesSet() throws Exception {
      System.out.println("CatInitializingBean..afterPropertiesSet...");
   }

   @Autowired
   private void init() {
      System.out.println("CatInitializingBean init....");
   }

}

debug打点:在每个构造器和方法上都打上 断点,主要看看每个方法的执行时机是什么时候?

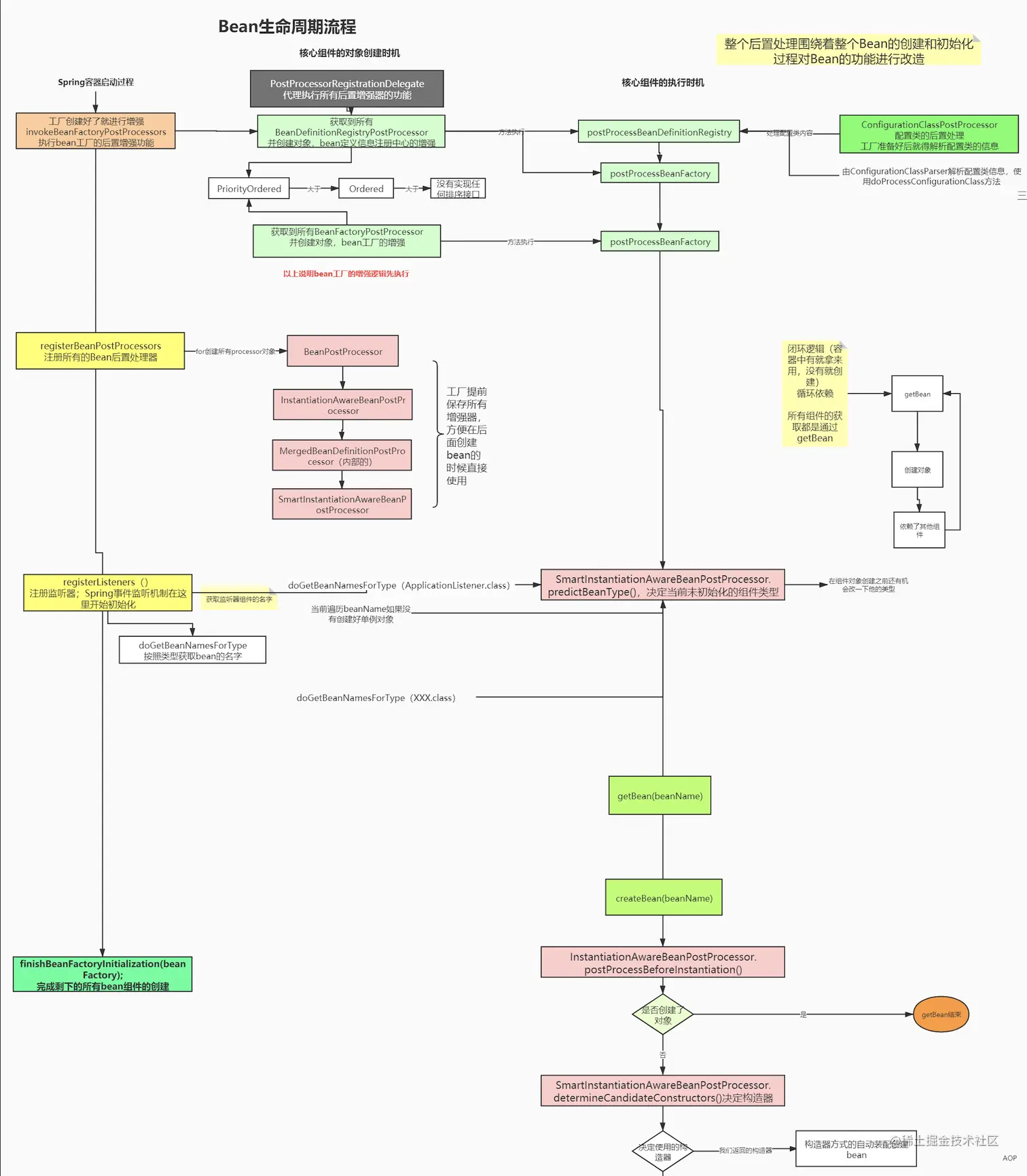
3. 源码分析

入口还是: org.springframework.context.support.AbstractApplicationContext#refresh:

// 容器刷新的十二大步骤
@Override
public void refresh() throws BeansException, IllegalStateException {
   synchronized (this.startupShutdownMonitor) {
      // 容器启动的状态
      StartupStep contextRefresh = this.applicationStartup.start("spring.context.refresh");

      // Prepare this context for refreshing.
      // 1.准备上下文环境
      prepareRefresh();

      // Tell the subclass to refresh the internal bean factory.
      /** 1、创建BeanFactory对象
      *  2、xml解析
      *  传统标签解析:bean、import等
      *  自定义标签解析 如:<context:component-scan base-package="org.example"/>
      *  自定义标签解析流程:
      *     a、根据当前解析标签的头信息找到对应的namespaceUri
      *     b、加载spring所以jar中的spring.handlers文件。并建立映射关系
      *     c、根据namespaceUri从映射关系中找到对应的实现了NamespaceHandler接口的类
      *     d、调用类的init方法,init方法是注册了各种自定义标签的解析类
      *     e、根据namespaceUri找到对应的解析类,然后调用paser方法完成标签解析
      * 3、把解析出来的xml标签封装成BeanDefinition对象
      */
      // 2. 工厂创建:BeanFactory 第一次开始创建的时候,有xml解析逻辑
      ConfigurableListableBeanFactory beanFactory = obtainFreshBeanFactory();

      // Prepare the bean factory for use in this context.
      // 3. 预准备工厂,给容器中注册了环境信息作为单实例Bean  方便后续自动装配
      // 并且放了一些后置处理器(监听、xxxAware功能)
      prepareBeanFactory(beanFactory);

      try {
         //  Allows post-processing of the bean factory in context subclasses.
         // 留给子类的模板方法,允许子类继续对工厂执行一些处理
         postProcessBeanFactory(beanFactory);

         StartupStep beanPostProcess = this.applicationStartup.start("spring.context.beans.post-process");
         // Invoke factory processors registered as beans in the context.
         // 5. 【大核心】工厂增强:执行所有的BeanFactory 后置增强器 利用BeanFactory后置增强器对工厂进行修改或增强
         // 配置类也会在这个解析
         // BeanDefinitionRegistryPostProcessor BeanFactoryPostProcessor 完成对这两个接口的调用
         invokeBeanFactoryPostProcessors(beanFactory);

         // Register bean processors that intercept bean creation.
         // 6. 【核心】注册 所有的Bean的后置处理器
         registerBeanPostProcessors(beanFactory);
         beanPostProcess.end();

         // Initialize message source for this context.
         // 7. 初始化国际化组件
         initMessageSource();

         // Initialize event multicaster for this context.
         // 8. 初始化事件派发 功能
         initApplicationEventMulticaster();

         // Initialize other special beans in specific context subclasses.
         // 9. 留给子类继续增强处理逻辑
         // 这个方法着重理解模板设计模式,因为在springboot中,这个方法是用来做内嵌tomcat启动的
         onRefresh();

         // Check for listener beans and register them.
         // 10. 注册事件监听器,从容器中获取所有的ApplicationListener
         registerListeners();

         // Instantiate all remaining (non-lazy-init) singletons.
         // 11. 【大核心】bean创建:完成BeanFactory 初始化(工厂里面所有的组件都好了)
         /*
          * 这个方法一定要理解要具体看
          * 1、bean实例化过程
          * 2、ioc
          * 3、注解支持
          * 4、BeanPostProcessor的执行
          * 5、Aop的入口
          */
         finishBeanFactoryInitialization(beanFactory);

         // Last step: publish corresponding event.
         // 12. 发布事件
         finishRefresh();
      }

      catch (BeansException ex) {
         if (logger.isWarnEnabled()) {
            logger.warn("Exception encountered during context initialization - " +
                  "cancelling refresh attempt: " + ex);
         }

         // Destroy already created singletons to avoid dangling resources.
         destroyBeans();

         // Reset 'active' flag.
         cancelRefresh(ex);

         // Propagate exception to caller.
         throw ex;
      }

      finally {
         // Reset common introspection caches in Spring's core, since we
         // might not ever need metadata for singleton beans anymore...
         resetCommonCaches();
         contextRefresh.end();
      }
   }
}

我们主要分析几个方法:

3.1 invokeBeanFactoryPostProcessors(beanFactory)

BeanDefinitionRegistryPostProcessorBeanFactoryPostProcessor 方法处理都是在这个步骤中。

直接看 PostProcessorRegistrationDelegate#invokeBeanFactoryPostProcessors():

public static void invokeBeanFactoryPostProcessors(
      ConfigurableListableBeanFactory beanFactory, List<BeanFactoryPostProcessor> beanFactoryPostProcessors) {

   // WARNING: Although it may appear that the body of this method can be easily
   // refactored to avoid the use of multiple loops and multiple lists, the use
   // of multiple lists and multiple passes over the names of processors is
   // intentional. We must ensure that we honor the contracts for PriorityOrdered
   // and Ordered processors. Specifically, we must NOT cause processors to be
   // instantiated (via getBean() invocations) or registered in the ApplicationContext
   // in the wrong order.
   //
   // Before submitting a pull request (PR) to change this method, please review the
   // list of all declined PRs involving changes to PostProcessorRegistrationDelegate
   // to ensure that your proposal does not result in a breaking change:
   // https://github.com/spring-projects/spring-framework/issues?q=PostProcessorRegistrationDelegate+is%3Aclosed+label%3A%22status%3A+declined%22

   // Invoke BeanDefinitionRegistryPostProcessors first, if any.
   Set<String> processedBeans = new HashSet<>();

   // 先拿到底层默认有的BeanFactoryPostProcessor,容器会注入ConfigurationClassPostProcessor,配置类的后置处理
   if (beanFactory instanceof BeanDefinitionRegistry) {
      BeanDefinitionRegistry registry = (BeanDefinitionRegistry) beanFactory;
      List<BeanFactoryPostProcessor> regularPostProcessors = new ArrayList<>();
      List<BeanDefinitionRegistryPostProcessor> registryProcessors = new ArrayList<>();

      for (BeanFactoryPostProcessor postProcessor : beanFactoryPostProcessors) {
         if (postProcessor instanceof BeanDefinitionRegistryPostProcessor) {
            BeanDefinitionRegistryPostProcessor registryProcessor =
                  (BeanDefinitionRegistryPostProcessor) postProcessor;
            registryProcessor.postProcessBeanDefinitionRegistry(registry);
            registryProcessors.add(registryProcessor);
         }
         else {
            regularPostProcessors.add(postProcessor);
         }
      }

      // Do not initialize FactoryBeans here: We need to leave all regular beans
      // uninitialized to let the bean factory post-processors apply to them!
      // Separate between BeanDefinitionRegistryPostProcessors that implement
      // PriorityOrdered, Ordered, and the rest.
      List<BeanDefinitionRegistryPostProcessor> currentRegistryProcessors = new ArrayList<>();

      // First, invoke the BeanDefinitionRegistryPostProcessors that implement PriorityOrdered.
      // 首先,从工厂中获取所有的BeanDefinitionRegistryPostProcessor
      String[] postProcessorNames =
            beanFactory.getBeanNamesForType(BeanDefinitionRegistryPostProcessor.class, true, false);
      // 获取所有实现PriorityOrdered 接口的的BeanDefinitionRegistryPostProcessor
      for (String ppName : postProcessorNames) {
         if (beanFactory.isTypeMatch(ppName, PriorityOrdered.class)) {
            // 从工厂中获取这个组件(getBean组件的创建)并放到这个集合中
            currentRegistryProcessors.add(beanFactory.getBean(ppName, BeanDefinitionRegistryPostProcessor.class));
            processedBeans.add(ppName);
         }
      }
      // 利用优先级排序
      sortPostProcessors(currentRegistryProcessors, beanFactory);
      registryProcessors.addAll(currentRegistryProcessors);
      // todo 执行这些BeanDefinitionRegistryPostProcessor
      invokeBeanDefinitionRegistryPostProcessors(currentRegistryProcessors, registry, beanFactory.getApplicationStartup());
      currentRegistryProcessors.clear();

      // Next, invoke the BeanDefinitionRegistryPostProcessors that implement Ordered.
      postProcessorNames = beanFactory.getBeanNamesForType(BeanDefinitionRegistryPostProcessor.class, true, false);
      // 接下来,获取所有实现了Ordered接口的BeanDefinitionRegistryPostProcessor
      for (String ppName : postProcessorNames) {
         // 即使实现了Ordered 和PriorityOrdered接口,以PriorityOrdered接口为准
         if (!processedBeans.contains(ppName) && beanFactory.isTypeMatch(ppName, Ordered.class)) {
            currentRegistryProcessors.add(beanFactory.getBean(ppName, BeanDefinitionRegistryPostProcessor.class));
            processedBeans.add(ppName);
         }
      }
      // 排序
      sortPostProcessors(currentRegistryProcessors, beanFactory);
      registryProcessors.addAll(currentRegistryProcessors);
      invokeBeanDefinitionRegistryPostProcessors(currentRegistryProcessors, registry, beanFactory.getApplicationStartup());
      currentRegistryProcessors.clear();

      // Finally, invoke all other BeanDefinitionRegistryPostProcessors until no further ones appear.
      // 最后,我们自定义和没有实现 优先级接口的
      boolean reiterate = true;
      while (reiterate) {
         reiterate = false;
         postProcessorNames = beanFactory.getBeanNamesForType(BeanDefinitionRegistryPostProcessor.class, true, false);
         for (String ppName : postProcessorNames) {
            if (!processedBeans.contains(ppName)) {
               currentRegistryProcessors.add(beanFactory.getBean(ppName, BeanDefinitionRegistryPostProcessor.class));
               processedBeans.add(ppName);
               reiterate = true;
            }
         }
         // 排序,根据类名大小写进行排序
         sortPostProcessors(currentRegistryProcessors, beanFactory);
         registryProcessors.addAll(currentRegistryProcessors);
         // todo 执行BeanDefinitionRegistryPostProcessor.postProcessBeanDefinitionRegistry 方法
         invokeBeanDefinitionRegistryPostProcessors(currentRegistryProcessors, registry, beanFactory.getApplicationStartup());
         // 防止重复
         currentRegistryProcessors.clear();
      }

      // Now, invoke the postProcessBeanFactory callback of all processors handled so far.
      // todo 接下来,执行BeanDefinitionRegistryPostProcessor.postProcessBeanFactory 的方法
      invokeBeanFactoryPostProcessors(registryProcessors, beanFactory);
      invokeBeanFactoryPostProcessors(regularPostProcessors, beanFactory);
   }

   else {
      // Invoke factory processors registered with the context instance.
      invokeBeanFactoryPostProcessors(beanFactoryPostProcessors, beanFactory);
   }

   // todo 上面是执行 BeanDefinitionRegistryPostProcessor,下面是执行 BeanFactoryPostProcessor
   // Do not initialize FactoryBeans here: We need to leave all regular beans
   // uninitialized to let the bean factory post-processors apply to them!
   String[] postProcessorNames =
         beanFactory.getBeanNamesForType(BeanFactoryPostProcessor.class, true, false);

   // Separate between BeanFactoryPostProcessors that implement PriorityOrdered,
   // Ordered, and the rest.
   List<BeanFactoryPostProcessor> priorityOrderedPostProcessors = new ArrayList<>();
   List<String> orderedPostProcessorNames = new ArrayList<>();
   List<String> nonOrderedPostProcessorNames = new ArrayList<>();
   for (String ppName : postProcessorNames) {
      if (processedBeans.contains(ppName)) {
         // skip - already processed in first phase above
      }
      else if (beanFactory.isTypeMatch(ppName, PriorityOrdered.class)) {
         priorityOrderedPostProcessors.add(beanFactory.getBean(ppName, BeanFactoryPostProcessor.class));
      }
      else if (beanFactory.isTypeMatch(ppName, Ordered.class)) {
         orderedPostProcessorNames.add(ppName);
      }
      else {
         nonOrderedPostProcessorNames.add(ppName);
      }
   }

   // First, invoke the BeanFactoryPostProcessors that implement PriorityOrdered.
   // 首先,执行实现PriorityOrdered接口的BeanFactoryPostProcessors
   sortPostProcessors(priorityOrderedPostProcessors, beanFactory);
   invokeBeanFactoryPostProcessors(priorityOrderedPostProcessors, beanFactory);

   // Next, invoke the BeanFactoryPostProcessors that implement Ordered.
   // 接下来,执行实现Ordered接口的BeanFactoryPostProcessors
   List<BeanFactoryPostProcessor> orderedPostProcessors = new ArrayList<>(orderedPostProcessorNames.size());
   for (String postProcessorName : orderedPostProcessorNames) {
      orderedPostProcessors.add(beanFactory.getBean(postProcessorName, BeanFactoryPostProcessor.class));
   }
   sortPostProcessors(orderedPostProcessors, beanFactory);
   invokeBeanFactoryPostProcessors(orderedPostProcessors, beanFactory);

   // Finally, invoke all other BeanFactoryPostProcessors.
   // 最后,执行 没有实现优先级和排序 接口的BeanFactoryPostProcessors
   List<BeanFactoryPostProcessor> nonOrderedPostProcessors = new ArrayList<>(nonOrderedPostProcessorNames.size());
   for (String postProcessorName : nonOrderedPostProcessorNames) {
      nonOrderedPostProcessors.add(beanFactory.getBean(postProcessorName, BeanFactoryPostProcessor.class));
   }
   // todo 执行BeanFactoryPostProcessor.postProcessBeanFactory()方法
   invokeBeanFactoryPostProcessors(nonOrderedPostProcessors, beanFactory);

   // Clear cached merged bean definitions since the post-processors might have
   // modified the original metadata, e.g. replacing placeholders in values...
   beanFactory.clearMetadataCache();
}

获取到所有BeanDefinitionRegistryPostProcessor并创建对象,首先,执行PriorityOrdered接口,其次,执行Ordered接口, 最后,执行没有实现优先级 接口,都会执行invokeBeanDefinitionRegistryPostProcessors()方法和invokeBeanFactoryPostProcessors()方法。

3.1.1 invokeBeanDefinitionRegistryPostProcessors()

private static void invokeBeanDefinitionRegistryPostProcessors(
      Collection<? extends BeanDefinitionRegistryPostProcessor> postProcessors, BeanDefinitionRegistry registry, ApplicationStartup applicationStartup) {

   for (BeanDefinitionRegistryPostProcessor postProcessor : postProcessors) {
      StartupStep postProcessBeanDefRegistry = applicationStartup.start("spring.context.beandef-registry.post-process")
            .tag("postProcessor", postProcessor::toString);
      // todo 核心,配置类的后置处理器在此解析配置类
      postProcessor.postProcessBeanDefinitionRegistry(registry);
      postProcessBeanDefRegistry.end();
   }
}

在这里会执行BeanDefinitionRegistryPostProcessor.postProcessBeanDefinitionRegistry方法。

3.1.2 invokeBeanFactoryPostProcessors()

invokeBeanFactoryPostProcessors(registryProcessors, beanFactory);

private static void invokeBeanFactoryPostProcessors(
      Collection<? extends BeanFactoryPostProcessor> postProcessors, ConfigurableListableBeanFactory beanFactory) {

   for (BeanFactoryPostProcessor postProcessor : postProcessors) {
      StartupStep postProcessBeanFactory = beanFactory.getApplicationStartup().start("spring.context.bean-factory.post-process")
            .tag("postProcessor", postProcessor::toString);
      // todo
      postProcessor.postProcessBeanFactory(beanFactory);
      postProcessBeanFactory.end();
   }
}

在这里,入参都是BeanDefinitionRegistryPostProcessor 类型的,所以会执行 BeanDefinitionRegistryPostProcessor.postProcessBeanFactory方法。

3.1.3

接下来,获取到所有BeanFactoryPostProcessor并创建对象,首先,执行PriorityOrdered接口,其次,执行Ordered接口, 最后,执行没有实现优先级 接口,都会执行invokeBeanFactoryPostProcessors()方法。

本次入参是BeanFactoryPostProcessor对象,所以会执行 BeanFactoryPostProcessor.postProcessBeanFactory()方法。

3.1.4 beanFactory.getBeanNamesForType()

spring中如何根据类型获取所有的组件?
DefaultListableBeanFactory#getBeanNamesForType():

@Override
public String[] getBeanNamesForType(@Nullable Class<?> type, boolean includeNonSingletons, boolean allowEagerInit) {
   if (!isConfigurationFrozen() || type == null || !allowEagerInit) {
      // todo
      return doGetBeanNamesForType(ResolvableType.forRawClass(type), includeNonSingletons, allowEagerInit);
   }
   ...
}
// 获取某一个组件 在容器中的名字
private String[] doGetBeanNamesForType(ResolvableType type, boolean includeNonSingletons, boolean allowEagerInit) {
   List<String> result = new ArrayList<>();

   // Check all bean definitions.
   // 因为Spring没有class-bean的对应信息,只能遍历所有的beanName 拿出他们所有的beanName的定义信息,再看是否指定的类型
   // 只有在这里bean实例还未创建的时候,才能使用后置处理器干预 bean的类型
   for (String beanName : this.beanDefinitionNames) {
      // Only consider bean as eligible if the bean name is not defined as alias for some other bean.
      if (!isAlias(beanName)) {
         try {
            RootBeanDefinition mbd = getMergedLocalBeanDefinition(beanName);
            // Only check bean definition if it is complete.
            if (!mbd.isAbstract() && (allowEagerInit ||
                  (mbd.hasBeanClass() || !mbd.isLazyInit() || isAllowEagerClassLoading()) &&
                        !requiresEagerInitForType(mbd.getFactoryBeanName()))) {
               boolean isFactoryBean = isFactoryBean(beanName, mbd);
               BeanDefinitionHolder dbd = mbd.getDecoratedDefinition();
               boolean matchFound = false;
               // containsSingleton(beanName) 是否已经创建单例对象
               boolean allowFactoryBeanInit = (allowEagerInit || containsSingleton(beanName));
               boolean isNonLazyDecorated = (dbd != null && !mbd.isLazyInit());
               if (!isFactoryBean) {
                  if (includeNonSingletons || isSingleton(beanName, mbd, dbd)) {
                     // 是否类型匹配
                     matchFound = isTypeMatch(beanName, type, allowFactoryBeanInit);
                  }
               }
               else {
                  if (includeNonSingletons || isNonLazyDecorated ||
                        (allowFactoryBeanInit && isSingleton(beanName, mbd, dbd))) {
                     // 是否类型匹配
                     matchFound = isTypeMatch(beanName, type, allowFactoryBeanInit);
                  }
                  if (!matchFound) {
                     // In case of FactoryBean, try to match FactoryBean instance itself next.
                     beanName = FACTORY_BEAN_PREFIX + beanName;
                     if (includeNonSingletons || isSingleton(beanName, mbd, dbd)) {
                        matchFound = isTypeMatch(beanName, type, allowFactoryBeanInit);
                     }
                  }
               }
               if (matchFound) {
                  result.add(beanName);
               }
            }
         }
         catch (CannotLoadBeanClassException | BeanDefinitionStoreException ex) {
            if (allowEagerInit) {
               throw ex;
            }
            // Probably a placeholder: let's ignore it for type matching purposes.
            LogMessage message = (ex instanceof CannotLoadBeanClassException ?
                  LogMessage.format("Ignoring bean class loading failure for bean '%s'", beanName) :
                  LogMessage.format("Ignoring unresolvable metadata in bean definition '%s'", beanName));
            logger.trace(message, ex);
            // Register exception, in case the bean was accidentally unresolvable.
            onSuppressedException(ex);
         }
         catch (NoSuchBeanDefinitionException ex) {
            // Bean definition got removed while we were iterating -> ignore.
         }
      }
   }

   // Check manually registered singletons too.
   for (String beanName : this.manualSingletonNames) {
      try {
         // In case of FactoryBean, match object created by FactoryBean.
         if (isFactoryBean(beanName)) {
            if ((includeNonSingletons || isSingleton(beanName)) && isTypeMatch(beanName, type)) {
               result.add(beanName);
               // Match found for this bean: do not match FactoryBean itself anymore.
               continue;
            }
            // In case of FactoryBean, try to match FactoryBean itself next.
            beanName = FACTORY_BEAN_PREFIX + beanName;
         }
         // Match raw bean instance (might be raw FactoryBean).
         if (isTypeMatch(beanName, type)) {
            result.add(beanName);
         }
      }
      catch (NoSuchBeanDefinitionException ex) {
         // Shouldn't happen - probably a result of circular reference resolution...
         logger.trace(LogMessage.format(
               "Failed to check manually registered singleton with name '%s'", beanName), ex);
      }
   }

   return StringUtils.toStringArray(result);
}

主要步骤:

  1. 拿到所有组件的名字,beanDefinitionNames
  2. 遍历每一个组件名字
  3. 再去BeanDefinitionMap中找bean的定义信息
  4. 从定义信息中获取组件的类型
  5. 看这个类型是否匹配

3.2 registerBeanPostProcessors(beanFactory)

注册所有bean的后置处理器, PostProcessorRegistrationDelegate#registerBeanPostProcessors():

public static void registerBeanPostProcessors(
      ConfigurableListableBeanFactory beanFactory, AbstractApplicationContext applicationContext) {

   // WARNING: Although it may appear that the body of this method can be easily
   // refactored to avoid the use of multiple loops and multiple lists, the use
   // of multiple lists and multiple passes over the names of processors is
   // intentional. We must ensure that we honor the contracts for PriorityOrdered
   // and Ordered processors. Specifically, we must NOT cause processors to be
   // instantiated (via getBean() invocations) or registered in the ApplicationContext
   // in the wrong order.
   //
   // Before submitting a pull request (PR) to change this method, please review the
   // list of all declined PRs involving changes to PostProcessorRegistrationDelegate
   // to ensure that your proposal does not result in a breaking change:
   // https://github.com/spring-projects/spring-framework/issues?q=PostProcessorRegistrationDelegate+is%3Aclosed+label%3A%22status%3A+declined%22

   // 获取到容器中所有的BeanPostProcessor, Bean的后置处理器
   String[] postProcessorNames = beanFactory.getBeanNamesForType(BeanPostProcessor.class, true, false);

   // Register BeanPostProcessorChecker that logs an info message when
   // a bean is created during BeanPostProcessor instantiation, i.e. when
   // a bean is not eligible for getting processed by all BeanPostProcessors.
   int beanProcessorTargetCount = beanFactory.getBeanPostProcessorCount() + 1 + postProcessorNames.length;
   beanFactory.addBeanPostProcessor(new BeanPostProcessorChecker(beanFactory, beanProcessorTargetCount));

   // Separate between BeanPostProcessors that implement PriorityOrdered,
   // Ordered, and the rest.
   List<BeanPostProcessor> priorityOrderedPostProcessors = new ArrayList<>();
   List<BeanPostProcessor> internalPostProcessors = new ArrayList<>();
   List<String> orderedPostProcessorNames = new ArrayList<>();
   List<String> nonOrderedPostProcessorNames = new ArrayList<>();
   for (String ppName : postProcessorNames) {
      // 获取所有实现了PriorityOrdered接口
      if (beanFactory.isTypeMatch(ppName, PriorityOrdered.class)) {
         BeanPostProcessor pp = beanFactory.getBean(ppName, BeanPostProcessor.class);
         priorityOrderedPostProcessors.add(pp);
         if (pp instanceof MergedBeanDefinitionPostProcessor) {
            internalPostProcessors.add(pp);
         }
      }
      else if (beanFactory.isTypeMatch(ppName, Ordered.class)) {
         orderedPostProcessorNames.add(ppName);
      }
      else {
         nonOrderedPostProcessorNames.add(ppName);
      }
   }

   // First, register the BeanPostProcessors that implement PriorityOrdered.
   // 首先,注册实现了PriorityOrdered 接口的 BeanPostProcessor
   sortPostProcessors(priorityOrderedPostProcessors, beanFactory);
   registerBeanPostProcessors(beanFactory, priorityOrderedPostProcessors);

   // Next, register the BeanPostProcessors that implement Ordered.
   // 接下来,注册实现了Ordered 接口的 BeanPostProcessor
   List<BeanPostProcessor> orderedPostProcessors = new ArrayList<>(orderedPostProcessorNames.size());
   for (String ppName : orderedPostProcessorNames) {
      BeanPostProcessor pp = beanFactory.getBean(ppName, BeanPostProcessor.class);
      orderedPostProcessors.add(pp);
      if (pp instanceof MergedBeanDefinitionPostProcessor) {
         internalPostProcessors.add(pp);
      }
   }
   sortPostProcessors(orderedPostProcessors, beanFactory);
   registerBeanPostProcessors(beanFactory, orderedPostProcessors);

   // Now, register all regular BeanPostProcessors.
   // 最后,注册了普通的BeanPostProcessor
   List<BeanPostProcessor> nonOrderedPostProcessors = new ArrayList<>(nonOrderedPostProcessorNames.size());
   for (String ppName : nonOrderedPostProcessorNames) {
      BeanPostProcessor pp = beanFactory.getBean(ppName, BeanPostProcessor.class);
      nonOrderedPostProcessors.add(pp);
      if (pp instanceof MergedBeanDefinitionPostProcessor) {
         internalPostProcessors.add(pp);
      }
   }
   registerBeanPostProcessors(beanFactory, nonOrderedPostProcessors);

   // Finally, re-register all internal BeanPostProcessors.
   // 最后,注册所有内部的BeanPostProcessors
   sortPostProcessors(internalPostProcessors, beanFactory);
   registerBeanPostProcessors(beanFactory, internalPostProcessors);

   // Re-register post-processor for detecting inner beans as ApplicationListeners,
   // moving it to the end of the processor chain (for picking up proxies etc).
   // 重新注册一下  ApplicationListenerDetector 这个后置处理器
   // 把 它放到后置处理器的最后一个位置
   beanFactory.addBeanPostProcessor(new ApplicationListenerDetector(applicationContext));
}

这个步骤,将bean的后置处理器BeanPostProcessorMergedBeanDefinitionPostProcessorSmartInstantiationAwareBeanPostProcessorInstantiationAwareBeanPostProcessor都注册并初始话实例。

3.3 registerListeners()

这个核心是注册监听器事件,这个我们后面再说,今天主要说明SmartInstantiationAwareBeanPostProcessor.predictBeanType()干预bean的类型。

/**
 * Add beans that implement ApplicationListener as listeners.
 * Doesn't affect other listeners, which can be added without being beans.
 * 多播器 和监听器 是观察者模式,里面包含了所有的监听器
 */
protected void registerListeners() {
   ...
   // 获取ApplicationListener 在ioc容器中注册的bean的名字
   String[] listenerBeanNames = getBeanNamesForType(ApplicationListener.class, true, false);
   for (String listenerBeanName : listenerBeanNames) {
      // 获取所有的监听器,并保存他们的名字在
      getApplicationEventMulticaster().addApplicationListenerBean(listenerBeanName);
   }
  ...
}

也会执行getBeanNamesForType()方法,前面我们简单分析过,我们直接来到:AbstractAutowireCapableBeanFactory#predictBeanType方法:

@Override
@Nullable
protected Class<?> predictBeanType(String beanName, RootBeanDefinition mbd, Class<?>... typesToMatch) {
   Class<?> targetType = determineTargetType(beanName, mbd, typesToMatch);
   // Apply SmartInstantiationAwareBeanPostProcessors to predict the
   // eventual type after a before-instantiation shortcut.
   if (targetType != null && !mbd.isSynthetic() && hasInstantiationAwareBeanPostProcessors()) {
      boolean matchingOnlyFactoryBean = typesToMatch.length == 1 && typesToMatch[0] == FactoryBean.class;
      // todo 执行SmartInstantiationAwareBeanPostProcessor.predictBeanType方法
      for (SmartInstantiationAwareBeanPostProcessor bp : getBeanPostProcessorCache().smartInstantiationAware) {
         Class<?> predicted = bp.predictBeanType(targetType, beanName);
         if (predicted != null &&
               (!matchingOnlyFactoryBean || FactoryBean.class.isAssignableFrom(predicted))) {
            return predicted;
         }
      }
   }
   return targetType;
}

在3.1节中 执行Bean工厂的后置处理器的时候,hasInstantiationAwareBeanPostProcessors()为false,所以进入不了这个方法,原因是因为在invokeBeanFactoryPostProcessors()方法的时候,BeanPostProcessor在容器中还没有,所以不会执行。

但是,registerListeners()在registerBeanPostProcessors()方法之后,所以可以执行这个方法,也就是SmartInstantiationAwareBeanPostProcessor.predictBeanType()干预bean的组件类型。

3.4 finishBeanFactoryInitialization()

完成BeanFactory 初始化(工厂里面所有的组件都好了)。 beanFactory.preInstantiateSingletons()-> getBean(beanName)->doGetBean->createBean

protected Object createBean(String beanName, RootBeanDefinition mbd, @Nullable Object[] args)
      throws BeanCreationException {

  ...
   try {
      // Give BeanPostProcessors a chance to return a proxy instead of the target bean instance.
      // todo 提前给我们一个机会,去返回组件的代理对象
      Object bean = resolveBeforeInstantiation(beanName, mbdToUse);
      if (bean != null) {
         return bean;
      }
   }
   ...
   try {
      // todo 创建对象
      Object beanInstance = doCreateBean(beanName, mbdToUse, args);
      if (logger.isTraceEnabled()) {
         logger.trace("Finished creating instance of bean '" + beanName + "'");
      }
      return beanInstance;
   }
   ...
}

3.4.1 resolveBeforeInstantiation(beanName, mbdToUse)

protected Object resolveBeforeInstantiation(String beanName, RootBeanDefinition mbd) {
   Object bean = null;
   if (!Boolean.FALSE.equals(mbd.beforeInstantiationResolved)) {
      // Make sure bean class is actually resolved at this point.
      if (!mbd.isSynthetic() && hasInstantiationAwareBeanPostProcessors()) {
         Class<?> targetType = determineTargetType(beanName, mbd);
         if (targetType != null) {
            // todo InstantiationAwareBeanPostProcessor.postProcessBeforeInstantiation()方法
            bean = applyBeanPostProcessorsBeforeInstantiation(targetType, beanName);
            if (bean != null) {
               bean = applyBeanPostProcessorsAfterInitialization(bean, beanName);
            }
         }
      }
      mbd.beforeInstantiationResolved = (bean != null);
   }
   return bean;
}
protected Object applyBeanPostProcessorsBeforeInstantiation(Class<?> beanClass, String beanName) {
   for (InstantiationAwareBeanPostProcessor bp : getBeanPostProcessorCache().instantiationAware) {
      // todo  执行
      Object result = bp.postProcessBeforeInstantiation(beanClass, beanName);
      if (result != null) {
         return result;
      }
   }
   return null;
}

在这里执行 InstantiationAwareBeanPostProcessor.postProcessBeforeInstantiation()方法。如果该方法返回true,则直接执行applyBeanPostProcessorsAfterInitialization()方法:

public Object applyBeanPostProcessorsAfterInitialization(Object existingBean, String beanName)
      throws BeansException {

   Object result = existingBean;
   // todo 执行所有BeanPostProcessor.postProcessAfterInitialization()方法
   // 所有的BeanPostProcessor类型
   for (BeanPostProcessor processor : getBeanPostProcessors()) {
      Object current = processor.postProcessAfterInitialization(result, beanName);
      if (current == null) {
         return result;
      }
      result = current;
   }
   return result;
}

在这里执行所有BeanPostProcessor.postProcessAfterInitialization()方法。

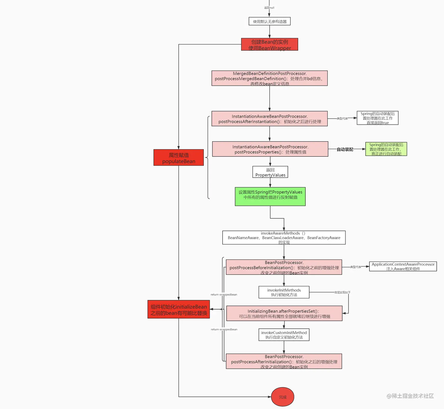
接下来,我们看一下doCreateBean方法。

3.4.2 doCreaeBean

protected Object doCreateBean(String beanName, RootBeanDefinition mbd, @Nullable Object[] args)
      throws BeanCreationException {

   // Instantiate the bean.
   BeanWrapper instanceWrapper = null;
   // 是否单例
   if (mbd.isSingleton()) {
      instanceWrapper = this.factoryBeanInstanceCache.remove(beanName);
   }
   if (instanceWrapper == null) {
      // todo 创建Bean实例 ,默认使用无参构造器创建的对象,组件的实例就创建了
      instanceWrapper = createBeanInstance(beanName, mbd, args);
   }
   Object bean = instanceWrapper.getWrappedInstance();
   Class<?> beanType = instanceWrapper.getWrappedClass();
   if (beanType != NullBean.class) {
      mbd.resolvedTargetType = beanType;
   }

   // Allow post-processors to modify the merged bean definition.
   // MergedBeanDefinitionPostProcessor 后置处理器再来修改下BeanDefinition 信息
   synchronized (mbd.postProcessingLock) {
      if (!mbd.postProcessed) {
         try {
            // todo 执行MergedBeanDefinitionPostProcessor.postProcessMergedBeanDefinition()方法
            applyMergedBeanDefinitionPostProcessors(mbd, beanType, beanName);
         }
         catch (Throwable ex) {
            throw new BeanCreationException(mbd.getResourceDescription(), beanName,
                  "Post-processing of merged bean definition failed", ex);
         }
         mbd.postProcessed = true;
      }
   }

   // Eagerly cache singletons to be able to resolve circular references
   // even when triggered by lifecycle interfaces like BeanFactoryAware.
   // 提前暴露 单实例bean 专门来解决循坏引用的问题
   boolean earlySingletonExposure = (mbd.isSingleton() && this.allowCircularReferences &&
         isSingletonCurrentlyInCreation(beanName));
   if (earlySingletonExposure) {
      if (logger.isTraceEnabled()) {
         logger.trace("Eagerly caching bean '" + beanName +
               "' to allow for resolving potential circular references");
      }
      // 添加
      // 三级缓存中Bean也会被后置处理来增强
      addSingletonFactory(beanName, () -> getEarlyBeanReference(beanName, mbd, bean));
   }

   // Initialize the bean instance.
   Object exposedObject = bean;
   try {
      // todo 对象中的每个属性赋值
      populateBean(beanName, mbd, instanceWrapper);
      // todo 初始化Bean
      exposedObject = initializeBean(beanName, exposedObject, mbd);
   }
   ...

   return exposedObject;
}

3.4.2.1 createBeanInstance(beanName, mbd, args)

创建bean实例,默认使用无参构造器。

protected BeanWrapper createBeanInstance(String beanName, RootBeanDefinition mbd, @Nullable Object[] args) {
   // Make sure bean class is actually resolved at this point.
   // 创建bean的类型
   Class<?> beanClass = resolveBeanClass(mbd, beanName);
   ...

   // Candidate constructors for autowiring?
   // todo 候选的构造器 SmartInstantiationAwareBeanPostProcessor.determineCandidateConstructors()
   // 后置处理器有机会在这个决定当前bean使用哪个构造器
   Constructor<?>[] ctors = determineConstructorsFromBeanPostProcessors(beanClass, beanName);
   if (ctors != null || mbd.getResolvedAutowireMode() == AUTOWIRE_CONSTRUCTOR ||
         mbd.hasConstructorArgumentValues() || !ObjectUtils.isEmpty(args)) {
      // 构造器的方式自动注入与对象创建
      return autowireConstructor(beanName, mbd, ctors, args);
   }

   // Preferred constructors for default construction?
   // 使用默认的自己设置的高优先级的构造器
   ctors = mbd.getPreferredConstructors();
   if (ctors != null) {
      return autowireConstructor(beanName, mbd, ctors, null);
   }

   // No special handling: simply use no-arg constructor.
   // 默认使用无参构造器为当前组件创建对象
   return instantiateBean(beanName, mbd);
}

在determineConstructorsFromBeanPostProcessors方法中可以决定使用构造器。

protected Constructor<?>[] determineConstructorsFromBeanPostProcessors(@Nullable Class<?> beanClass, String beanName)
      throws BeansException {

   if (beanClass != null && hasInstantiationAwareBeanPostProcessors()) {
      for (SmartInstantiationAwareBeanPostProcessor bp : getBeanPostProcessorCache().smartInstantiationAware) {
         // todo 执行SmartInstantiationAwareBeanPostProcessor.determineCandidateConstructors()方法
         Constructor<?>[] ctors = bp.determineCandidateConstructors(beanClass, beanName);
         if (ctors != null) {
            return ctors;
         }
      }
   }
   return null;
}

在这里执行SmartInstantiationAwareBeanPostProcessor.determineCandidateConstructors()方法。

3.4.2.2 applyMergedBeanDefinitionPostProcessors(mbd, beanType, beanName)

protected void applyMergedBeanDefinitionPostProcessors(RootBeanDefinition mbd, Class<?> beanType, String beanName) {
   // todo 执行MergedBeanDefinitionPostProcessor.postProcessMergedBeanDefinition()方法
   for (MergedBeanDefinitionPostProcessor processor : getBeanPostProcessorCache().mergedDefinition) {
      processor.postProcessMergedBeanDefinition(mbd, beanType, beanName);
   }
}

在这里执行MergedBeanDefinitionPostProcessor.postProcessMergedBeanDefinition()方法。

3.4.2.3 populateBean(beanName, mbd, instanceWrapper)

对每个属性进行赋值操作。

protected void populateBean(String beanName, RootBeanDefinition mbd, @Nullable BeanWrapper bw) {
   ...

   //  属性赋值之前,后置处理器可以提前准备些东西
   // @AutoWired 赋值也在这里 AutowiredAnnotationBeanPostProcessor(直接返回true 没有其他的处理),可以中断初始化行为
   //
   if (!mbd.isSynthetic() && hasInstantiationAwareBeanPostProcessors()) {
      for (InstantiationAwareBeanPostProcessor bp : getBeanPostProcessorCache().instantiationAware) {
         // todo 执行InstantiationAwareBeanPostProcessor.postProcessAfterInstantiation() 方法
         if (!bp.postProcessAfterInstantiation(bw.getWrappedInstance(), beanName)) {
            return;
         }
      }
   } // 以上的后置处理器可以中断下面的初始化行为

   ...

   boolean hasInstAwareBpps = hasInstantiationAwareBeanPostProcessors();
   boolean needsDepCheck = (mbd.getDependencyCheck() != AbstractBeanDefinition.DEPENDENCY_CHECK_NONE);

   PropertyDescriptor[] filteredPds = null;
   if (hasInstAwareBpps) {
      if (pvs == null) {
         // xml中property标签指定的
         pvs = mbd.getPropertyValues();
      }
      // 注解版的属性赋值 后置处理器处理属性(真正的自动装配)
      for (InstantiationAwareBeanPostProcessor bp : getBeanPostProcessorCache().instantiationAware) {
         // todo 执行InstantiationAwareBeanPostProcessor.postProcessProperties() 方法
         PropertyValues pvsToUse = bp.postProcessProperties(pvs, bw.getWrappedInstance(), beanName);
         if (pvsToUse == null) {
            if (filteredPds == null) {
               filteredPds = filterPropertyDescriptorsForDependencyCheck(bw, mbd.allowCaching);
            }
            pvsToUse = bp.postProcessPropertyValues(pvs, filteredPds, bw.getWrappedInstance(), beanName);
            if (pvsToUse == null) {
               return;
            }
         }
         pvs = pvsToUse; //  封装了当前bean的所有属性名和值,可以由后置处理器处理得到
      }
   }
   ...

   if (pvs != null) { // 把以前处理好的PropertyValues 给bean里面设置一下,主要是上面步骤没有给bean里面设置的属性
      // xml版 的所有配置会来到这里 给属性赋值
      applyPropertyValues(beanName, mbd, bw, pvs);
   }
}

这里,会执行2个后置处理器的方法:

  • 执行InstantiationAwareBeanPostProcessor.postProcessAfterInstantiation() 方法
  • 执行InstantiationAwareBeanPostProcessor.postProcessProperties() 方法

3.4.2.4 initializeBean(beanName, exposedObject, mbd)

对bean进行初始化操作。

protected Object initializeBean(String beanName, Object bean, @Nullable RootBeanDefinition mbd) {
   if (System.getSecurityManager() != null) {
      AccessController.doPrivileged((PrivilegedAction<Object>) () -> {
         invokeAwareMethods(beanName, bean);
         return null;
      }, getAccessControlContext());
   }
   else {
      // 组件有Aware接口,先Aware; BeanNameAware BeanClassLoaderAware BeanFactoryAware
      invokeAwareMethods(beanName, bean);
   }

   Object wrappedBean = bean;
   if (mbd == null || !mbd.isSynthetic()) {
      // todo 执行后置处理器的 BeforeInitialization,可以改变之前创建的bean实例
      wrappedBean = applyBeanPostProcessorsBeforeInitialization(wrappedBean, beanName);
   }

   try {
      // todo 执行初始化方法 实现InitializingBean 的接口
      invokeInitMethods(beanName, wrappedBean, mbd);
   }
   catch (Throwable ex) {
      throw new BeanCreationException(
            (mbd != null ? mbd.getResourceDescription() : null),
            beanName, "Invocation of init method failed", ex);
   }
   if (mbd == null || !mbd.isSynthetic()) {
      // todo 执行后置处理器的  postProcessAfterInitialization
      wrappedBean = applyBeanPostProcessorsAfterInitialization(wrappedBean, beanName);
   }

   return wrappedBean;
}

在这里,执行三个后置处理器的方法:

  • 执行所有BeanPostProcessor.postProcessBeforeInitialization()方法
  • 实现InitializingBean 的接口,执行初始化方法实现InitializingBean.afterPropertiesSet() 方法
  • 执行所有BeanPostProcessor.postProcessAfterInitialization()方法

到此,bean生命周期的所有后置处理器方法的执行时机已经全部展示出来,下来请大家自行下载 源码debug看下,加深理解。本文中只展示了重要代码的注释,请看Spring5源码注释github地址有详细的注释。

4. Bean生命周期后置处理器执行时机

image.png image.png

下篇文档我们详细讲解Bean的初始化。

参考文章

Spring5源码注释github地址
Spring源码深度解析(第2版)
spring源码解析
Spring源码深度解析笔记
Spring注解与源码分析
Spring注解驱动开发B站教程