看了这份阿里Redis笔记,以后出去redis的问题你随便问

73 阅读5分钟

内存数据库Redis的相关知识,几乎是大厂的必考题,下面我总结了设计Redis的11道面试题:

  • 说说Redis基本数据类型有哪些吧
  • Redis为什么快呢?
  • 那为什么Redis6.0之后又改用多线程呢?
  • 知道什么是热key吗?热key问题怎么解决?
  • 什么是缓存击穿、缓存穿透、缓存雪崩?
  • Redis的过期策略有哪些?
  • 那么定期+惰性都没有删除过期的key怎么办?
  • 持久化方式有哪些?有什么区别?
  • 怎么实现Redis的高可用?
  • 能说说redis集群的原理吗?
  • 了解Redis事务机制吗?

我们为什么一定要用Redis呢?

速度快,完全基于内存,使用C语言实现,网络层使用epoll解决高并发问题,单线程模型避免了不必要的上下文切换及竞争条件;

**注意:**单线程仅仅是说在网络请求这一模块上用一个请求处理客户端的请求,像持久化它就会重开一个线程/进程去进行处理

**丰富的数据类型,Redis有8种数据类型,当然常用的主要是 String、Hash、List、Set、 SortSet 这5种类型,**他们都是基于键值的方式组织数据。每一种数据类型提供了非常丰富的操作命令,可以满足绝大部分需求,如果有特殊需求还能自己通过 lua 脚本自己创建新的命令

但是,对于Redis的使用,相信还是有很多人不知道如何使用,也有不少中小型企业还没有使用到Redis,但是现在的大厂要求,对Redis的使用是需要熟练并掌握的,因此,学习Redis刻不容缓。

今天公开了一份宝藏的技术笔记,由阿里技术专家整理出来的Redis技术笔记**+XXX_WWW666666获取**下载量已经突破了30W。

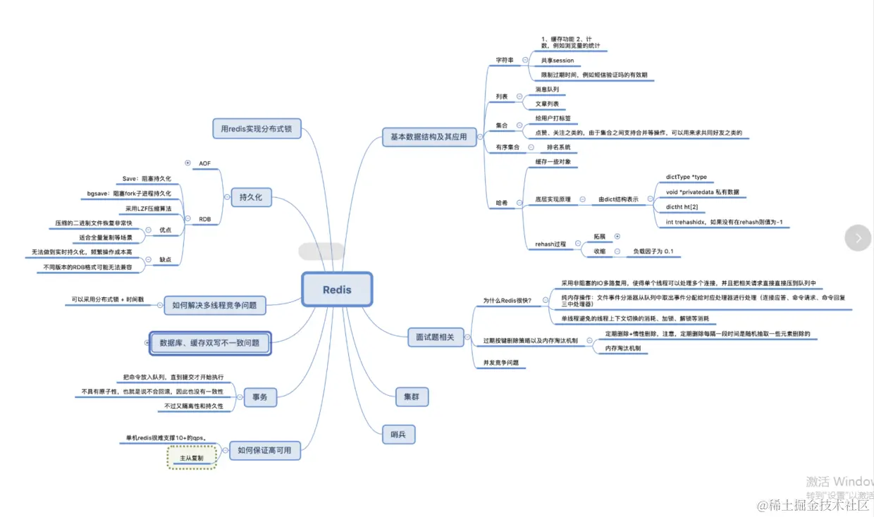
首先,上一套Redis思维脑图

这一套Redis的思维脑图还是非常详细具体的,内容比较多,图片展示的是“简约版”,实际上还有更完整的内容,“+”键未展开,Redis的思维导图能够更好地去帮助我们理解这本笔记的内容,也让我们在学习Redis的时候有一个更清晰的思路。

Redis思维导图内容:

  • 基本数据结构及其应用:字符串+列表+集合+有序集合+哈希

  • 用Redis实现分布式锁

  • 持久化:AOF+RDB

  • 如何解决多线程竞争问题

  • 数据库、缓存双写不一致问题

  • 事务

  • 如何保证高可用

  • 哨兵

  • 集群

  • 面试题相关

然后,上正菜:Redis技术笔记

1.认识Redis(Redis简介+Redis数据结构简介)

2.使用Redis构建Web应用(登录和cookie缓存+使用Redis实现购物车+网页缓存+数据行缓存+网页分析)

3.Redis命令(字符串+列表+集合+散列+有序集合+发布与订阅+其他命令)

4.数据安全与性能保障(持久化选项+复制+处理系统故障+Redis事务+非事务型流水线+关于性能方面的注意事项)

5.使用Redis构建支持程序(使用Redis来记录日记+计数器和统计数据+查找IP所属城市及国家+服务的发现与配置)

6.使用Redis构建应用程序组件(自动补全+分布式锁+计数信号量+任务队列+消息拉取+使用Redis进行文件分发)

7.基于搜索的应用程序(使用Redis进行搜索+有序索引+广告定向+职位搜索)

8.构建简单的社交网站(用户和状态+主页时间线+关注者列表和正在关注列表+状态消息的发布与删除+流API)

9.降低内存占用(短结构+分片结构+打包存储二进制位字节)

10.扩展Redis(扩展读性能+扩展写性能和内存容量+扩展复杂的查询)

11.Redis的Lua脚本编程(在不编写C代码的情况下添加新功能+使用Lua重写锁和信号量+移除WATCH/MULTI/EXEC事务+使用Lua对列表进行分片)

最后,Redis面试题也要有

1.为什么要用 redis?/为什么要用缓存?

2.为什么要用 redis 而不用 map/guava做缓存?

3.redis 和 memcached 的区别

4.redis 常见的数据结构以及使用场景分析

5.redis 设置过期时间

6.redis 内存淘汰机制(MySQL里有2000w数据,Redis中只存20w的数据,如何保证Redis中的数据库都是热点数据?)

7.redis 持久化机制(怎么保证redis 挂掉之后再重启数据可以进行恢复?)

8.redis 事务

9.Redis 常见异常及解决方案

10.分布式环境下常见的应用场景

11.Redis 集群模式

12.如何解决Redis的并发竞争Key问题?

13.如何保证缓存与数据库双写时的数据一致性?

更多BATJM等大厂Redis面试题(108道):

总结

一来,阅读可以提高编程能力。学习都从模仿开始,不管是入门时阅读教程里的示例代码,还是进阶时阅读优秀项目源码,都是很好的学习方式。

二来,阅读可以提高 debug 能力。只有练习积累的阅读代码的能力,才能看懂代码,从而快速准确地定位代码中的问题。