C++ 面向对象-常见题型【一】(1)

323 阅读1分钟

1.面对对象的三大特征

面对对象的三大特征.png

2.简述多态实现原理

简述多态实现原理.png

3.怎么解决菱形继承?

怎么解决菱形继承.png

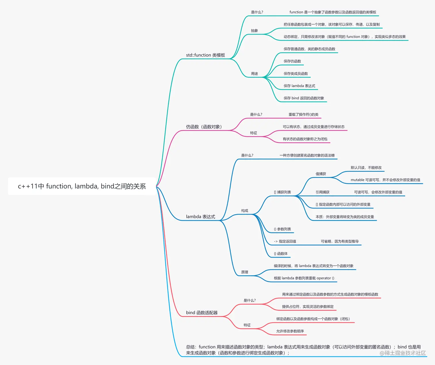
4.C++11 function lambda bind之间关系?

函数重载和重写的区别?.png

5.C++类型推导用法

运行期多态的实现原理?.png

6.overrdie final的作用?

虚函数的调用过程?.png