HDFS核心原理

150 阅读7分钟

携手创作,共同成长!这是我参与「掘金日新计划 · 8 月更文挑战」的第25天,点击查看活动详情

HDFS 读写解析

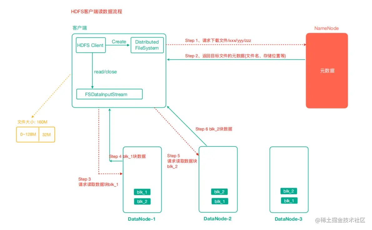
HDFS 读数据流程

  1. 客户端通过 FileSystem 向 NameNode 发起请求下载文件,NameNode 通过查询元数据找到文件所在的 DataNode 地址
  2. 挑选一台 DataNode(就近原则)服务器,发送读取数据请求
  3. DataNode 开始传输数据给客户端
  4. 客户端以 Packet 为单位接收,先在本地缓存,然后写入目标文件

HDFS 写数据流程

  1. 客户端通过 FileSystem 模块向 NameNode 发送上传文件请求,NameNode 检查目标文件是否已存在,父目录是否存在
  2. NameNode 返回是否可以上传
  3. 客户端请求询问第一个 Block 上传到哪几个 DataNode 服务器
  4. NameNode 返回 n 个 DataNode 节点,如 dn1、dn2、nd3
  5. 客户端通过 FSDataOutputStream 模块请求 dn1 上传数据,dn1 收到请求会继续调用 dn2,然后 dn2 调用 dn3,将这个通信管道建立完成
  6. dn1、dn2、nd3 逐级应答客户端
  7. 客户端开始往 dn1 上传第一个 Block(先从磁盘读取数据放到一个本地内存缓存),以 Packet 为单位,dn1 收到一个 Packet 就会传给 dn2,dn2 传给 dn3,dn1 每传一个 packet 会放入一个确认队列等待确认
  8. 当一个 Block 传输完成之后,客户端再次请求 NameNode 上传第二个 Block 的服务器。(重复执行 3-7 步)

默认情况下每 64kb 一个 Packet

代码验证:最开始会有一个输出,也就是一个 64k 的文件会输出两次。

@Test
    public void testUploadPacket() throws IOException {
        FileInputStream fis = new FileInputStream(new File("e://11.txt"));
        FSDataOutputStream fos = fs.create(new Path("bbb.txt"), () -> System.out.println("每传输一个packet就会执行一次"));
        IOUtils.copyBytes(fis,fos,new Configuration());
    }

NameNode 和 SecondNamenode

元数据管理机制解析

  1. NameNode 如何管理和存储元数据?

我们一般计算机存储数据无非两种方式:内存或磁盘。内存处理数据快,但断电数据会丢失。磁盘数据处理慢,但是安全性高。

综合以上两点,NameNode 元数据的管理采用的是:内存+磁盘(FsImage 文件)的方式。

  1. 磁盘和内存中元数据怎么划分?

假设 1:如果要保持磁盘和元数据数据一致,那么对元数据增删改操作的时候,需要同步操作磁盘,这样效率也不高。

假设 2:两个数据合起来才是完整的数据。NameNode 引入了 edits 文件(日志文件,只能追加写入),记录增删改操作。

具体流程如下:

1)第一阶段:NameNode 启动

  • 第一次启动 NameNode 格式化后,会创建 Fsimage 和 Edits 文件。如果部署第一次启动,直接加载编辑日志和镜像文件到内存
  • 客户端对元数据增删改的请求
  • NameNode 记录操作日志,更新滚动日志
  • NameNode 在内存中对数据进行增删改

2)第二阶段:Secondary NameNode 工作

  • Secondary NameNode 询问 NameNode 是否需要 CheckPoint。直接带回 NameNode 是否执行检查点操作结果
  • Secondary NameNode 请求执行 CheckPoint
  • NameNode 滚动正在写的 Edits 日志
  • 将滚动前的 Edits 日志和镜像文件拷贝到 Secondary NameNode
  • Secondary NameNode 加载 Edits 日志和镜像文件到内存,进行合并
  • 生成新的镜像文件 fsimage.chkpint
  • 拷贝 fsimage.chkpoint 到 NameNode
  • NameNode 将 fsimage.chkpoint 重新命名为 fsimage

Edits 文件和镜像文件(Fsimage)解析

这两个文件位于${hadoop.tmp.dir}/dfs/name/current/下

  • Fsimage 文件:是 NameNode 中元数据的镜像,包含了 HDFS 文件系统的所有目录及文件信息(Block 数量、副本数量、权限等)
  • Edits 文件:存储了客户端对 HDFS 文件系统的所有增删改操作
  • seen_txid:该文件保存了一个数字,对应最后一个 Edits 文件名的数字
  • VERSION:记录 NameNode 的一些版本号信息

1. Fsimage 文件内容查看

这些文件本身打开是乱码不可查看的,好在官方给我们提供了查看这些文件的命令。 语法:

hdfs oiv -p 文件类型(xml) -i 镜像文件 -o 转换后文件输出路径

示例:

hdfs oiv -p XML -i fsimage_0000000000000000409 -o ./fsimage.xml

我们打开 xml 文件:

里面包含了类型、文件名、副本数、权限等等信息。注意没有保存块对应的 DataNode 的信息。 因为这个节点信息由 DataNode 自己汇报有哪些文件,而不是文件里记录属于哪个节点。否则如果每个节点宕机了,那么所有的文件都需要进行变更信息。

2. Edits 文件内容

基本语法:

hdfs oev -p 文件类型 -i编辑日志 -o 转换后文件输出路径

示例:

hdfs oev -p XML -i edits_inprogress_0000000000000000420 -o ./edits.xml

这个文件记录了我们的增删改的一些操作。我们如何确认哪些 Edits 文件没有被合并过呢?

可以通过 fsimage 文件自身的编号来确定。大于这个编号的 edits 文件就是没有合并的。

3. chekpoint 周期

周期配置我们可以在默认配置文件 hdfs-default.xml 里找到。

<!-- 定时一小时 -->
<property>
  <name>dfs.namenode.checkpoint.period</name>
  <value>3600</value>
</property>
<!-- 一分钟检查一次操作次数,当操作次数达到1百万时,SecondaryNameNode执行一次 -->
<property>
  <name>dfs.namenode.checkpoint.txns</name>
  <value>1000000</value>
  <description>操作动作次数</description>
</property>
<property>
  <name>dfs.namenode.checkpoint.check.period</name>
  <value>60</value>
  <description> 1分钟检查一次操作次数</description>
</property >

4. NameNode 故障处理

NameNode 保存着所有的元数据信息,如果故障,整个 HDFS 集群都无法正常工作。

如果元数据出现丢失或损坏怎么恢复呢?

  1. 将 2nn 的元数据拷贝到 nn 下(存在一定数量的元数据丢失)
  2. 搭建 HDFS 的高可用集群,借助 Zookeeper 实现 HA,一个 Active 的 NameNode,一个是 Standby 的 NameNode,解决 NameNode 单点故障问题。

Hadoop 高级命令

1. HDFS 文件限额配置

HDFS 文件的限额配置允许我们以文件的大小或文件的个数来限制我们在某个目录上传的文件数量或文件大小。

  1. 数量限额
#设置2个的数量限制,代表只能上传一个文件
 hdfs dfsadmin -setQuota 2 /west

上传第二个的时候报错:

put: The NameSpace quota (directories and files) of directory /west is exceeded: quota=2 file count=3

清除数量限制

hdfs dfsadmin -clrQuota /west
  1. 空间限额
#限定1k的空间
hdfs dfsadmin -setSpaceQuota 1k /west

# 清除限额
hdfs dfsadmin -clrSpaceQuota /west

#查看限额
hdfs dfs -count -q -h /west

2. HDFS 的安全模式

安全模式是 HDFS 所处的一种特殊状态,这种状态下,文件系统只能接受读请求。

在 NameNode 主节点启动时,HDFS 首先进入安全模式,DataNode 在启动的时候会向 NameNode 汇报可用的 block 等状态,当整个系统达到安全标准时,HDFS 自动离开安全模式。如果 HDFS 出于安全模式下,则文件 block 不能进行任何的副本复制操作,因此达到最小的副本数量要求是基于 DataNode 启动的状态来判定的。启动时不会再做任何复制,HDFS 集群刚启动的时候,默认 30S 的时间是处于安全期的,只有过了安全期,才可以对集群进行操作。

#进入安全模式
hdfs dfsadmin -safemode enter

#离开安全模式
hdfs dfsadmin -safemode leave

3. Hadoop 归档技术

主要解决 HDFS 集群存在大量小文件的问题。由于大量小文件占用 NameNode 的内存,因此对于 HDFS 来说存储大量小文件造成 NameNode 内存资源的浪费。

Hadoop 存档文件 HAR 文件,是一个更高效的文件存档工具,HAR 文件是由一组文件通过 archive 工具创建而来,在减少了 NameNode 的内存使用的同时,可以对文件进行透明的访问,通俗来说就是 HAR 文件对 NameNode 来说是一个文件减少了内存的浪费,对于实际操作处理文件依然是一个个独立的文件。

示例:

  1. 先启动 yarn
start-yarn.sh
  1. 归档文件
hadoop archive -archiveName input.har -p /west /westAr
  1. 查看归档
hadoop fs -lsr /user/root/output/input.har
  1. 解归档文件
hadoop fs -cp har:/// user/root/output/input.har/* /user/root