Web知识体系化(三):HTML基础知识总结

91 阅读1分钟

Web知识体系化(三):HTML基础知识总结

DOM 基本操作.png
HTML 事件属性.png
HTML 音频与视频.png
HTML 元素参考.png
HTML Canvas.png
HTML DOM API.png
HTML 全局属性data-*.png

1、DOM 基本操作:增删改查节点以及节点的属性修改等,属于前端必会知识。

DOM基本操作.png

2、事件属性:窗口事件属性(on*系列)、表单事件、键盘事件、鼠标事件、多媒体事件等几大类。

HTML 事件属性.png

3、音频与视频:属性,播放过程,控制等。

HTML 音频与视频.png

4、元素参考:浏览器内置的数百个标签。

HTML 元素参考.png

5、Canvas:画布相关的api。

HTML Canvas.png

6、DOM API:Document Object Model,文档对象模型,将文档抽象成一个树型结构,文档中的标签、标签属性或标签内容可以表示为树上的结点。。

HTML DOM API.png

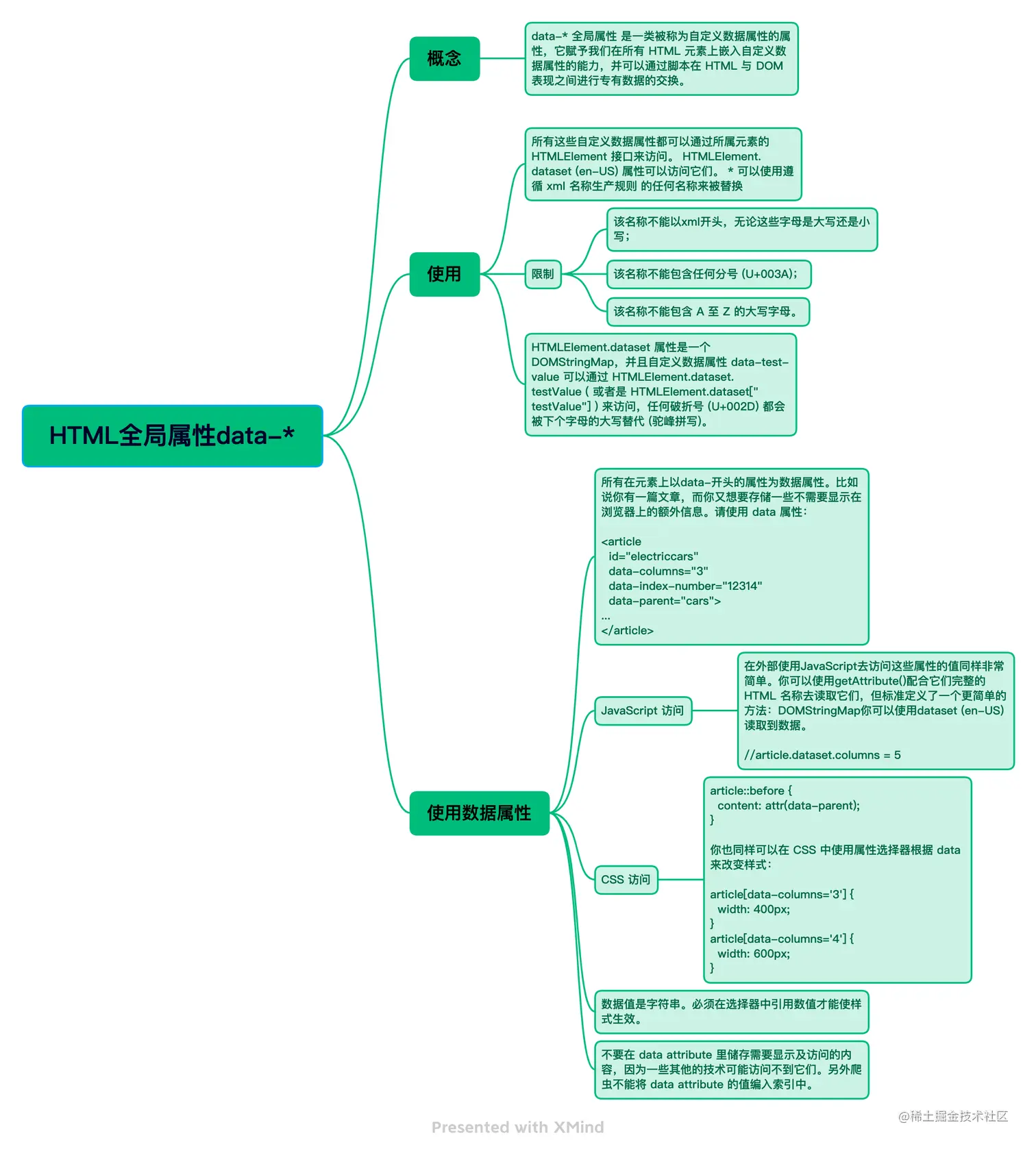
7、全局属性data-*:是一类被称为自定义数据属性的属性,它赋予我们在所有 HTML 元素上嵌入自定义数据属性的能力,并可以通过脚本在 HTML 与 DOM 表现之间进行专有数据的交换。

HTML 全局属性data-*.png

HTML基础