名震GitHub!字节跳动内部顶级数据结构刷题学习笔记根本停不下来

114 阅读1分钟

从大部分的字节招聘岗位来说的话,Java研发岗位位居榜首!

大部分的程序员可以说都是蠢蠢欲动,毕竟字节谁不想去?

字节跳动的岗位大多数看中的都是算法,所以说在算法部分不在强的小伙伴可以开始刷题了,今天给大家带来的就是一份来自字节内部的《排序和数据结构刷题学习笔记》拿他们的剑斩获他们的offfer“不香吗”?

这份资料没有别的优点,唯一的优点就是“全面”相信这点大家从目录就可以看出来了!

内容览阅

下面会直接给大家+XXX_WWW666666获取展示其中部分内容的截图资料

  • 冒泡排序

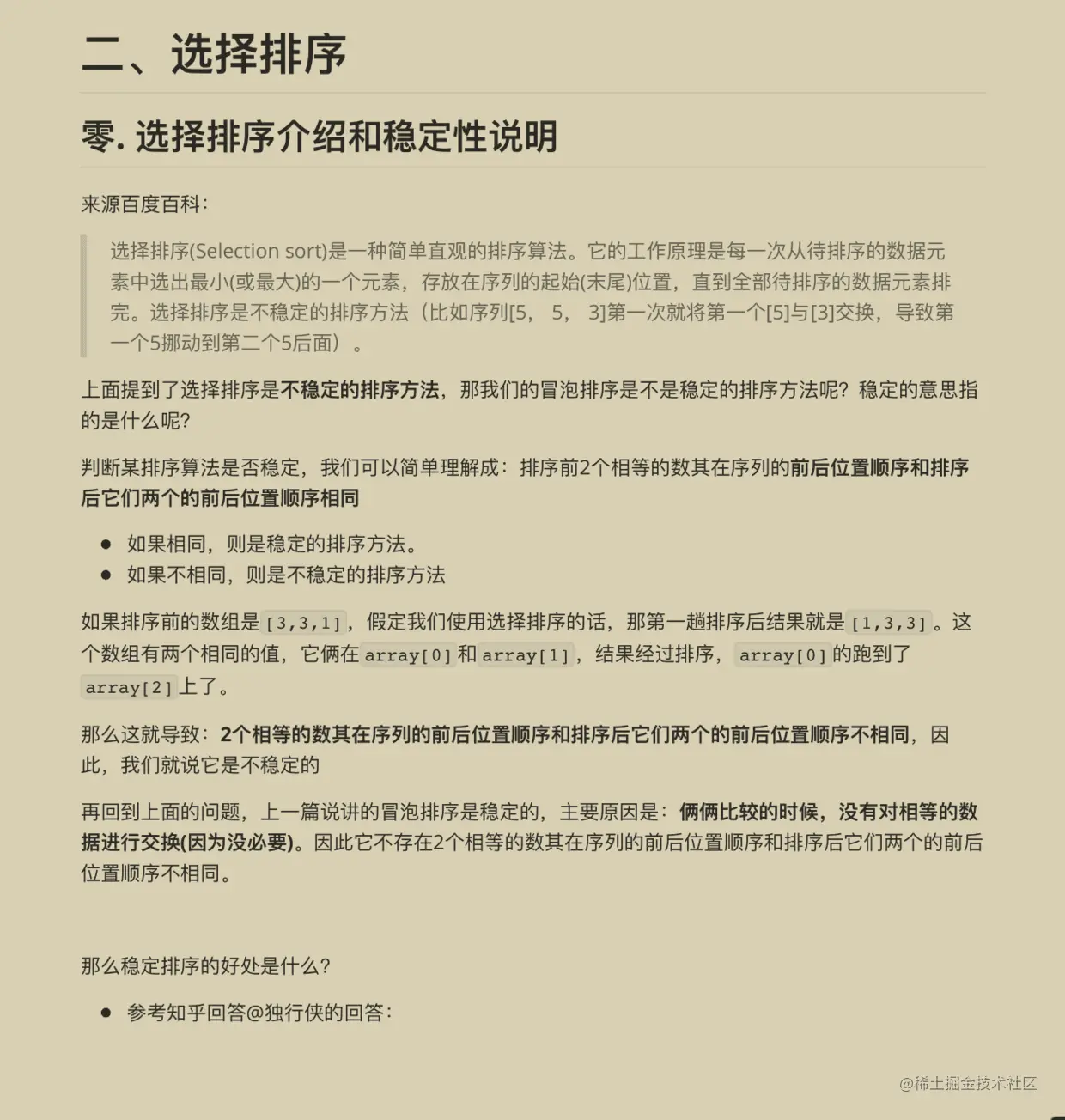
  • 排序选择

  • 插入排序

  • 快速排序

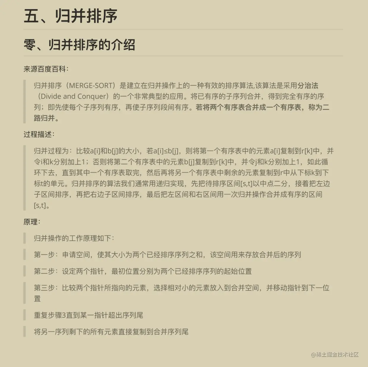
  • 归并排序

  • 希尔排序

  • 堆排序

  • 基数排序

  • 递归

剩下的就不给大家一一展示出来了