构建Webpack知识体系 | 青训营笔记

70 阅读4分钟

这是我参与「第四届青训营 」笔记创作活动的第9天

什么是Webpack

前端项目由什么构成?——资源

image.png

当然可以手动管理这些资源,但存在以下缺点

  • 依赖手工,比如有50个JS文件...操作,过程繁琐
  • 当代码文件之间有依赖的时候,就得严格按依赖顺序书写
  • 力开发与生产环境一致,难以接入TS或JS新特性
  • 比较难接入Less、Sass等工具
  • JS、图片、CSS资源管理模型不一致

这些都是旧时代非常突出的问题,对开发效率影响非常大,直到出现了很多工程化工具。某种程度上正是这些工具的出现,才有了“前端工程”这一概念。

image.png

Webpack本质上是一种前端资源编译、打包工具。

image.png

  • 多份资源文件打包成一个Bundle
  • 支持Babel、Eslint、TS、CoffeScript、Less、Sass
  • 支持模块化处理css、图片等资源
  • 文件支持HMR + 开发服务器
  • 支持持续监听、持续构建
  • 支持代码分离
  • 支持Tree-shaking
  • 支持Sourcemap
  • ...

使用Webpack

示例

image.png

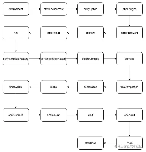
核心流程

image.png

模块化+一致性

  1. 多个文件资源合并成一个,减少http请求数
  2. 支持模块化开发
  3. 支持高级JS特性
  4. 支持Typescript、CoffeeScript方言
  5. 统一图片、css、字体等其它资源的处理模型
  6. Etc. . .

使用

关于Webpack的使用方法,基本都围绕“配置”展开,而这些配置大致可划分为两类:

  • 流程类:作用于流程中某个or若干个环节,直接影响打包效果的配置项
  • 工具类:主流程之外,提供更多工程化能力的配置项

流程类配置

image.png

配置总览

image.png

按使用频率:

  • entry/output
  • module/plugins
  • mode
  • watch/devServer/devtool

最基础的使用

  • 声明入口entry

    image.png

  • 声明产物出口output

    image.png

  • 运行npx webpack

处理CSS

  • 安装Loader

    image.png

  • 添加module处理css 文件

    image.png

接入Babel

  • 安装依赖

    image.png

  • 声明产物出口output

    image.png

  • 执行npx webpack

生成 HTML

  • 安装依赖

    image.png

  • 声明产物出口output

    image.png

  • 执行npx webpack

工具化

image.png

HMR

Hot Module Replacement——模块热替换

  • 开启HMR

    image.png

  • 启动 Webpack

    image.png

HMR 原理全解析: mp.weixin.qq.com/s/cbYMpuc4h… image.png

Tree-Shaking

Tree-Shaking-树摇,用于删除 Dead Code

image.png

Dead CodeTree-shaking
代码没有被用到,不可到达模块导出了,但未被其它模块使用
代码的执行结果不会被用到
代码只读不写

开启tree-shaking :

  • mode: “production”

  • optimization.usedExports: true*

    image.png

PS:对工具类库如Lodash有奇效

其它工具:

  • 缓存
  • Sourcemap
  • 性能监控
  • 日志
  • 代码压缩
  • 分包
  • ...

理解Loader

Webpack只认识JS,为了处理非标准JS资源,设计出资源翻译模块——Loader,用于将资源翻译为标准JS。

使用Loader

1.安装 Loader

image.png

2.添加module处理css文件

image.png

认识 Loader:链式调用

image.png

  • less-loader:实现less => css的转换
  • css-loader:将CSS包装成类似module.exports="${css}”的内容,包装后的内容符合JavaScript语法
  • style-loader:将css模块包进require语句,并在运行时调用injectStyle等函数将内容注入到页面的style标签

认识 Loader:其他特性

image.png

特点︰

  • 链式执行
  • 支持异步执行
  • 分normal、pitch 两种模式

参考:mp.weixin.qq.com/s/TPWcB4MfV…

如何编写Loader

image.png

参考:mp.weixin.qq.com/s/TPWcB4MfV…

常见Loader

站在使用角度,建议掌握这些常见Loader的功能、配置方法

image.png

理解插件

插件是什么?为什么这么设计? 很多知名工具,如:

  • VS Code、Web Storm、Chrome、Firefox
  • Babel、Webpack、Rollup、Eslint
  • Vue、Redux、Quill、Axios 等等,都设计了所谓插件架构,为什么?

image.png

这是一个特别复杂的过程,那么∶

  • 新人需要了解整个流程细节,上手成本高
  • 功能迭代成本高,牵一发动全身
  • 功能僵化,作为开源项目而言缺乏成长性
  • ... 心智成本高 => 可维护性低 => 生命力弱

插件架构精髓:对扩展开放,对修改封闭

写插件: 首先:插件围绕钩子展开 image.png

钩子的核心信息:

  1. 时机:编译过程的特定节点,Webpack会以钩子形式通知插件此刻正在发生什么事情;
  2. 上下文:通过 tapable提供的回调机制,以参数方式传递上下文信息;
  3. 交互:在上下文参数对象中附带了很多存在side effect的交互接口,插件可以通过这些接口改变

image.png

Webpack知识体系

gitmind.cn/app/doc/fac…

如何学习Webpack

入门级:学会灵活应用

  • 理解打包流程
  • 熟练掌握常用配置项、Loader、插件的使用方法,能够灵活搭建集成Vue、React、Babel、Eslint、Less、Sass、图片处理等工具的Webpack环境
  • 掌握常见脚手架工具的用法,例如:Vue-cli、create- react-app、Qangular/cli

进阶:学会扩展Webpack

  • 理解Loader、 Plugin机制,能够自行开发Webpack组件
  • 理解常见性能优化手段,并能用于解决实际问题
  • 理解前端工程化概念与生态现状

大师:源码级理解Webpack打包编译原理

  • 阅读源码,理解 Webpack编译、打包原理,甚至能够参与共建

image.png