链表操作

185 阅读1分钟

单向链表

头部插入 val为0的节点

image.png

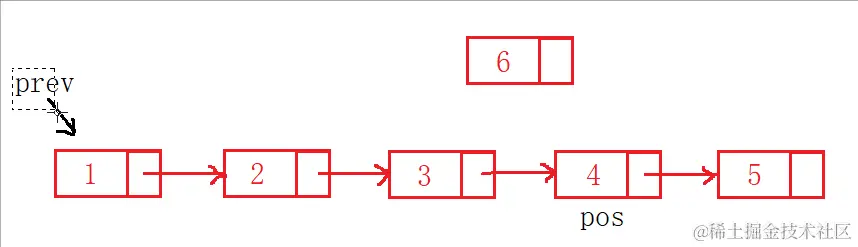
指定位置插入 val为6的节点

image.png

头部删除 val为1的节点

image.png

指定位置删除 val为4的节点

image.png

双向链表

头部插入 val为48的节点

image.png image.png

指定位置插入 val为28的节点

image.png image.png

尾部插入 val为87的节点

image.png image.png

头部删除 节点

链表的head 指向第二个节点,即设置第二个节点为新的head,且把其prev指针修改为None即可

指定位置删除 val为67的节点

image.png image.png

尾部删除 节点

找到 倒数第二个节点, 把其next指针修改为None即可