【第一篇】Python 从菜鸟到大咖的必经之路_开启Python之旅

142 阅读10分钟

携手创作,共同成长!这是我参与「掘金日新计划 · 8 月更文挑战」的第一天,点击查看活动详情

大家好!

我是小黄,很高兴又跟大家见面啦 !

拒绝水文,从我做起 !!!!

如若转载 ,麻烦请注明出处!!!!


创建时间:2021年2月10日

重构时间:2021年5月25日

软件: Python 3 、Pycharm


  • 先放一张思维导图,大致知道操作系统的具体功能和目标,然后再一一展开叙述。

在这里插入图片描述


序言:

  • 在我们开始Python之旅之前呢,让我们先简单了解一下计算机组成。
1. 计算机的组成[裸机]

CPU、硬盘、内存、显卡、主板、显示器、机箱、电源。。。
注意:机械硬件只是简单的组合在一起、没有办法来进行协作

CPU: 执行运算的---> 矿卡(显卡)--->运算


2. 操作系统

让计算机各个硬件能够协同工作,在操作系统上运行软件,达到某种目标
常见的操作系统:
Windows: 
优点: 生态好,能够运行各种软件 
缺点: 闭源,收费: 企业使用的操作系统, 针对于Windows系统的服务器。

Linux: 一般用于服务器
优点: 占用资源少,稳定、免费[开源]---> 安全
缺点: 使用者要有一定的专业性、 工具较少、

MAC: 
优点:生态好,工具差不多都有,注重用户体验和交互
缺点:某一些工具不支持---> 大型游戏

3. 软件[应用程序]
当装好操作系统之后,我们会在电脑上装一系列的软件: QQ,微信,英雄联盟。。
    这些软件是谁来开发的?  我们可以把软件理解为一大堆的代码(程序员写的文章)  

4. 编程语言 
不同的编程语言,实际就是在使用不同的语法 来写文章

Python 语法规则:
print("hello world")  

C语法规则:
printf("hello world!/n")

Golang
fmt.Println("hello world")

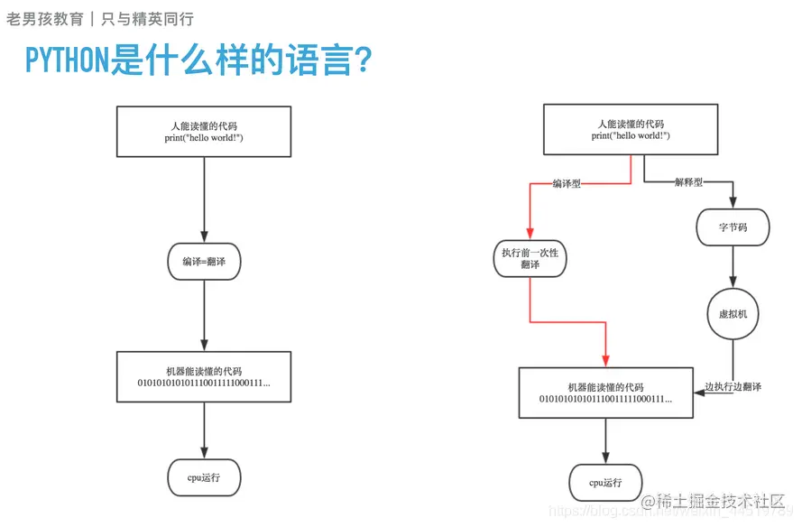
5. 解释器和编译器
不管使用什么样的语法,编程代码要让计算机认识,用解释器或编译器 来充当 编程语言的翻译官

解释器: 
事实翻译,解释一行,翻译一行
	优点:在不同的操作系统上,跨平台性比较好,支持多种操作系统
	缺点:执行速度没有编译型语言快


编译器:
将代码全文通读,最后生成(编译成)一个可执行的文件,计算机能够识别这个文件,再把这个文件交给系统去读取。
	优点:执行速度快
	缺点:跨平台性差

6.  编程语言的分类

翻译的维度:
解释型语言   Python、Ruby、java 
	优点:有良好的平台兼容性,在任何环境中都可以运行,前提是安装了解释器(虚拟机)。灵活,修改代码的时候直接修改就可以,可以快速部署,不用停机维护。

	缺点:每次运行的时候都要解释一遍,性能上不如编译型语言。	

编译型语言   C C++ 
	优点:编译器一般会有预编译的过程对代码进行优化。因为编译只做一次,运行时不需要编译,所以编译型语言的程序执行效率高。可以脱离语言环境独立运行。
	
	缺点:编译之后如果需要修改就需要整个模块重新编译。编译的时候根据对应的运行环境生成机器码,不同的操作系统之间移植就会有问题,需要根据运行的操作系统环境编译不同的可执行文件。
	
高低的维度
	低级编程语言: 
    机器语言 010 101 000 001 101 
    汇编语言 MOV  INC....  相当于机器语言的助记符

	高级编程语言:
    C C++ Java Python
    这些编程语言几乎相当于 使用代码去写文章
    这些代码执行的时候,交给相应的解释器或者编译器生成机器码,然后交给计算机去执行
我们现在的语言基本上都是 高级语言.



7. Python
特点:语法简单、适合小白学习,开发周期短,能够提高开发的效率,并且支持强大的类库

了解: 各类的Python的解释器
·CPython【主流】 底层是由C语言来开发的Python的解释器
·Jython  java语言开发出来的Python的解释器,方便 Python 和java代码做集成
·IronPython  基于 C# 的Python解释器
·Pypy 对Cpython的优化,执行效率更高。引入了编译器的功能,本质上是对python的代码进行编译。

我们常说的Python的解释器其实是指 Cpython.


1. Python 介绍:

Python的创始人为吉多·范罗苏姆(Guido van Rossum)。1989年的圣诞节期间,吉多·范罗苏姆(中文名字:龟叔)为了在阿姆斯特丹打发时间,决心开发一个新的脚本解释程序,作为ABC语言的一种继承。 笑的好慈祥hhhhhh...... 在这里插入图片描述

(龟叔:2005年加入谷歌至2012年,2013年加入Dropbox直到现在,依然掌握着Python发展的核心方向,被称为仁慈的独裁者)。

2021年5月的TIOBE排行榜,Python已经占据第三的位置, Python崇尚优美、清晰、简单,是一个优秀并广泛使用的语言。 在这里插入图片描述

Python 是一个高层次的结合了解释性、编译性、互动性和面向对象的脚本语言。

Python 的设计具有很强的可读性,相比其他语言经常使用英文关键字,其他语言的一些标点符号,它具有比其他语言更有特色语法结构。 在这里插入图片描述

  • Python 是一种解释型语言: 这意味着开发过程中没有了编译这个环节。类似于PHP和Perl语言。
  • Python 是交互式语言: 这意味着,您可以在一个 Python 提示符 >>> 后直接执行代码。
  • Python 是面向对象语言: 这意味着Python支持面向对象的风格或代码封装在对象的编程技术。
  • Python 是初学者的语言: Python 对初级程序员而言,是一种伟大的语言,它支持广泛的应用程序开发,从简单的文字处理到 WWW 浏览器再到游戏。

2. Python 特点:

2.1 Python的优点:

  • 易于学习: Python有相对较少的关键字,结构简单,和一个明确定义的语法,学习起来更加简单。
  • 易于阅读: Python代码定义的更清晰。
  • 易于维护: Python的成功在于它的源代码是相当容易维护的。
  • 一个广泛的标准库: Python的最大的优势之一是丰富的库,跨平台的,在UNIX、Windows和Macintosh兼容很好。
  • 互动模式: 互动模式的支持,您可以从终端输入执行代码并获得结果的语言,互动的测试和调试代码片断。
  • 可移植: 基于其开放源代码的特性,Python已经被移植(也就是使其工作)到许多平台。
  • 可扩展: 如果你需要一段运行很快的关键代码,或者是想要编写一些不愿开放的算法,你可以使用C或C++完成那部分程序,然后从你的Python程序中调用。
  • 数据库: Python提供所有主要的商业数据库的接口。
  • GUI编程: Python支持GUI可以创建和移植到许多系统调用。
  • 可嵌入: 你可以将Python嵌入到C/C++程序,让你的程序的用户获得"脚本化"的能力。

2.2 Python的缺点:

  • 运行速度较慢: 有速度要求的话,用 C++ 改写关键部分吧。
  • 国内市场应用环境较少:国内以 Python 来做主要开发的,目前只有一些 web2.0公司。但时间推移,目前很多国内软件公司,尤其是游戏公司,也开始规模使用他。
  • 中文资料匮乏: 优秀的Python 中文资料屈指可数。托社区的福,有几本优秀的教材已经被翻译了,但入门级教材多,高级内容还是只能看英语版。
  • 构架选择太多:没有像 C# 这样的官方 .net 构架,也没有像 ruby 由于历史较短,构架开发的相对集中。Ruby on Rails 构架开发中小型web程序天下无敌。不过这也从另一个侧面说明,Python比较优秀,吸引的人才多,项目也多。

3. Python 应用:

  • 数据挖掘:

利用Python基础库,如Numpy、Pandas与可视化Matplotlib等等库实现对数据分析挖掘: a. Kaggle入门:泰坦尼克号幸存者 b. 电影人物关系提取 c. 出租车与网约车调度 d. 租房问题 e. NBA比赛结果预测

  • 机器学习与深度学习:

利用机器学习算法和深度学习算法解决问题: a. 人脸识别 b. K-近邻算法实现手写数字识别 c. 中文错别字高亮系统 d. 街边字符识别

  • 网络开发:

利用Python网络框架,如Flask、Django及异步框架Toronto等等实现网站开发: a. Django搭建个人博客 b.Flask实现简易聊天室 c. 信息管理系统

  • 爬虫:

利用Python基础库,如Request库及相应提取文本方式获取目标信息: a. 微信好友信息批量获取 b. 微博热搜 c. 爬取知乎图片 d. 爬取天气预报 e. 网易云音乐

3.1 Python的主要应用领域:

  • 云计算: 云计算最热的语言,典型的应用OpenStack
  • WEB开发: 许多优秀的WEB框架,许多大型网站是Python开发、YouTube、Dropbox、Douban……典型的Web框架包括Django
  • 科学计算和人工智能: 典型的图书馆NumPy、SciPy、Matplotlib、等
  • 系统操作和维护: 操作和维护人员的基本语言
  • 金融: 定量交易、金融分析,在金融工程领域,Python不仅使用最多,而且使用最多,其重要性逐年增加。
  • 图形GUI: PyQT,WXPython,TkInter Python

3.2 Python在一些公司的运用有:

  • 谷歌: 谷歌应用程序引擎,代码。Google.com、 Google 爬虫、 Google 广告和其他项目正在广泛使用 Python。
  • CIA: 美国中情局网站是用 Python 开发的。 NASA:美国航天局广泛使用 Python 进行数据分析和计算。
  • YouTube: 世界上最大的视频网站 YouTube 是用 Python 开发的。
  • Dropbox: 美国最大的在线云存储网站,全部用 Python 实现,每天处理 10 亿的文件上传和下载。 Instagram:美国最大的照片共享社交网站,每天有 3000 多万张照片被共享,所有这些都是用 Python 开发的。
  • Facebook: 大量的基本库是通过 Python 实现的 Red Hat/Centos:世界上最流行的 Linux 发行版中的 Yum 包管理工具是用 Python 开发的。
  • Douban: 几乎所有公司的业务都是通过 Python 开发的。
  • 知乎: 中国最大的 Q&A 社区,通过 Python 开发(国外 Quora) 除此之外,还有搜狐、金山、腾讯、盛大、网易、百度、阿里、淘宝、土豆、新浪、果壳等公司正在使用 Python 来完成各种任务。

-


各位路过的朋友,如果觉得可以学到些什么的话,点个赞 再走吧,欢迎各位路过的大佬评论,指正错误,也欢迎有问题的小伙伴评论留言,私信。

博客中若有不恰当的地方,请您一定要告诉我。前路崎岖,望我们可以互相帮助,并肩前行!