温湿度变送器之硬件设计——PCB走线之一(17)

215 阅读2分钟

携手创作,共同成长!这是我参与「掘金日新计划 · 8 月更文挑战」的第20天,点击查看活动详情 

电源走线注意事项

  • 电源走线要尽量的走宽
  • 地线最好是要比电源线宽,通常功耗1A的电流,走线宽度要到1mm
  • 数字电路的PCB可以使用铺铜连接GND,但是模拟信号不建议这样使用
  • 线路一般是就近接地,减小回流路径长度
  • 数字gnd和模拟gnd要区分开
  • 电源线尽量靠近gnd走线,减小供电环路面积
  • 不同的电源供电直接不要相互重叠

电源走线的布线技巧

  • 电感和焊盘之间的走线距离越短越好
  • 避免在gnd层上放置任何功率或者信号走线
  • 高频环路的面积要尽可能的减小
  • 过孔放置不应该破坏高频电流在gnd层上的路径
  • LDO散热GND焊盘上可以适当增加过孔,提高散热性能
  • 表贴LDO背部阻焊层可以开窗
  • LDO 底部gnd需要铺铜,增加散热面积
  • 一般铺铜的连接为十字花连接
  • 对于电源引脚,可以选择铺铜和电源引脚直接相连,增加导电性能
  • 电源+引脚和输入电源信号,可以使用小面积铺铜直接连接,增加接触面积。
  • 电源需要过孔到另外层去的,过孔要尽可能增加接触面积,过孔部位要增加小面积铺铜,加强电流承载性能

实操

image.png

gnd走底层,电源线走顶层

优化

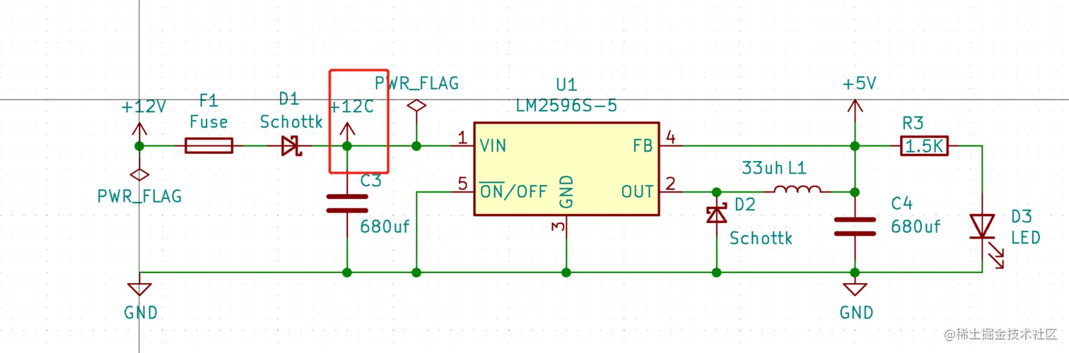
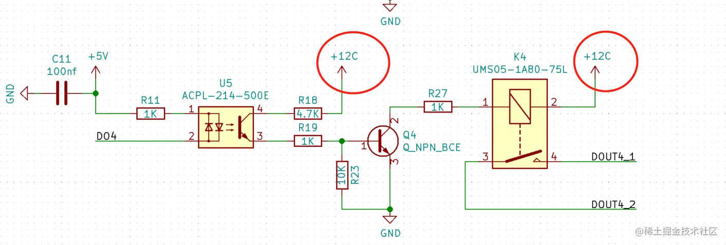
走线过程中,我们发现12V的输入部门在继电器操作位置有信号点需要连接。如图所示:

image.png 如此走线,顶层无路可走,底层要走GND。会看原理图

image.png

我们在12V输入后,增加了保险丝和肖特二极管。继电器控制使用的12V。
为了方便我们走线,也为了对电路保护。我们在过了肖特二极管D1之后,增加一个电源12C,让继电器的控制电源接12C,如下:

image.png

更新PCb

12V电源走线:

image.png

5V电源走线

image.png

GND走线

image.png

其实上面的12V走线和5V走线,一个在顶层,一个在底层。并且连个走线均从左到右贯穿pcb。这样存在一个很致命的问题:导致板子上下端信号被截断了,信号线走线就要依靠过孔在上下层穿梭,绕过电源线。这个问题我们放到后面走线中解决掉。