前端设计模式应用 | 青训营笔记

105 阅读2分钟

这是我参与「第四届青训营」笔记创作活动的的第4天

什么是设计模式

设计模式,即Design Patterns,是指在软件设计中,被反复使用的一种代码设计经验。 使用设计模式的目的是为了可重用代码,提高代码的可扩展性和可维护性。在我的理解下,设计模式是前人对代码写法的归纳总结。我们在编写代码的时候,难免会遇到各种各样的问题,有人已经把这些问题解决了,然后还把各种各样的解决问题方法进行总结提炼,构成了设计模式。我们学习设计模式,相当于就是学习前人解决问题的经验和方法,站在巨人的肩膀上,如果我们可以好好利用这些方法,会大大提升我们的代码质量和开发效率。

设计模式的三种分类

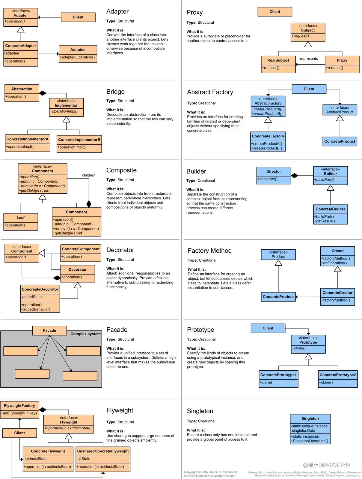
设计模式一共有23种,分为三类。

  1. 创建型:如何创建一个对象
  2. 结构型:如何灵活地将对象组装成较大的结构
  3. 行为型:负责对象间的高效通信和职责划分

f87dfba4697e23819d08cc05399b57c6.jpg

f439996715342c3161e26c20d91eca5f.jpg

浏览器中的设计模式

单例模式

定义

确保某一个类只有一个实例,而且自行实例化并向整个系统提供这个实例。

应用

在浏览器中,只有一个window对象,浏览器的参数方法都存放在这个对象当中。我们可以使用这样的模式实现请求缓存。

优点

由于单例模式在内存中只有一个实例,减少了内存的开支。这样还可以避免对资源的多重占用,优化共享资源访问。

发布订阅模式

定义

一种订阅机制,可在被订阅对象发生变化的时候通知订阅者。

应用

邮件订阅,上线订阅等。

优点

我们可以在一开始就绑定好发布者和订阅者之间的关系,在发布者发生变化的时候,它的订阅者随之响应式也发生变化,更加灵活地处理数据之间的关系。

推荐书本

  • 设计模式之禅
  • head first设计模式