python小记 0x01

410 阅读2分钟

本文已参与「新人创作礼」活动,一起开启掘金创作之路。

字符串函数

strip 去除开头(lstrip)和结尾(rstrip)的空白字符(类似于 trim)

lower/upper 大小写转换

swapcase 交换大小写

capitalize 首字母转大写,其他字母小写

title 每一个单词首部大写

capwords 以某东西作为分隔符,然后将首部转成大写,其他的转为小写,最后合并到一起形成一个新字符串

split 分割字符串 join 连接序列

 ','.join("a b c d".split(' '))

partition 如果保护指定分隔符,返回一个3元素的元组

find,rfind,index,rindex,count,replace

maketrans 创建字符映射转换表 转换成一个字典映射表

translate 转换,将字符串使用映射表转换对应子母

startswith endswith 判断字符串的开始和结束

判断是否全为XXX

isalnum(数字and 字母) ,isalpha(字母) isdigit(数字)isdecimal(判断数字,比起isdigit来罗马数字判为False) isupper(大写) islower(小写) istitle(所有单词首字母大写) isspace(空白字符)

左填充,居中填充,右填充

image_YFA3sEt945.png

常量区

string.ascii_letters

string.ascii_uppercase

string.ascii_lowercase

string.digits

string.hexdigits 16进制

string.octdigits

string.punctuation 特殊字符

string.printable 可打印字符

string.whitespace 空白字符

列表

切片规则: [start:end:step]

切片的东西是浅拷贝, 里面的可变数据类型是拷贝的引用,不可变类型拷贝的是值

解决这一问题应该使用 copy.deepcopy(list) 这个东西

pythontutor.com/live.html#m… 切片可视化

max min sum reversed sorted

reverse和sorted 指定关键字,sorted还可以用lambda

zip 打包 是一个可迭代对象

enumerate 将一个可迭代列表转成一个列表 里面每一项是一个元组

shuffle

image_rcy96OURAy.png

元组

元组没有提供append()、extend()、insert()、remove()、pop()方法,也不支持对元组元素进行del操作,但能用del命令删除整个元组。

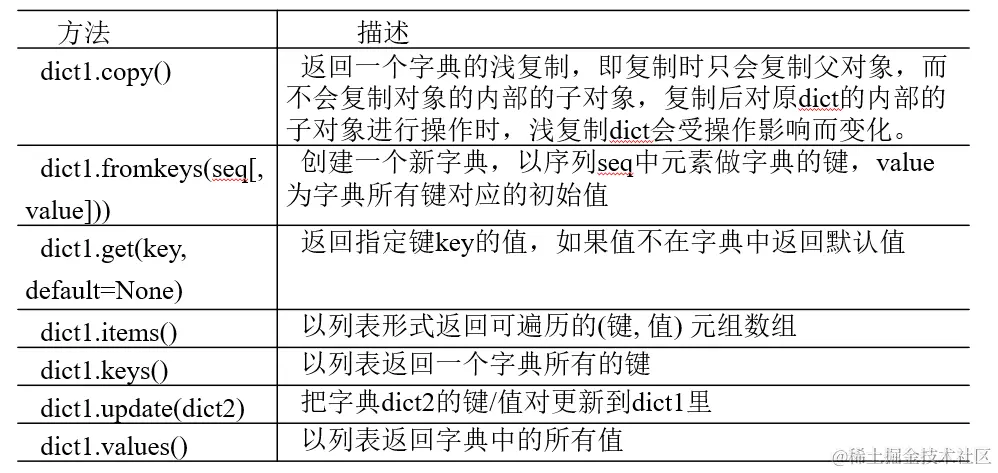
字典

globals() locals() 全局变量字典,局部变量字典

fromkeys values keys items

image_ZIWrz0Yw7q.png

image_VY4s7wiScH.png

collections.OrderedDict 是有序的

collections.defaultdict 默认值为默认值

collections.Counter 是频次统计

格式化

image_604WMOdSvr.png

image_ZL7BFtrJTa.png

python file.py < input.txt 重定向输入

python file.py > output.txt 重定向输出

format 中 + 是显示符号 - 是为负数时显示

cloud.tencent.com/developer/a…

www.cnblogs.com/fat39/p/715…

"{0:1>+10.2f}".format(1,11,111,1111) 深入理解一下

< 左,> 右 ^ 居中 = 双端(仅限于数字符号)

随机数函数

randint() 随机一个整数

sample() 选取不放回

choices() 选取放回