informer机制之cache.indexer机制

1,239 阅读10分钟

Table of Contents

1. 背景

tool/cache.indexer是informer中提供本地缓存,并且带有丰富索引的机制。

index是索引的实现。类似于数据库的索引一样,index可以加快查找速度。

本节就是弄清楚cache中indexer是如何实现的

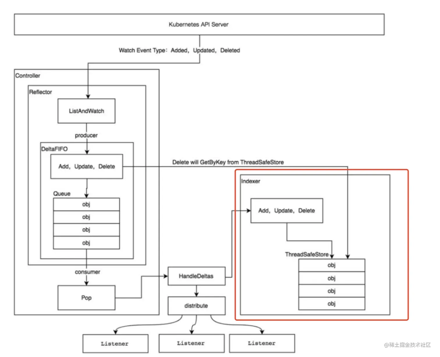
本节研究的内容位置整个informer机制的红色圈起来区域

image.png

如何存储+如何索引

2. Indexer结构说明

Indexer是一个接口,包含两个部分:

(1)Store。从Store定义来看,Store是真正保存数据的结构体。Store本身也是一个接口,具体的存储需要实现这些接口。

(2)Index,IndexKeys,ListIndexFuncValues,ByIndex,GetIndexers,AddIndexers 等和操作索引有关的函数

// IndexFunc knows how to provide an indexed value for an object.
type IndexFunc func(obj interface{}) ([]string, error)
​
// Index maps the indexed value to a set of keys in the store that match on that value
type Index map[string]sets.String
​
// Indexers maps a name to a IndexFunc
type Indexers map[string]IndexFunc
​
// Indices maps a name to an Index
type Indices map[string]Index
​
​
// Indexer接口是为了添加或者查询索引用的。当前可能一下子看注释很迷惑,先看看后面的例子就清楚了
type Indexer interface {
  Store
  // 通过indexName获得索引函数,然后obj(pod)对象作为函数输入,输出所有检索值。然后找出来所有包含检索值的对象(pod)
  // 举例pod1 通过byuser这个函数,检索出来有ernie,bert两个检索值
  // 然后Index("byuser",pod1) 会输出pod1, pod2(包含bert),pod3(包含ernie)
  // Retrieve list of objects that match on the named indexing function
  Index(indexName string, obj interface{}) ([]interface{}, error)
  
  // 通过索引函数的名字(byUser)+具体的值(bert),获得pod的名字(ns/podName)
  // IndexKeys returns the set of keys that match on the named indexing function.
  IndexKeys(indexName, indexKey string) ([]string, error)
  
  // 通过索引函数的名字(byUser), 获得所有的索引值。这里输入byuser, 输出:ernie, bert, elmo, oscar
  // ListIndexFuncValues returns the list of generated values of an Index func
  ListIndexFuncValues(indexName string) []string
  
  // 通过索引函数的名字(byUser)+具体的值(bert),获得pod对象
  // ByIndex lists object that match on the named indexing function with the exact key
  ByIndex(indexName, indexKey string) ([]interface{}, error)
  
  // 返回所有的索引函数
  // GetIndexer return the indexers
  GetIndexers() Indexers
  
  // AddIndexers adds more indexers to this store.  If you call this after you already have data
  // in the store, the results are undefined.
  // 添加 索引函数。每个索引函数都有一个唯一的名字,那就是 indexName 
  AddIndexers(newIndexers Indexers) error
}

Store是一个存储的接口,后面结合具体存储实现再讲。这里先讲一下 Index, Indexers, Indices的关系。

IndexFunc:索引函数。输入对象,输出对象在该索引函数下匹配的字段(索引值)列表。

Index: 索引表。 map结构,key索引值, value是对象名(初始化Indexer的时候需要指定,默认是ns+metadata.name表示一个对象)

Indexers:索引函数表。 map结构,索引函数可以有多个,所以每个索引函数需要起一个名字来表示。map的key是一个索引函数的名称,value是一个个的索引函数。

Indices:Index的复数形式。每个索引函数名对应一个索引函数,每个索引函数对应很多索引值。每个索引值会对应很多实际的对象。

index只能知道索引值对应对象。

Indices可以通过函数索引名,知道每个索引值对应的对象。

3 store结构说明

store可以认为只是一个父类,它只是一个接口,说明了要想实现存储,必须要实现这些函数。

// Store is a generic object storage interface. Reflector knows how to watch a server
// and update a store. A generic store is provided, which allows Reflector to be used
// as a local caching system, and an LRU store, which allows Reflector to work like a
// queue of items yet to be processed.
//
// Store makes no assumptions about stored object identity; it is the responsibility
// of a Store implementation to provide a mechanism to correctly key objects and to
// define the contract for obtaining objects by some arbitrary key type.
type Store interface {
  Add(obj interface{}) error         //往存储增加,更新,删除元素
  Update(obj interface{}) error  
  Delete(obj interface{}) error
  List() []interface{}              
  ListKeys() []string
  Get(obj interface{}) (item interface{}, exists bool, err error)
  GetByKey(key string) (item interface{}, exists bool, err error)
​
  // Replace will delete the contents of the store, using instead the
  // given list. Store takes ownership of the list, you should not reference
  // it after calling this function.
  Replace([]interface{}, string) error
  Resync() error
}

4. cache

4.1 cache结构说明

cache结构体本身只有 cacheStorage + keyFunc两个元素。

// cache responsibilities are limited to:
// 1. Computing keys for objects via keyFunc
//  2. Invoking methods of a ThreadSafeStorage interface
type cache struct {
   // cacheStorage bears the burden of thread safety for the cache
   cacheStorage ThreadSafeStore
   // keyFunc is used to make the key for objects stored in and retrieved from items, and
   // should be deterministic.
   keyFunc KeyFunc
}
​

cacheStorage是真正的存储结构。

keyFunc 就是如何通过一个 String 定位到一个对象(例如pod)

查看k8s.io/client-go/tools/cache/store.go 中的函数定义。

可以发现 cache即实现了 indexer的所有函数,又实现了store的所有函数。但是cache结构的所有方法都是调用了成员变量cacheStorage的方法。如下:

// Add inserts an item into the cache.
func (c *cache) Add(obj interface{}) error {
  key, err := c.keyFunc(obj)
  if err != nil {
    return KeyError{obj, err}
  }
  c.cacheStorage.Add(key, obj)
  return nil
}

所以ThreadSafeStore才是真正实现了 缓存+索引 功能的结构体。

4.2 ThreadSafeStore结构说明

ThreadSafeStore本身就是一个接口,定义了 store + indexer的所有函数。threadSafeMap是真正的实现类。

在thread_safe_store.go文件一看就非常清楚

k8s.io/client-go/tools/cache/thread_safe_store.go

// threadSafeMap implements ThreadSafeStore
type threadSafeMap struct {
  lock  sync.RWMutex
  items map[string]interface{}     //真正的存储,存储所有的元数据// indexers maps a name to an IndexFunc
  indexers Indexers
  // indices maps a name to an Index
  indices Indices
}

4.3 举例说明

threadSafeMap的实现都非常简单。看看代码就明白了。但是结合上面对Indexer的文字描述太过于枯燥,所以这里以一个例子说明cache.indexer是如何实现 存储+索引 的。该例子来源于 k8s.io/client-go/tools/cache/index_test.go 具体如下:

// 1. 先定义一个IndexFunc
// testUsersIndexFunc 就是上面提到的索引函数
// 从函数的实现可以看出来。这个就是想根据 pod Annotations中users的名字做索引
func testUsersIndexFunc(obj interface{}) ([]string, error) {
  pod := obj.(*v1.Pod)
  usersString := pod.Annotations["users"]
​
  return strings.Split(usersString, ","), nil
}
​
// 2. 初始化一个NewIndexer
// NewIndexer必须指定一个func,这个func的作用就是KeyFunc, 能用一个string代表 pod对象。这里就是MetaNamespaceKeyFunc,用ns/name来表示一个pod
// 同时还指定一个Indexers。这个表示,当前Indexers只有一个索引函数testUsersIndexFunc,索引函数名为byUser
index := NewIndexer(MetaNamespaceKeyFunc, Indexers{"byUser": testUsersIndexFunc})
​
查看NewIndexer的定义可以发现,就是生成了cache结构体
// NewIndexer returns an Indexer implemented simply with a map and a lock.
func NewIndexer(keyFunc KeyFunc, indexers Indexers) Indexer {
  return &cache{
    cacheStorage: NewThreadSafeStore(indexers, Indices{}),
    keyFunc:      keyFunc,
  }
}
​
​
// 3.定义三个pod
// pod1 -> ernie,bert
// pod2 -> bert,oscar
// pod3 -> ernie,elmo
  pod1 := &v1.Pod{ObjectMeta: metav1.ObjectMeta{Name: "one", Annotations: map[string]string{"users": "ernie,bert"}}}
  pod2 := &v1.Pod{ObjectMeta: metav1.ObjectMeta{Name: "two", Annotations: map[string]string{"users": "bert,oscar"}}}
  pod3 := &v1.Pod{ObjectMeta: metav1.ObjectMeta{Name: "tre", Annotations: map[string]string{"users": "ernie,elmo"}}}
​
// 4.将三个pod放入pod
  index.Add(pod1)
  index.Add(pod2)
  index.Add(pod3)
  
到这里先暂停一下,看看上面提到的IndexFunc,Index,Indexers,Indices都有哪些内容
IndexFunc:testUsersIndexFunc
threadSafeMap.Indexers: {
   "byUser": testUsersIndexFunc
}
​
threadSafeMap.Indices: {
   "byUser": {
       "ernie": ["one","tre"],
       "bert": ["one","two"],
       "oscar": ["two"],
       "elmo": ["tre"],
   }
}
​
Index:就是上面的Indices的一个个数据,就是byUser。因为只有一个索引函数
"byUser": {
       "ernie": ["one","tre"],
       "bert": ["one","two"],
       "oscar": ["two"],
       "elmo": ["tre"],
   }
   
​
threadSafeMap.items {
    "one" : pod1,
    "two" : pod2,
    "tre" : pod3
}
其中。pod1,pod2,pod3都是一个个pod结构的对象。
所以可以看到 threadSafeMap 通过 items实现了存储,Indices + Indexers实现了索引
​
// 增加一个元素,处理操作items外,还要更新Indices
func (c *threadSafeMap) Add(key string, obj interface{}) {
  c.lock.Lock()
  defer c.lock.Unlock()
  oldObject := c.items[key]
  c.items[key] = obj
  c.updateIndices(oldObject, obj, key)
}
​
​
接下来再看看 threadSafeMap 是如何实现 索引的各个函数的。代码不在贴了,直接写输出。
​
​
  // indexName就是索引函数名,obj(pod)就是pod对象。
  // 该函数的功能是, 通过索引函数名,找到索引函数,在将pod作为索引函数的输入,得到所有的检索值。然后再找出来所有包含检索值的对象列表
  // Index("byuser",pod1) 会输出[pod1, pod2,pod3]
  // 原因:pod1通过byuser这个函数,检索出来有ernie,bert两个检索值
  // pod1,pod2,pod3都包含ernie,bert之一,所有都符合条件
  Index(indexName string, obj interface{}) ([]interface{}, error)
  
  
  // 该函数的功能是:通过索引函数名+索引值,得到所有的对象的名字
  // 举例:IndexKeys("byUser", "bert")的输出是: ["one","two"]
  // IndexKeys returns the set of keys that match on the named indexing function.
  IndexKeys(indexName, indexKey string) ([]string, error)
  
  
  // 该函数的功能是:根据索引函数名,得到所有的索引值
  // 举例:ListIndexFuncValues("byuser")  输出为:ernie, bert, elmo, oscar
  // ListIndexFuncValues returns the list of generated values of an Index func
  ListIndexFuncValues(indexName string) []string
  
  // 该函数的功能是:通过索引函数名+索引值,得到所有的对象
  // 举例:IndexKeys("byUser", "bert")的输出是: [pod1,pod2]
  // IndexKeys得到的是对象的名字(key)
  // ByIndex lists object that match on the named indexing function with the exact key
  ByIndex(indexName, indexKey string) ([]interface{}, error)
  
  
  // 返回所有的索引函数
  // GetIndexer return the indexers
  GetIndexers() Indexers
  
  // AddIndexers adds more indexers to this store.  If you call this after you already have data
  // in the store, the results are undefined.
  // 添加 索引函数。每个索引函数都有一个唯一的名字,那就是 indexName 
  AddIndexers(newIndexers Indexers) error

4.4 Cache总结

(1)cache提供了 存储+索引的功能,最终是通过threadSafeMap实现的

(2)threadSafeMap中items实现了存储。indexers + Indices 实现了索引

(3)add, del, update元素除了更新items这个map,还要更新indexers + Indices

(4)吐槽一下,indexers,Indices,index这些名字感觉没起好,咋一看莫名其妙

5. cache.index在informer中的应用

以podinformer为例介绍cache这一套在informer中的应用。本节只是介绍podinformer是如何生成cache的。具体cache的更新,结合list watcher再做说明。

k8s.io/client-go/informers/core/v1/pod.go

(1)defaultInformer传入的是cache.Indexers{cache.NamespaceIndex: cache.MetaNamespaceIndexFunc}

indexers就是一个map。因为索引函数有很多,所以就需要一个名字来区分不同的索引函数。

比如MetaNamespaceIndexFunc,就是根据对象的namespace来做索引

func (f *podInformer) defaultInformer(client kubernetes.Interface, resyncPeriod time.Duration) cache.SharedIndexInformer {
  return NewFilteredPodInformer(client, f.namespace, resyncPeriod, cache.Indexers{cache.NamespaceIndex: cache.MetaNamespaceIndexFunc}, f.tweakListOptions)
}
​
key是一个string
const (
  NamespaceIndex string = "namespace"
)
​
type IndexFunc func(obj interface{}) ([]string, error)
// MetaNamespaceIndexFunc is a default index function that indexes based on an object's namespace
func MetaNamespaceIndexFunc(obj interface{}) ([]string, error) {
  meta, err := meta.Accessor(obj)
  if err != nil {
    return []string{""}, fmt.Errorf("object has no meta: %v", err)
  }
  return []string{meta.GetNamespace()}, nil
}

(2)cache.Indexers是一个参数,传入到了SharedIndexInformer的实例化

func NewFilteredPodInformer(client kubernetes.Interface, namespace string, resyncPeriod time.Duration, indexers cache.Indexers, tweakListOptions internalinterfaces.TweakListOptionsFunc) cache.SharedIndexInformer {
  return cache.NewSharedIndexInformer(
    &cache.ListWatch{
      ListFunc: func(options metav1.ListOptions) (runtime.Object, error) {
        if tweakListOptions != nil {
          tweakListOptions(&options)
        }
        return client.CoreV1().Pods(namespace).List(options)   //直接调用apiserver的list接口
      },
      WatchFunc: func(options metav1.ListOptions) (watch.Interface, error) {
        if tweakListOptions != nil {
          tweakListOptions(&options)
        }
        return client.CoreV1().Pods(namespace).Watch(options)  // 直接调用apiserver的watch接口
      },
    },
    &corev1.Pod{},   //说明是pod对象
    resyncPeriod,
    indexers,    //指定indexer
  )
}

从这里可以看出来,cache只管做缓存+索引。数据来源都定义好了,不用管。

(3) 实例化时调用了 NewIndexer(DeletionHandlingMetaNamespaceKeyFunc, indexers)

func NewSharedIndexInformer(lw ListerWatcher, objType runtime.Object, defaultEventHandlerResyncPeriod time.Duration, indexers Indexers) SharedIndexInformer {
	realClock := &clock.RealClock{}
	sharedIndexInformer := &sharedIndexInformer{
		processor:                       &sharedProcessor{clock: realClock},
		indexer:                         NewIndexer(DeletionHandlingMetaNamespaceKeyFunc, indexers),
		listerWatcher:                   lw,
		objectType:                      objType,
		resyncCheckPeriod:               defaultEventHandlerResyncPeriod,
		defaultEventHandlerResyncPeriod: defaultEventHandlerResyncPeriod,
		cacheMutationDetector:           NewCacheMutationDetector(fmt.Sprintf("%T", objType)),
		clock: realClock,
	}
	return sharedIndexInformer
}


// NewIndexer returns an Indexer implemented simply with a map and a lock.
func NewIndexer(keyFunc KeyFunc, indexers Indexers) Indexer {
	return &cache{
		cacheStorage: NewThreadSafeStore(indexers, Indices{}),
		keyFunc:      keyFunc,
	}
}

DeletionHandlingMetaNamespaceKeyFunc 最终调用了 MetaNamespaceKeyFunc
所以 ns/podname 就能代表一个 Pod实例
// MetaNamespaceKeyFunc is a convenient default KeyFunc which knows how to make
// keys for API objects which implement meta.Interface.
// The key uses the format <namespace>/<name> unless <namespace> is empty, then
// it's just <name>.
//
// TODO: replace key-as-string with a key-as-struct so that this
// packing/unpacking won't be necessary.
func MetaNamespaceKeyFunc(obj interface{}) (string, error) {
	if key, ok := obj.(ExplicitKey); ok {
		return string(key), nil
	}
	meta, err := meta.Accessor(obj)
	if err != nil {
		return "", fmt.Errorf("object has no meta: %v", err)
	}
	if len(meta.GetNamespace()) > 0 {
		return meta.GetNamespace() + "/" + meta.GetName(), nil
	}
	return meta.GetName(), nil
}

(4)informer.indexer 最终就是一个熟悉的cache结构体

// 
// cache responsibilities are limited to:
//	1. Computing keys for objects via keyFunc
//  2. Invoking methods of a ThreadSafeStorage interface
type cache struct {
	// cacheStorage bears the burden of thread safety for the cache
	cacheStorage ThreadSafeStore
	// keyFunc is used to make the key for objects stored in and retrieved from items, and
	// should be deterministic.
	keyFunc KeyFunc
}

总结:

到这里就可以看出来一个Informer是如何定义本地存储+索引的。至于整个系统如何运转,看后面的Informer分析。