React进阶学习——React组件组件生命周期

74 阅读2分钟

这是我参与「掘金日新计划 · 8 月更文挑战」的第19天,点击查看活动详情

组件生命周期(★★★)

聪明出于勤奋,天才在于积累。——华罗庚
我是小晨,今天学习React组件组件生命周期

概述

意义:组件的生命周期有助于理解组件的运行方式,完成更复杂的组件功能、分析组件错误原因等

组件的生命周期: 组件从被创建挂载到页面中运行,再到组件不在时卸载的过程

生命周期的每个阶段总是伴随着一些方法调用,这些方法就是生命周期的钩子函数

构造函数的作用:为开发人员在不同阶段操作组件提供了实际

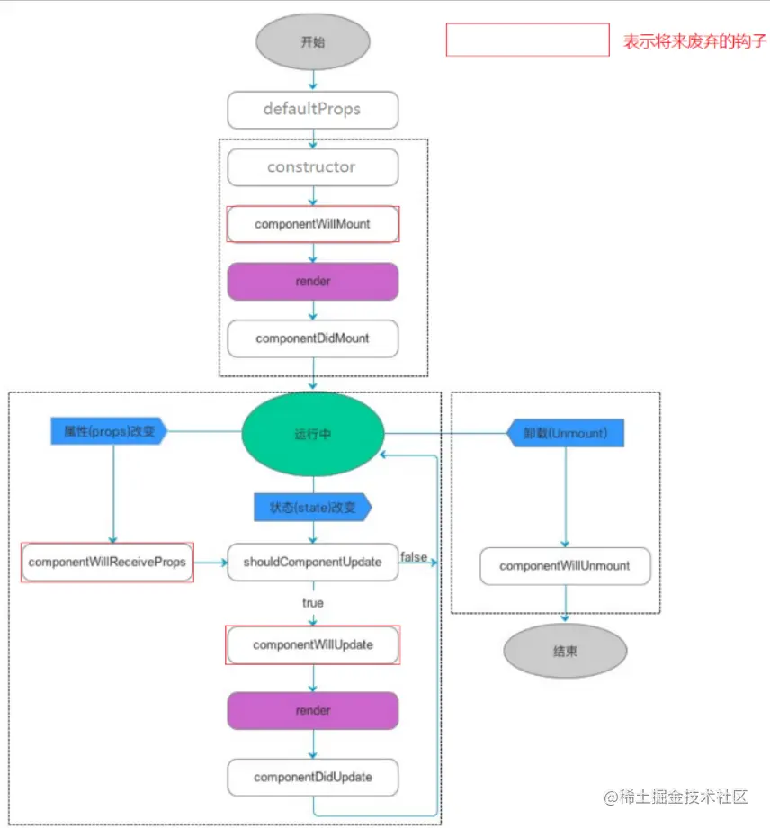
生命周期阶段

生命周期.png

创建时(挂载阶段)

  • 执行时机:组件创建时(页面加载时)
  • 执行顺序

创建时-函数执行顺序.png

创建时-函数的作用.png

更新时

执行时机:setState()、 forceUpdate()、 组件接收到新的props

说明:以上三者任意一种变化,组件就会重新渲染

执行顺序:

更新时.png

更新时-函数作用.png

卸载时

执行时机:组件从页面中消失

作用:用来做清理操作

卸载时.png

不常用的钩子函数

旧版的生命周期钩子函数

旧版生命周期函数.png


theme: Chinese-red highlight: sunburst

新版完整生命会走棋钩子函数

新版生命周期函数.png

getDerivedStateFromProps()
  • getDerivedStateFromProps 会在调用 render 方法之前调用,并且在初始挂载及后续更新时都会被调用。它应返回一个对象来更新 state,如果返回 null 则不更新任何内容
  • 不管原因是什么,都会在每次渲染前触发此方法
shouldComponentUpdate()
  • 根据 shouldComponentUpdate() 的返回值,判断 React 组件的输出是否受当前 state 或 props 更改的影响。默认行为是 state 每次发生变化组件都会重新渲染
  • 当 props 或 state 发生变化时,shouldComponentUpdate() 会在渲染执行之前被调用。返回值默认为 true
getSnapshotBeforeUpdate()
  • getSnapshotBeforeUpdate() 在最近一次渲染输出(提交到 DOM 节点)之前调用。它使得组件能在发生更改之前从 DOM 中捕获一些信息(例如,滚动位置)。此生命周期的任何返回值将作为参数传递给 componentDidUpdate()
  • 此用法并不常见,但它可能出现在 UI 处理中,如需要以特殊方式处理滚动位置的聊天线程等

总结

本片文章我们能够知道组件生命周期对应的钩子函数,和钩子函数调用的时机