GitHub推荐首本开源文档:Java开发规范和系统优化指南

219 阅读3分钟

每个公司都要求程序员写出性能良好、维护性强的代码,各种高端职位的任职要求也会把优化系统作为必选要求之一。当业务系统重构时,以及各种互联网大促前,也都期望系统的性能能变得更好。如何提高系统性能?简单的办法是升级系统硬件,或者购置更多的机器水平扩展系统,从而减少单机负荷以实现性能提高。这些办法简单粗暴,虽然效果立竿见影,但长期来看,投入大,产出小。提高单机系统性能迫在眉睫,那么有没有优化Java系统自身的办法呢?市场上关于这方面的书籍或者焦距简单的开发规范,或者是纯理论的讲解。本书尝试把Java性能优化和实际业务系统结合起来一起讲解,尽管部分知识能从其他书籍或互联网上获取,但本书还是亲自动手给予实践。比如,证明了“采用+拼接字符串的性能在某些使用下更快”早已被人熟知的的“嵌套外小内大性能更好”是一个错误观点;final有助于内联也是过时的观点。

为了验证本书提供的工具的性能,书中会对这些工具做性能评测,或者将官方的性能测试代码运行并验证,分析一定的源码,理解其高性能的原因。对于一些早已熟悉的常识,不会肤浅介绍,而是精心设计了例子进行验证。比如,为了验证JIT对虚方法调用所做的优化和逆优化,设计了一个JMH测试例子。在第3章,验证指令重排序,刚开始在我的Mac上运行10万次都没有发生重排序+XXX_WWW666666获取后来扩大到运行100万次,才会偶尔出现重排序的情况。

内容介绍

本书共分为5部分,总共11个章节就可免费获取!

第一部分

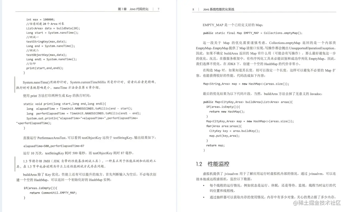
第一部分是第1章到第5章,第Ⅰ章通过一个不超过10行的代码优化示例介绍如何对Java系统进行优化,如何使用JMH验证性能优化;第2章和第3章介绍JDK的核心类String.Number和并发包;第4章通过20多个优化技巧来说明Java性能优化的各种方法;第5章介绍了常用的高性能工具,Caffeine、Jackson、HikariCP,并对其高性能的原因做了一定的源码解析。

第1章JaVa代码优化.

第2章字符串和数字操作

第3章并发编程和异步编程.

第4章代码性能优化

第5章高性能工具

第二部分

第二部分是第6章和第7章,不同于代码规范,这部分强调编写易于阅读的代码,会从代码注释、代码分解、面向对象三方面进行讲解。容易阅读的代码是系统性能优化的前提。

第6章JaV a注释规范

第7章可读性代码.

第三部分

第三部分是第8章,介绍JIT优化。JIT优化对Java系统运行有深刻的影响,本章系统介绍了JIT编译器、代码缓存、内联等知识。

第8章JT优化

第四部分

第四部分是第9章,包含30多个具有“坏味道”的代码片段,读者可以尝试优化代码。

第9章代码审查

第五部分

第五部分是第10章和第11章,第10章介绍Java字节码和ASM,用于运行时增强Java系统;第11章介绍JSR269规范,用于编译时增强Java系统。通过使用这些技术,可以有效提升系统的维护性和性能。

第10章ASM运行时增强.

第11章JSR269编译时增强