无刷电机磁定向FOC控制驱动硬件设计

605 阅读1分钟

1 INA240 增强型 PWM 抑制的双向、超精密电流检测放大器

  • INA240 器件是一款电压输出、电流检测放大器,具有 增强型 PWM 抑制功能,可在独立于电源电压的 –4V 至 80V 宽共模电压范围内检测分流器电阻上的压降
  • 负共模电压允许器件的工作电压低于接地电压,从而适应典型螺线管应用的反激周期。增强型 PWM 抑制功能 可为使用脉宽调制 (PWM) 信号的系统(例如,电机驱 动和螺线管控制系统)中的较大共模瞬变 (ΔV/Δt) 提 供高水平的抑制。凭借该功能,可精确测量电流,而不 会使输出电压产生较大的瞬变及相应的恢复纹波。
  • 该器件由2.7V 至 5.5V 的单电源供电运行,消耗的最大电源电流为2.4mA。共有四种固定增益可供选择: 20V/V、50V/V、100V/V 以及 200V/V。零漂移架构的 低偏移使得该器件能够在分流器上的最大压降低至 10mV(满量程)的情况下进行电流感应。所有版本均 具有扩展额定工作温度范围(-40°C 至 +125°C),并 且采用 8 引脚 TSSOP 和 8 引脚 SOIC 封装。 image.png
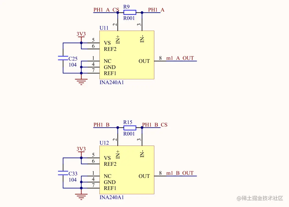
  • 采样电阻0.001 Ω
  • 运放为INA240A1,放大倍数20
  • C1_OUT=1.65 + 0.001 * I * 20,电流范围(-82.5A,82.5A) image.png image.png

2 电机驱动设计

2.1 自举

image.png image.png

2.2 电机驱动设计

image.png image.png