DAY16 Web多媒体入门 | 青训营笔记

117 阅读5分钟

这是我参与「第四届青训营 」笔记创作活动的第16天

Web多媒体历史

image.png

基础知识

编码格式

图像基本概念

  • 图像分辨率:用于确定组成一副图像的像素数据,就是指在水平和垂直方向上图像所具有的像素个数。如1920*1080(水平方向1920个像素、垂直方向1080个像素)
  • 图像深度︰图像深度是指存储每个像素所需要的比特数。图像深度决定了图像的每个像素可能的颜色数,或可能的灰度级数。例如, 彩色图像每个像素用R,G,B三个分量表示,每个分量用8位,像素深度为24位可以表示的颜色数目为2的24次方,既16777216个﹔一副单色图像存储每个像素需要8bit,则图像的像素深度为8位,最大灰度数目为2的8次方,既256个。(图片的分辨率越大不一定所占据的存储空间越大,还要根据其图片深度占用位数。

视频的基本概念

  • 分辨率:每一帧图像的分辨率(所有帧分辨率相同)
  • 帧率:视频单位时间内包含的视频帧的数量
  • 码率:指视频单位时间内传输的数据量,一般用kbps标签,即千位每秒

视频帧的分类

  • I帧:I帧对视频压缩编码无需依赖其他的帧,只要有I帧自己的数据就能完全解码。
  • P帧(前项预测编码帧):其解码要依赖前一帧,前一帧没解码自身也无法解码。
  • B帧:其解码不仅要依赖前一帧,还要根据其后面的帧内容。 image.png

为什么要编码

  • 假设存在一个图片,分辨率是1920*1080,则其未压缩的占用空间为:1920108024/8=6220800Byte,大约5.9M;若帧率为30FPS,时长 90分钟,则占用空间为大小 933G,这样的存储空间是不能接受的。因此编码的意义是为了压缩视频视频大小,为了更好的进行视频传输和节约存储空间。
  • 视频是有很多冗余的,包括空间冗余、时间冗余、编码冗余、视觉冗余等。

编码数据处理流程

image.png

封装格式

封装格式:存储音视频、图片或者字幕信息的一种容器 image.png image.png

多媒体元素和扩展API

<video>元素

image.png

<audio>元素

image.png

<video><audio>元素方法

  • play():开始播放音频/视频
  • pause():暂停当前播放的音频/视频
  • load():重新加载音频/视频元素
  • canPlayType():检测浏览器是否能播放指定的音频/视频类型
  • addTextTrack():向音频/视频添加新的文本轨道
  • play方法是异步的,立刻暂停,即立刻调用pause方法会报错

元素属性

  • autoplay:设置或返回是否在加载完成后随即播放音频/视频
  • control:设置或返回音频/视频是否显示控件(比如播放/暂停等)
  • currentTime:设置或返回视频/视频中的当前播放位置(以秒计)
  • duration:返回当前视频/音频的长度(以秒计)
  • src:设置或返回视频/音频元素的当前来源
  • volume:设置或返回视频/音频的音量TimeRanges对象
  • playbackRate:设置或返回视频/音频的播放速度
  • error:返回表示音频/视频错误状态的MediaError对象
  • readyState:返回音频/视频当前的就绪状态

元素事件

  • loadedmetadata:当浏览器已加载视频/音频数据时触发
  • canplay:当浏览器可以开始播放视频/音频时触发
  • play:当视频/音频已开始或不再暂停时触发
  • playing:当视频/音频在因缓冲而暂停或停止后已就绪时触发
  • pause:当视频/音频已暂停时触发
  • timeupdate:当目前的播放位置已更改时触发
  • seeking:当用户开始移动/跳跃到视频/音频中的新位置时触发
  • seeked:当用户已移动/跳跃到视频/音频中的新位置时触发
  • waiting:当视频由于需要缓冲下一帧而停止时触发
  • ended:当目前的播放列表已结束时触发

video和audio标签的缺陷

  • 不支持直接播放hls、flv等格式视频
  • 视频资源的请求和加载无法通过代码控制
    • 分段加载(节约流量)
    • 清晰度无缝切换(增强用户体验)
    • 精确预加载(增强用户体验)

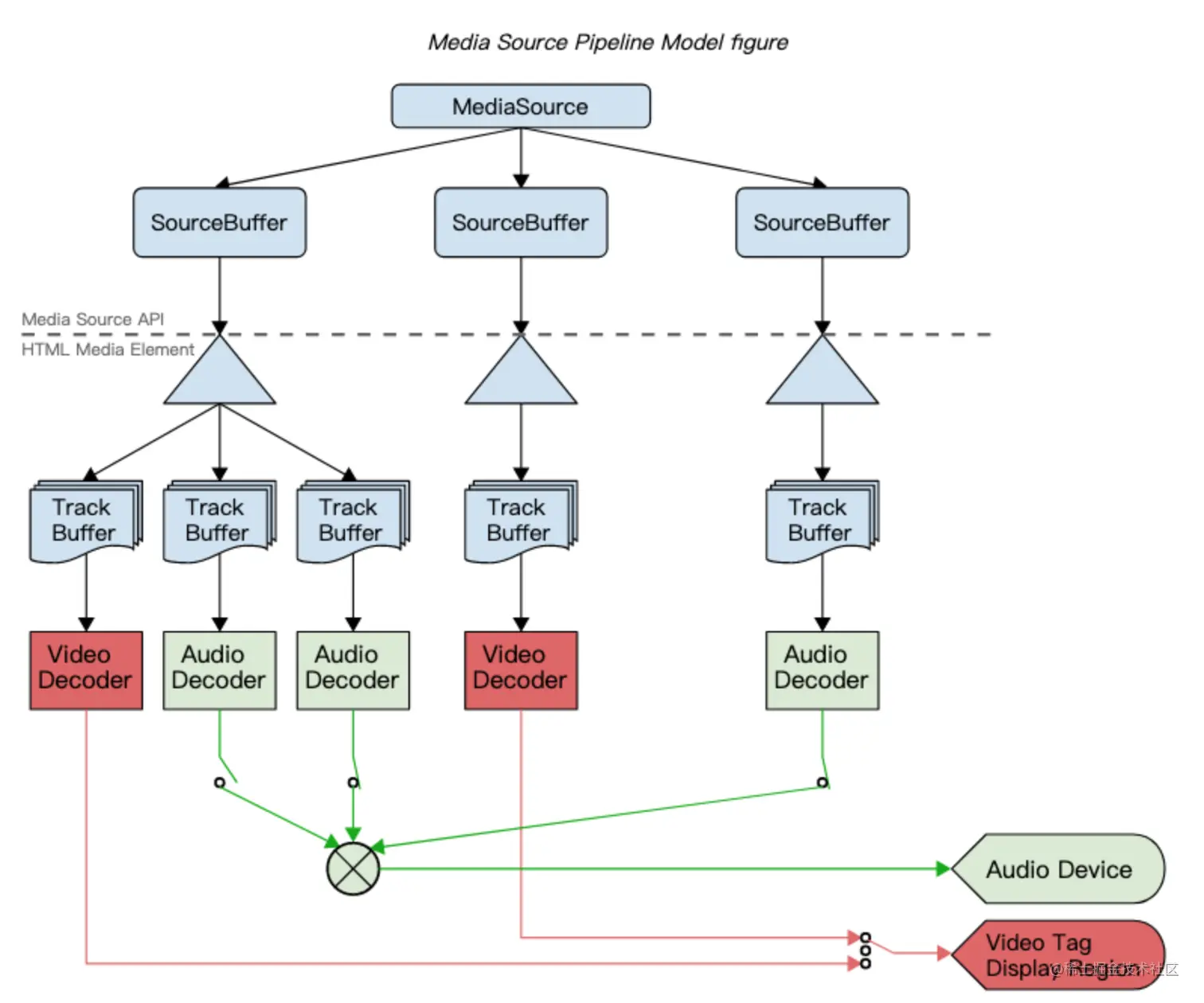
媒体源扩展API(Media Source Extensions)

  • 无插件在Web端播放流媒体
  • 支持播放hlsflvmp4等格式视频
  • 可实现视频分段加载、清晰度无缝切换、自适应码率、精确预加载等 image.png

MSE播放流程

image.png

播放器的播放流程

image.png

mp4和fmp4

fmp4文件结构相比普通的MP4文件多了多个moof和moot文件,因此对流式播放支持得更加友好 image.png

流媒体协议

image.png

  • HLS全称是HTTP Live Streaming,是一个由Apple公司提出的基于HTTP的媒体流传输协议,用于实时音视频流的传输。目前HLS协议被广泛的应用于视频点播和直播领域。在IOS段,只要把M3U8的地址直接赋给video标签的src,就可以直接播放。

应用场景

Web多媒体:视频编辑、点播、直播、图片、云游戏、实时通信 image.png

总结与展望

总结

  • flash > H5 video> MSE
  • 编码格式、封装格式、多媒体元素、流媒体协议
  • 应用场景

新技术标准:

  • Webassembly
  • WebCodecs
  • WebGPU
  • WebVR、WebXR