Java后端学习路线

1,625 阅读2分钟

主要分为三阶段 | 耗废1024根秀发,Java学习路线图来了,整合了自己所学的所有技术整理出来的2022最新版Java学习路线图,适合于初、中级别的Java程序员。可以按照这个序号来学习的,或者把知识过一遍,建议收藏。 yuque_diagram.jpg

阶段一:Java基础——练气筑基

此阶段乃根本所在,练气化精,洗毛伐髓,编程筑基。掌握好Java语言最基本最核心的一套库,后面的路才能走得更远,不要怕学得慢,这会让你的基础更牢固。

yuque_diagram1.jpg

阶段二:JavaWeb——结丹元婴

将知识不断巩固加深,犹如修士将自身真气千锤百炼结成金丹化为元婴进而才能进阶化神。

yuque_diagram2.jpg

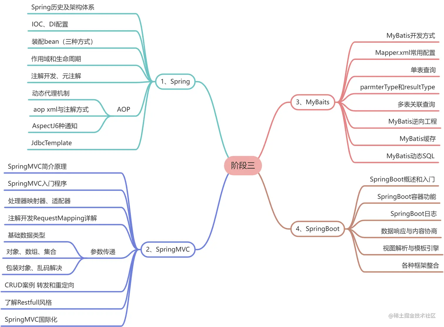
阶段三:Spring全家桶——化神炼虚

推荐尚硅谷 雷丰阳老师的SpringBoot,老师源码信手拈来,灰常细节,教程也讲解的超级好!

yuque_diagram4.jpg

阶段四:项目实战

JavaSE——贪吃蛇

项目地址gitee.com/tonata/java…

快速开发贪吃蛇游戏,基于Java语言,参考资料来源:【狂神说Java】一小时开发贪吃蛇游戏

JavaWeb——宿舍管理系统

项目地址:<www.bilibili.com/video/BV1ri…?

宿舍管理系统,上面路线图内容几乎都能用到。参考资料来源:【楠哥教你学Java】宿舍管理系统(Servlet+JSP+JDBC) 附源码论文答辩PPT JavaWeb课程设计

SSM——KakiExam(参天大树考试系统)3.0

项目地址gitee.com/kakiNakajim…

基于ssm垂直架构的考试系统,分为前台与后台,移动端(新增) 三大模块,前台具有,用户注册,登录,答题,计分功能,后台具有题目管理,卷纸录入功能,移动端基于H5开发,可移植至微信小程序,或封装为akp文件。 参考资料来源:【KakiNakajima】Java项目实战:参天大树考试系统-环境搭建

结尾

前面的知识分得比较细,后面的内容因为你还得理解到源码层中去,所以并没有写得那么细。

其他文章:Java初学者应注意的几个点 - 掘金 (juejin.cn)

写作不易,欢迎大家支持,关注我即可一起学Java!

本文会不断迭代,每隔一两个月更新一次,有什么意见也非常欢迎指点。