如今这么卷还在躺平

154 阅读21分钟

image.png 首先,今天的话题是关于成长的,那么对于个人来说,到底什么是成长呢?

最简单的描述就是,之前我不能做一件事,现在我能做了;之前我做不好的事情,现在能做更好了,这个就是成长。

在工作场景下,把事情做好是对应我们常说的执行力,所以成长,其实是说执行力方面的成长,如何将事情执行的更好嘛。

执行力三要素是能力、信息、意愿:

  1. 能力就是专业能力,比如代码能力、财务能力、法务能力,是我们安身立命之基;
  2. 信息能力很简单,其实就是信息整理的能力,更甚者八卦能力;
  3. 意愿,是我们今天要聊的重点,所谓意愿其实就是我们知不知道这个事情,进而愿不愿意做这个事情,最后这个事情值不值得做;

我们不愿意做一件事,有几个原因,第一是我们完全不理解,不理解自然没有做的必要;

第二个原因是我们理解但是我们不愿意,比如加班就能升职,运动就能减肥,但很多人是不愿意的;

第三个原因是我们理解也愿意但觉得事情不值得做,比如我也愿意加班,我也希望升职,但如果加班只能带来短期效益,那么我就认为不值得。

所以,成长路上最大的绊脚石其实是意愿问题,意愿问题的底层其实我们的认知体系,什么是认知体系,认知体系就是你是如何看这个世界的,或者这个世界在你心中的投影。认知系统有两个特点:

  1. 可以向下兼容;
  2. 具有防御体系;

举个例子,如果问题是图书馆在哪:

  1. 县城认知的人会说是北边,市区认知的人会说东边也有一个;
  2. 市区认知的人知道县城认知的人是对的,这就是向下兼容;
  3. 县区认知的人认为市区认知的人在扯犊子,这就是防御体系;

我知道你在想什么,你不知道我在想什么,我想告诉你哪里错了,你觉得我是傻子,并且拒绝交流,非要认为是我错了,这个就是成长路上最大的绊脚石,也就是我们所谓的认知屏障,俗话说来就是固执、安全区、舒适区。

所以,成长的本质是提升认知

三种成长

image.png

所以,成长的本质其实就是提升我们的认知。提升认知的第一步是打破认知屏障,也就是说不要太固执了,听听人家在说什么。

这里继续衍生,那么到底有几种类型的成长呢?我认为有三种类型的成长:

  • 第一种是更大的认知

或者也可以说更深的认知,比如我今年管50人,明年管500人,我对管理的认知肯定是比之前更大了更深了;

  • 第二种是更多的认知

比如我是一个老师,今年我教数学,明年我教语文,因为语文数学相关性不大,所以我其实现在是有用了两个认知;

  • 第三种是融合的认知

比如有个同学去年是个肌肉男,今年去了泰国几个月,回来后他的认知发生了根本性的改变,我们的认知也改了,这种1+1的效果,就是我们所谓融合的认知,交叉学科创新,很高级的哦。

我们的成长都是围绕这三个方向展开,端看各位结合自己情况看看哪种更适合自己。

成长速度

image.png 好,我们先是介绍了成长的本质是认知升级,其次讨论了几种成长的方向,下一个问题也来了,为什么有的同学成长快,有的同学成长慢,其中的秘诀是什么呢?

为了探讨这个问题,我们这里提出了一个成长模型,从两个维度进行探讨:

  1. 第一个是成长驱动力,我们为什么要成长;
  2. 第二个是成长加速力,是什么影响了我的成长速度;

驱动力由上进和热爱组成,首先是上进:

  • 上进的底层逻辑是家里穷想要获得更好的生活,迫切的想变得更好,所以你感觉自己不够上进可能是不够穷,其次是不想过得更好;
  • 热爱的底层逻辑就是喜欢这个事情本身,不疯魔不成活,这个跟天赋有关,强求不来;

所以,人们进步驱动力只有两个热爱与上进:热爱是因为喜欢这个事情本身,给不给钱都要做,为爱发电;上进是因为有所求,本质是穷,想赚钱或者想变强以便赚钱。

抛开天赋只谈上进,通常而言赚钱变强赚更多的钱是我们做某事的根本驱动力,所以我建议大家响应国家号召,买房或者生小孩,这都能让你更穷,你更穷的所以更强了,很完美。

回答了我们为什么要进步,现在来探讨如何成长得更快。成长力由自省和聪明组成,首先聊自省:

自省是你能不能、有没有习惯意识到自己可能是错的,然后才是采用复盘总结的方式,自己找到如何变好的路径;

聪明就不同了,聪明属于天赋,讲究举一反三,,看个书都能总结一套世界运行的规律,这种人天生具有预测未来的能力,少量经历便可达成大量成就。

总结一下:

  1. 驱动我们成长的原因是:上进与热爱,可以决定下限;
  2. 决定我们成长速度因素是:聪明与自省,可以决定上限;

至于每个特质同学有什么特点,驱动力和成长力组合会有什么火花,图中也有标明,大家自己去看看,因为聪明和热爱与人的性格有莫大的关系,很难改变,所以我们重点聊上进+自省这对小伙伴:

上进且自省的人,自我要求较高,目标感强,成长速度飞快;但也会因为目标感过强,可能被人讨厌,其次自省太过容易不自信,有好处就有坏处,这个没有办法。

案例·上进不自省

image.png

理论说了很多了,我们来看看实际工作中会有什么案例,这里举个例子:

case:反正我背锅就行

有一次活动,大概场景是小孙合并了一块代码到主干,因为一些原因不能马上上线,然后出事故了。

寻找原因发现是另一个同学也需要发布,看见小孙有更新,没问明缘由,直接发布上线了......

问题很常见也很小,但接下来跟小孙之间开始长达5小时的争论。

原因就是我嘀咕了一句:虽然上主干就可以发,但明明发现不是自己的内容,为什么不问一嘴呢?

小孙直接怼了回来:合并主干就是要发布的,上线有什么问题,我觉得没什么问题!

我:这次线上事故很小,那引起了大的事故到底该算谁的呢?

小孙:有事故我背就行了,怕什么?

我:你TM说话真气人,如果这次是其他同学合并到主干,你给他发布到线上引起了重大事故,那个同学说我一般喜欢合并后再仔细检查一下,刚发现一个问题准备回滚,就被人发上线了,小孙发现不是自己的东西为什么还要上线,不能问一嘴吗?有人这么问,你怎么办?

小孙:他要这么想我有什么办法......

我:你TM能不能听懂重点......

从21.00聊到凌晨2点,逼着小孙做了复盘2000字作文,甚至做了个SWOT分析,总结自己人生30年。才肯善罢甘休......

最终的结果显然不太好,因为没过多久又发生了一个Case!

case:他为什么不能这样

有一次小孙做技术Owner推动一个项目,下面一个十分聪明的同学有两个项目要参与,在时间冲突情况下,放弃了小孙这边,并且完全对小孙这边不闻不问,这个确实有渎职现象,但小孙的处理办法就很值得玩味了。

小孙自己做了补位将事情平了,事后对该“渎职”同学十分不满,在我跟前不停嘀咕,并没有更多的动作,这引起了我极大的不满:

1)你觉得这个同学有问题,你就周会上抛出来,看如何处理;

2)你要是对他私人有什么意见,我觉得他有一些问题,但你问题更大;

3)你到底知不知道点在哪???

小孙:那种人,合作一次就不合作就行了呗,我不想提这个事情了,算我理解有问题吧!

小孙是个非常上进的人,初期成长速度很快,但这两年明显开始吃力,这是为什么呢?首先,小孙很早就形成了一套正循环框架:

遇到问题->我担当,我努力->然后依靠个人努力,问题解决了->最后他成长了

初期他在一个小公司,业务简单,环境单纯,这套框架非常好用,他也确实成长得很快,并且身边还出现了很多反面案例:

遇到问题,不担当,不努力,于是问题没解决,人也废了

这些事情正反加重了他关于努力的认知体系,但后面换到更大的环境,面对更复杂的场景,靠一己之力难以应付的问题,他那套体系不好使了,这个时候他是怎么做的呢?

自己努力不能解决就抱怨其他不配合的人是傻逼,因为他们是没有担当的人,所以导致他失败了,因为他失败了,所以他没有成长,长此以往,小孙自然原地踏步。

小孙确实足够上进,但小孙不够自省,他十分固执,他打不破认知屏障,所以他成长放缓了。

比较可气的是什么呢,我拿着鞭子在旁边无论怎么抽,这犊子都说不清楚,听不明白,理解不了,不认可,不改变,这就很伤了......

案例·上进方向错了

image.png 小孙上进不自省,所以他到一定阶段成长较慢,那上进且自省的小钗就一定成长快吗,个人现身说法,如果上进方向错了,那还真不一定:

case1:老板不请我吃饭

刚到公司的时候,有一次老板请吃饭,开始看到我在名单里面,后面不知什么原因又从名单里面出去了!

我那个自尊心被打击的很惨啊,当时还是很失落的,甚至有点怀疑为什么要离职,之前公司不是也挺好的吗?

男人,真是经不起挑衅的生物,特别是对他尊严的挑衅!

Case2:不被认可,很失落!

后面一段时间有个同学工作状态十分低落,聊了两句原来是因为得不到Leader的认可,摆烂了很长一段时间。

都是上进,但做事的心态不同,个人的成长速度以及事情的成功概率会有明显的不同,比如:我做一件事是因为关注事情本身还是关注某个人的关注

我们是因为目标去做一件事,所以会关注事情本身,所以唯一能影响我们的是这件事情的成败;

而我们因为想要得到某个人的关注度,而不是事情本身,那么如果那个人不关注那件事了,而我们也自然不会有动力继续做下去,而这反而是不利于成长的。

并且关注人,很容易患得患失,自我质疑,甚至会引发抑郁,大家要戒之慎之。

我们的成长不应该因人而转移。我们的动作,我们的心态应该因为我们的目标而变化,我们的目标决定我们的行为,我们的行为会影响我们成长的增速。

个人成长能带动公司成长固然好,但公司不成长,甚至在一些逆境的时候,都不能影响你个人的成长。

如图所示,视野没有在公司以上,很容易出现一些得过且过或者说“也行、也可以”的同学,最终体现出来就是没野心,没有野心自然就不会有大目标,最后就躺平了。

认知模型

image.png 事实上,NPL层次模型可以更好的说明这个情况,他将我们分为了留个层次,我看了下自己貌似介于3-4之间。

这个看上去复杂,其实他是一个决策模型,是当我们要选择或者要放弃一件事的时候,是如何说服自己的,比如:

我现在穷困潦倒,不同层次的人会有不同的解释:

  1. 我可能会认为自己不是富二代;
  2. 我可能会认为自己不够努力;
  3. 我可能会认为自己努力但是学历不行;
  4. 我可能会认为是我能力不足,应该更系统性的学习,掌握各种方法论;
  5. 我可能会认为自己需要先有个长期坚守的抉择模型;
  6. 我可能对于当前的穷困潦倒无所谓,因为我知道我要成为什么样的人,而且我正在向他靠近;
  7. 我可能对于当前的穷困潦倒毫不在意,因为这就是我认知中的世界,我就应该是这样的人;

如果倒转回来就很好理解了:

  1. 当前世界并不好,我觉得他应该是这个样子的,我心里有完整的蓝图;
  2. 为了实现这个蓝图,我在认知的世界里要成为什么样的角色才能维持他呢;
  3. 为了成为这个角色,我应该有什么样的信念和行事准则呢;
  4. 为了维持我的信念和行事准则,我应该拥有什么能力呢;
  5. 为了拥有这个能力,我当前应该执行什么动作呢?
  6. 为了执行这个动作,我应该处于什么样的环境呢;
  7. 如果环境不满足,我应该如何改变呢?

还不好理解吗,那再举个例子:

  1. 我虽然只是个县城教育部部长,当我认为天下应该采取法制,以法治国才是长治久安之计;
  2. 所以我应该是一个对自身要求极高的人,对上我应该让皇上推行法制,对下我应该惩罚贪官污吏,并且我应该把自己做成典范;
  3. 为了维持对自我的要求,我要与所有的权贵为敌,所以我首先必须不要命,其次要刚正不阿,不惧权贵;
  4. 但我不能真死,我要有自保的能力,还要具有防止仙人跳的能力,我本身双商极高,并且思维敏捷,辩论能力极佳,因为经常跟人撕逼,所以辩论能力对我非常重要;
  5. 为了有更好的说服能力,很多事情我都需要亲力亲为,了解足够细节,这样才能立于不败,有些时候为了拿到更多细节情报,我不得不动用《大明律》和警告他们我要给皇上告状;
  6. 但最终因为我的理想和我的行事准则,我穷困潦倒。

对了说了这么久,大家还不知道我是谁,我是《大明王朝1566》里面的海瑞,很高兴看到大家。

好了,回归成长主题,当大家以后要做一个决策的时候,想想这个层次模型,越往上靠,可能越容易成功哦!

实操·HowTo上进

image.png 前面介绍了理论基础,也讨论了几个案例,具体到实操层面,有什么建议呢,这个还是有的,但是千人千面,实操层面的动作未必对所有人有用,这里与各位探讨一下,首先是上进心。

很多时候我们会把上进心等同于自律,在理想的场景是我有一个目标,并且我为这个目标付诸了行动,最后目标达成了;

但事实上情况下,那个行动需要不断的重复,并且执行那个行动是要消耗意志力的,最后因为这样那样的借口,我们停止了那个行动,并且最后放弃了我们的目标。

image.png

这很正常,多数时候目标都不能达成,所以怎么办呢,有两个办法:

  1. 第一是对目标本身极度渴望,愿意放弃所有,这个就是所谓的真爱了吧,真爱一定比热爱更厉害;
  2. 其次是在具体行动上下功夫,给他加杠杆;

举个例子,我的公众号基本做到了日更,很多同学觉得不可思议,觉得我好自律,其实我王者荣耀都45星了,对于打王者荣耀我更自律......

那么为什么公众号可以不断更呢?因为我给内容输出这个事情加了杠杆!

首先我本身是部门负责人,需要大量的思考,如果我一周没有两个思考结果,那说明一周都在摸鱼,所以必须有思考输出物;

其次我是公司文化建设负责人,文化建设本来就需要大量的内容输出,那是本质工作啊;

最后到了公众号,我只需要将工作中的内容脱敏一下,自然而然就产出了;

一鱼多吃,找到一件事更多的价值,赋予一件事更多的意义,这件事自然就容易坚持了,如果你跑步不只能拥有好身材,还能结识新朋友,还能赚钱,那跑步这件事就很难中断了。

为我们的核心动作加杠杆,能让自律这个事情更容易发生,不要跟人性做斗争嘛。

实操·HowTo自省

image.png

讨论完上进,我们来说自省。自省的重点是,打破认知屏障,看到真实的自己,我平时是找三个角色:

  1. 朋友,这种角色需要完整的分享信息量和观点,与对方碰撞讨论;
  2. 镜子,这种角色与你实力相当,做事却风格完全不一样,更多的观察对比,看看他的做法是不是更优,这样更容易打破自己的认知;
  3. 导师,这种角色每个周期,准备好问题和自己的答案去与他交流,多听少说,虚心受教,但考虑背景,明辨所需;

这里要注意的是,无论朋友还是导师,或者以后我们作为其他人的朋友乃至导师,都不能直接帮他们做决策,而应该:

  1. 提供足够的信息输入,记得提供输入即可,千万不要为信息图上主观色彩;
  2. 协助建立决策模型,根据什么条件选什么方案;
  3. 因为每个人情况不一,直接给建议会出现“何不食肉糜”的问题。

三个角色能帮我们还原更完整的事实,因为很多信息是会被篡改的,如果偏听偏信,很难找到真正的答案。

如果在成长的道路上,我们带着极大的防御机制,那肯定看不到全貌,也很难真正的成长。

image.png 具体到进一步实操方面,建议大家每天把可以记录的事情百字以内记录下来;每周进行一次整理;每个月可以找好朋友进行一次深入的讨论,然后将观点存档;最后到一定阶段去找你的导师进行讨论,而后总结录入系统。

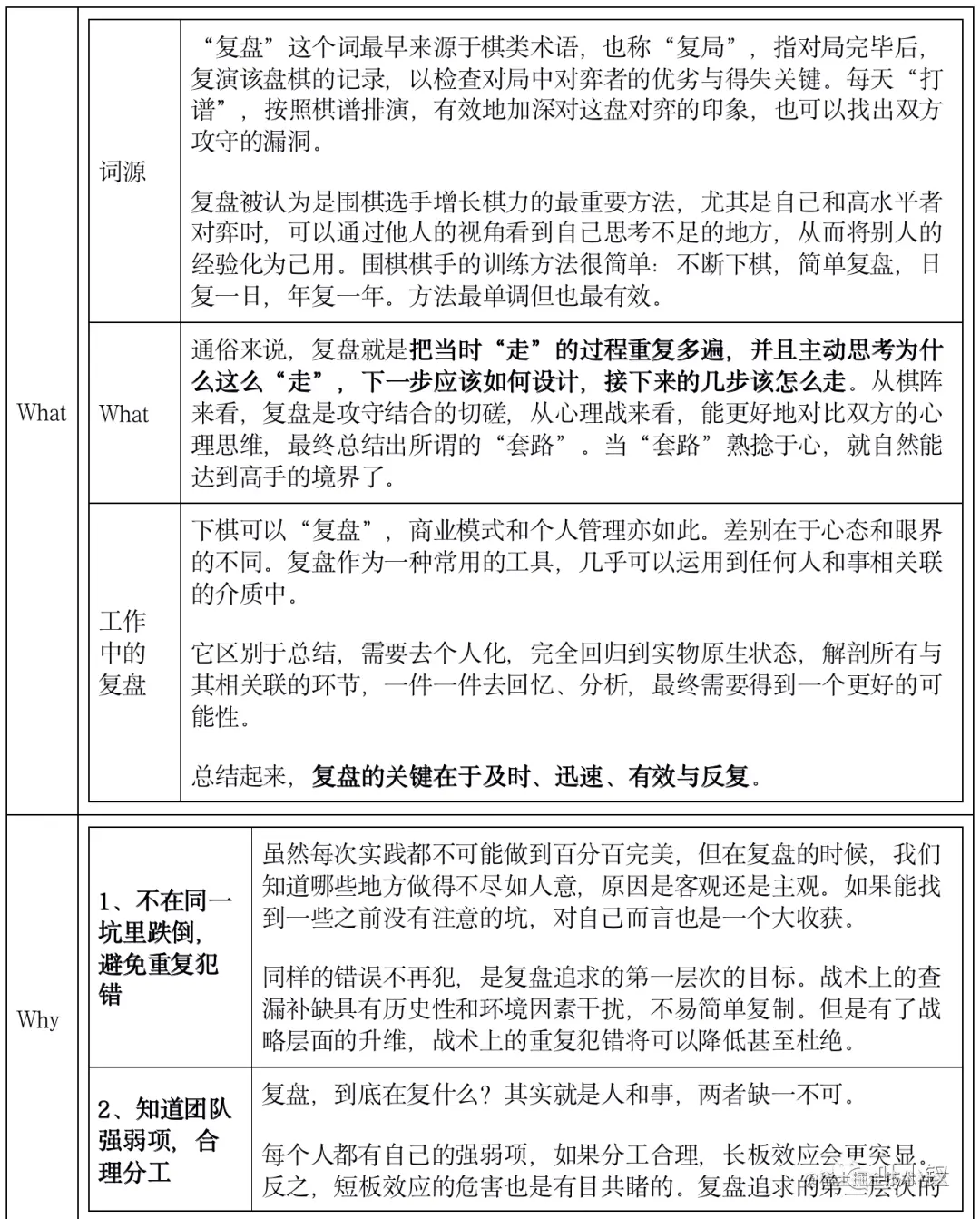
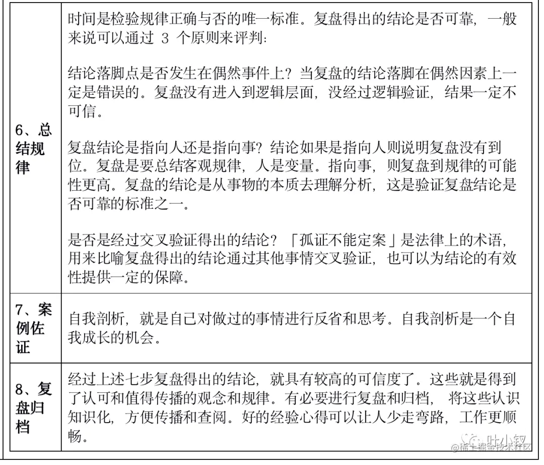
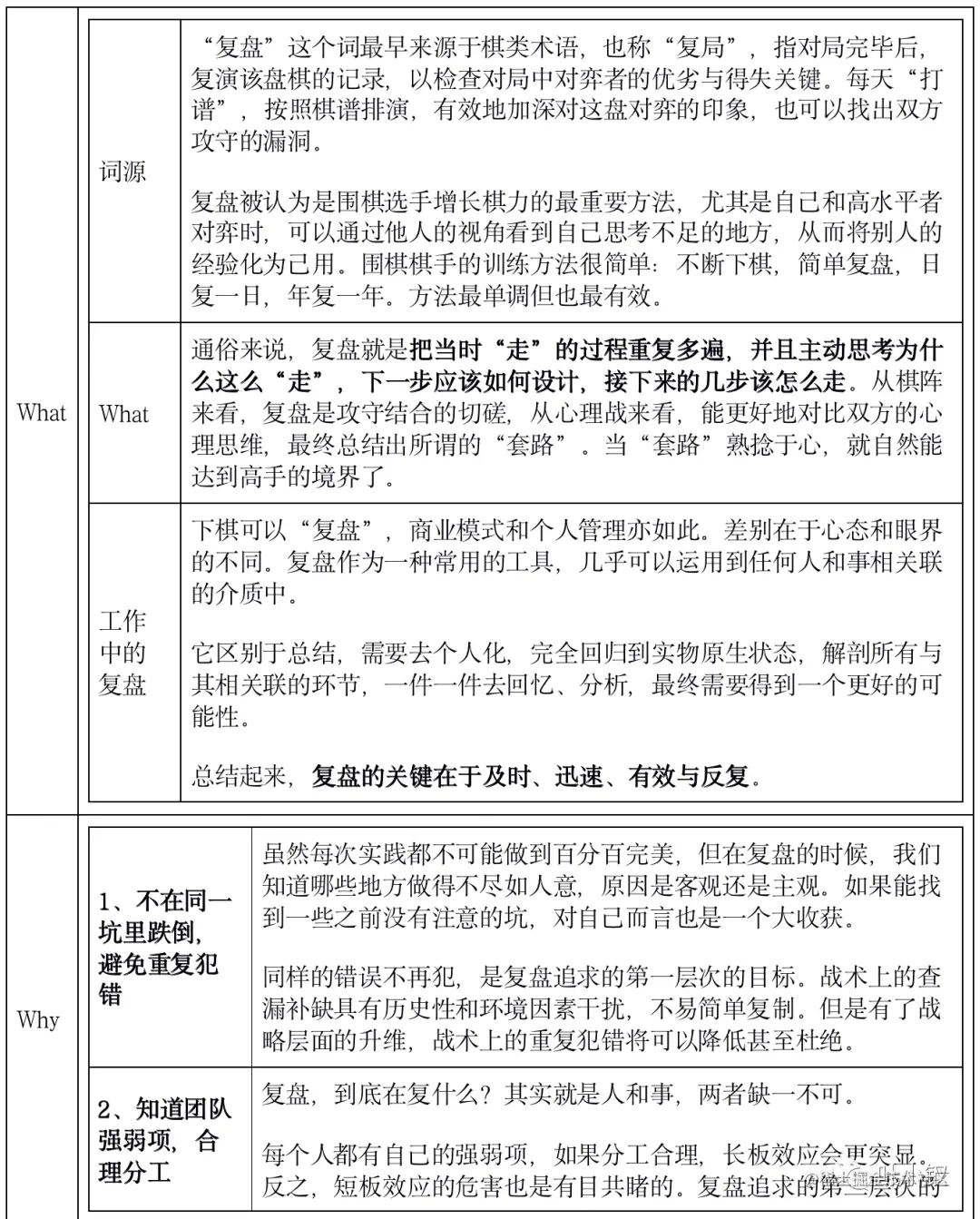
更细节的实操,可以参考这个复盘方法论:

image.png

image.png

image.png

新的问题·经历不可复制

image.png 前面介绍了关于个人成长的话题,总结一下:个人成长的关键就是保持开放的心态,不要做杠精。但是杠精小孙又问了一个问题:

小孙:你看X总能力技术好强啊,我现在加班加点的努力,能赶上他吗?

我看了他炙热而又傻乎乎的眼神,思索了一下,答道:红利期已经过了,如果你的基础环境没有变化,永远不可能达到他现有的水平。

小孙微微一笑,显然觉得我在放屁!

假设一下,小孙足够努力,又足够自省,那他就一定能超越X总吗,那显然也是不可能的,因为经历是不可复制的。

一个问题处理结束,高端的人会留下一个东西叫方法论,方法论也是认知体系的精华,以小孙为例,遇到难题,思考解法,个人努力,问题解决,一个简单的方法论就形成了。

但简单方法论解决简单问题,面对超级难题的时候,往往就不是一个小孙能解决的了,小孙先要提出解法,其次要想办法获取大量资源,组成团队,再一起验证这个解法。

只要验证成功,小孙便已经小有所成了,如果他进一步形成方法论,并且在其他场景验证成功,那就超神了!

成长需要资源

image.png

X总的成功其实是团队的成功,这个成功是建立在B站直播一天一宕机到一月一宕机到一年一宕机的厚重历史,这段历史里包含了大量技术选型,管理拉扯,资源申请,项目管理等等

所有这一切造就了那个团队,而团队的精华造就了那个X总,所以小孙想成为X总,不过痴人说梦罢了。

这就引出了另一个问题:一个人走得快,一群人走得远

追求个人增速最大化必定会与团队起冲突,很多同学都会产生合作不如自己干的感觉,但若能利用好团队的合力又能突破个人的局限,所以作为管理者要让团队里的每个人感受到团队力量高于个人力量,这里的重点不是分工,而是让团队合作。

一个人的力量很容易到瓶颈,但当要做的事情不只有他一个人的时候就会变得更容易成功一些。相互鼓励,相互帮助,会让所有人都更愿意坚持,这就是团队带来的力量,这里首先需要拿到资源

这里就涉及到成长的第二个核心关键,资源难题!

低端的成长上进自省就够了,高端的成长是要花钱养的,同学们,那需要资源!

举个例子,如果小孙有钱再造个B站,他当然能碾压X总...

image.png 更进一步,人与人的根本差距是什么:根本差距来源于资源,在正确的战略下,资源能让成长这个事情更快的发生。

认知到位,资源在哪里,哪里就会成长

全局视野·团队的意义

image.png 至此,我们进入最后的话题,在全局视野下,个人成长其实属于梯队建设中的一环,更进一步他属于人才运营机制的一环

资源从哪来,资源当然从团队来,而团队是有一套底层规则的,你到了对应的圈层才能拿到对应的资源。站在团队层面,一定会有对应的上升通道,各位只需要在不同圈层好好工作,机会总会来临的:

image.png 最后总结一下,天人焉有两般意,道不虚行只在人,成长这个事情更多的还是要看自己。

事实上,团队也只会提供这些通用的机制,帮助大家成长,至于大家是不是真正成长,在没有发生沉没成本之前,Leader才不会关注呢......

image.png