设计模式--行为型-访问者模式

168 阅读2分钟

前言

软件编码过程中,有很多集合存在多种不同的元素,且每种元素有不同的处理方式:

如医生开的药方上面有不同的元素:药名和每种药的加个,对划价员根据单价算总价,对药房的工作人员只关系药名和药量

这个时候使用访问者模式就可以很好解决:将药方上面的药名和药价封装为两个元素,将药房工作人员和划价员看做访问者

定义

将作用于某种数据结构的操作分离出来,使其在不改变原有数据结构类的情况下,改变对数据结构的操作

特点

  • 1.扩展性好,将操作分离出来,可以在不改变数据结构的前提下,改变对数据的操作

  • 2.复用性好:可以通过抽象访问者类定义数据结构的通用功能,将不同的数据结构在抽象访问者子类中实现

应用场景

  • 1.对象稳定。但是算法经常变化

  • 2.对象结构中的对象需要提供多种不同且不一样的操作,可以使用访问模式将对象操作分离出来,避免算法修改影响原有数据结构

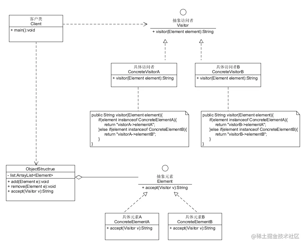
结构:

  • 1.抽象访问者(Visitor)
  • 2.具体访问者(ConcreteVisitor)
  • 3.抽象元素(Element)
  • 4.具体元素(ConcreteElement)
  • 5.对象结构角色(ObjectStructrue):是一个包含访问者集合的类。包含遍历容器中所有的元素的方法

UML类图

image.png

代码实现

抽象访问者 Visitor

public interface Visitor{

    public String visit(Element e);

}

具体访问者:ConcreteVisitorA

public class ConcreteVisitorA implements Visitor{

    public String visit(Element e){

        if(e instanceof ConcreteElementA){

            return "visitorA->elementA";

        }else if(e instanceof ConcreteElementB){

            return "visitorA->elementB";

        }

        return "";

    }

}

具体访问者:ConcreteVisitorB

public class ConcreteVisitorB implements Visitor{

    public String visit(Element e){

        if(e instanceof ConcreteElementA){

            return "visitorB->elementA";

        }else if(e instanceof ConcreteElementB){

            return "visitorB->elementB";

        }

        return "";

    }

}


抽象元素(Element)

public interface Element{

    public String accept(Visitor v);

}

具体元素A:

public class ConcreteElementA{

    public String accept(Visitor v){

        v.visit(this);

    }

}

具体元素B:

public class ConcreteElementB{

    public String accept(Visitor v){

        v.visit(this);

    }

}

数据结构类:

public class ObjectStructrue{

    List<Element> list = new ArrayList<>();

    public ObjectStructrue(){

    

    }

    public String accept(Visitor v){

        Iterator<Element> it = list.iterator();

        String tmp = "";

        while(it.hasNext()){

            tmp+=((Element)it.next()).accept(v);

        }

        return tmp

    }

    public void add(Element e){

        list.add(e);

    }

    public void remove(Element e){

        list.remove(e);

    }

    

}

客户端:

main(){

    Element elementA = new ConcreteElementA();

    Element elementB = new ConcreteElementB();

    ObjectStructrue os = new ObjectStructrue();

    os.add(elementA);

    os.add(elementB);

    Visitor visitA = new ConcreteVisitorA();

    System.out.println(os.accept(visitA));

    

    Visitor visitB = new ConcreteVisitorB();

    System.out.println(os.accept(visitB));

    

}

预期结果:

visitorA->elementA visitorA->elementB

visitorB->elementA visitorB->elementB

扩展

  • 1.与迭代器模式联用
  • 2.与组合模式联用