Web多媒体入门|青训营笔记

135 阅读2分钟

Web多媒体入门|青训营笔记

这是我参与「第四届青训营 」笔记创作活动的的第14天

Web多媒体历史

  • Flash 1994年开始-2020
  • 网页三剑客 flash draemweaver fireworks
  • 播放插件
  • Flash下坡路 ios不支持flash
  • Webp,ogg,mp4三种视频格式
  • HtrnI5 2014年定稿

基础知识

编码格式

图像基本概念

  • 图像分辨率:用于确定组成一副图像的像素数据,就是指在水平和垂直方向上图像所具有的像素个数.
  • 图像深度:图像深度是指存储每个像素所需要的比特数.图像深度决定了图像的每个像素可能的颜色数,或可能的灰度级数.例如,彩色图像每个像素用R,G,B三个分量表示,每个分量用8位,像素深度为24位,可以表示的颜色数目为2的24次方,既16777216个;一副单色图像存储每个像素需要8位,则图像的像素深度为8位,最大灰度数目为2的8次方,既2 6个。

视频基本概念

  • 分辨率:每一帧的图像分辨率
  • 帧率:视频单位时间内包含的视频帧的数量
  • 码率:就是指视频单位时间内传输的数据量,一般我们用kbps来表示,即千位每秒.
  • I帧,P帧,B帧
    • I帧又称帧内编码帧,是一种自带全部信息的独立帧,无需参考其他图像便可独立进行解码
    • P帧又称帧间预测编码帧,需要参考前面的i帧或者P帧才能进行编码
    • B帧又称双向预测编码帧,也就是B帧记录的是本帧与前后帧的差别
    • GOP:两个I帧之间的间隔

编码数据处理流程

@F4_S7%S~TP%~3N7ZIH}TQ4.png

封装格式

  • 封装格式:存储音视频,图片或者字幕信息的一种容器

LITAASO~J}_MY%)MH${2TB0.png

多媒体元素和扩展API

  • <audio> 元素和<video>元素方法
方法描述
play()开始播放音频/视频
pause()暂停当前播放的视频/音频
load()重新加载视频/音频
canPlayType()检查浏览器能否播放指定的音频/视频类型
addTextTrack()向音频/视频添加新的文本轨道
  • <audio> 元素和<video>元素属性

`065U@RNI$8Y{JPWZ@%C@EB.png

  • <audio> 元素和<video>元素事件

S}7X`2D8VQXA$(5J21[~9]L.png

  • <audio> 元素和<video>元素缺陷
    • 不支持直接播放hls,flv格式
    • 视频资源的请求和加载无法通过代码控制
      • 分段加载(节省流量)
      • 清晰度无缝切换
      • 精确预加载

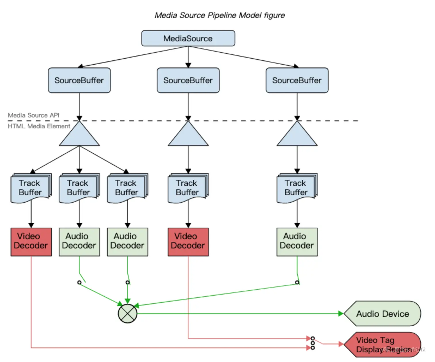
媒体源扩展API

  • 无插件在web端播放流媒体
  • 支持播放hls、flv、MP4等格式视频
  • 可实现视频分段加载、清晰度无缝切换、自适应码率、精确预加载等
  • 步骤:
    • 创建mediaSource实例

    • 创建指向mediaSource的URL

    • 监听sourceopen事件-动创建sourceBuffer

    • 向sourceBuffer中加入数据

    • 监听updateend事件

  • MSE播放流程

image (1).png