web多媒体入门 | 青训营笔记

166 阅读4分钟

前言

这是我参与「第四届青训营」笔记创作活动的第13天

下面就让我们一起学习web多媒体的知识吧!😁😄

web多媒体历史

20世纪90年代初浏览器和Web的概念刚刚出现的时候,没有任何多媒体。很快,图像开始加入,但是充其量是穷人的多媒体。虽然随着GIF动画的出现,这些图像可以成为动画,但是这些动画完全是非交互性的。即使在音频和视频文件出现时,互联网技术在Web上传递这些文件的能力也很有限。互联网连接很慢,而音频和视频文件很大,没有人希望等待大文件的下载。文件下载之后,也必须使用独立于Web浏览器的外部播放器来查看内容,这在当时很正常,很少有人为此抱怨。

随着互联网地飞数发展,网速地提升带来了Web上发送多媒体的能力

基础知识

编码格式

图像基本概念

image.png

视频基本概念

  • 分辨率:每一帧得图像分辨率
  • 帧率:视频单位时间内包含得视频帧的数量
  • 码率:就是指视频单位时间内传输的数据量,一般我们用kbps来表示,即千位每秒

image.png

视频编码

I帧、P帧、B帧

  • I帧:关键帧,采用帧内压缩技术

eg:I帧不需要依赖于任何帧,自己就可独自解码

  • P帧:向前参考帧.压缩时只参考前一个帧.属于帧间压缩技术

eg:如图第一张图片,序号2为P帧,如果要解码序号2,就先得把序号1(I帧)给解码出来;而序号3也要先等序号2解码出来才能自己解码。所以P帧时前向预测编码帧

  • B帧:双向参考帧,压缩时既参考前一帧也参考后一帧....

eg: 如图第二张图片,序号3为P帧,解码要依赖于前后两帧(即序号2和序号4),同理序号5解码也类似

GOP(group of picture**)** 两个I帧之间得间隔

image.png

为什么要编码

我们前面提到了好多编码的概念,那么为什么要编码呢?

image.png 计算上面图像的大小,发现占用存储空间为5.9M,假设帧率为30FPS(一秒有30张图片),时长为90min不压缩的视频的大小可达933G!要知道一个手机好一点的内存也就512G,一个未压缩的933G视频都装不下。所以视频的编码主要是减小存储还有就是便于传输!

冗余

视频编码把视屏里面不相关的数据进行去除或压缩,来看看编码的时候剔除了哪些冗余数据

  • 空间冗余

image.png

摆一张图的一部分放大4倍会发现这部分颜色几乎都是一样的,相同的颜色都存储一遍其实是很浪费存储空间的

  • 时间冗余
  • 编码冗余
  • 视觉冗余

编码数据处理流程

image.png

image.png

封装格式

编码完成之后怎样进行传输呢,这时需要提到封装格式

封装格式: 存储音视频,图片或者字幕信息的一种容器,便于储存和传输

image.png

image.png

多媒体元素和扩展API

多媒体元素

image.png

  • vedio元素

image.png

  • audio元素

image.png

  • vedio元素和audio元素方法

image.png

  • vedio元素和audio元素属性

image.png

  • vedio元素和audio元素事件

image.png

  • vedio元素和audio元素缺陷
  1. 不支持直接播放hls,flc等视屏格式
  2. 视频资源的请求和加载无法通过代码控制
  • 分段加载(节约流量)
  • 清晰度无缝切换
  • 精确预加载

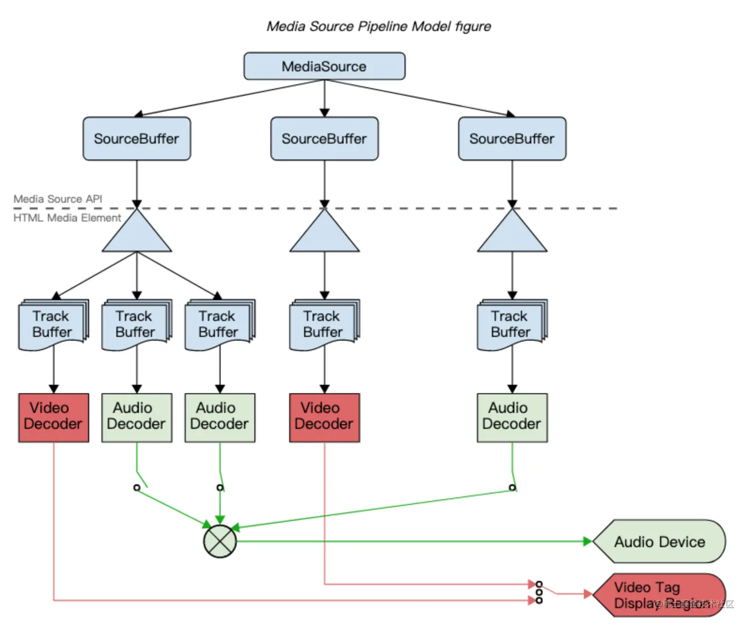
媒体源扩展API

  • 无插件在web端播放流媒体
  • 支持播放hls,flv,mp4等格式视频
  • 可实现视频分段加载,清晰度无缝切换,自适应码率。精确预加载等

image.png

image.png

MSE播放流程

image.png

播放器播放流程 image.png

流媒体协议

image.png

HLS image.png

image.png

应用场景

image.png

总结

  • web多媒体历史

flash -> H5 video -> MSE

  • 编码格式,封装格式,多媒体元素,流媒体协议
  • 应用场景