光说不练假把式,一起Kafka业务实战。

387 阅读7分钟

image.png

7.1 顺序性场景

7.1.1 场景概述

假设我们要传输一批订单到另一个系统,那么订单对应状态的演变是有顺序性要求的。

已下单 → 已支付 → 已确认

不允许错乱!

7.1.2 顺序级别

1)全局有序:

串行化。每条经过kafka的消息必须严格保障有序性。

这就要求kafka单通道,每个groupid下单消费者

极大的影响性能,现实业务下几乎没必要

2)局部有序:

业务局部有序。同一条订单有序即可,不同订单可以并行处理。不同订单的顺序前后无所谓

充分利用kafka多分区的并发性,只需要想办法让需要顺序的一批数据进同一分区即可。

7.1.3 实现方案

1)发送端:

指定key发送,key=order.id即可,案例回顾:4.2.3,PartitionProducer

2)发送中:

给队列配置多分区保障并发性。

3)读取端:

单消费者:显然不合理

吞吐量显然上不去,kafka开多个分区还有何意义?

所以开多个消费者指定分区消费,理想状况下,每个分区配一个。

但是,这个吞吐量依然有限,那如何处理呢?

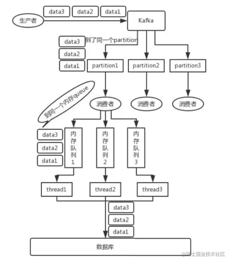
方案:多线程

在每个消费者上再开多线程,是个解决办法。但是,要警惕顺序性被打破!

参考下图:thread处理后,会将data变成 2-1-3

file 改进:接收后分发二级内存队列

消费者取到消息后不做处理,根据key二次分发到多个阻塞队列。

再开启多个线程,每个队列分配一个线程处理。提升吞吐量

file

7.1.4 代码验证

1)新建一个sort队列,2个分区

2)启动order项目

源码参考:

SortedProducer(顺序性发送端)

SortedConsumer(顺序性消费端 - 阻塞队列实现,方便大家理解设计思路)

SortedConsumer2(顺序性消费端 - 线程池实现,现实中推荐这种方式!)

3)通过swagger请求

file

先按不同的id发送,查看控制台日志,id被正确分发到对应的队列

file

同一个key分配到同一个queue,顺序性得到保障

file

7.2 海量同步场景

假设大数据部门需要大屏来展示用户的打车订单情况,需要把订单数据送入druid

这里不涉及顺序,只要下单就传输,但是对实时性和并发量要求较高

7.2.1 常规架构

在下单完成mysql后,通过程序代码打印,直接进入kafka

或者logback和kafka集成,通过log输送

优点:

更符合常规的思维。将数据送给想要的部门

缺点:

耦合度高,将kafka发送消息嵌入了订单下单的主业务,形成代码入侵。

下单不关心,也不应该关注送入kafka的情况,一旦kafka不可用,程序受影响

7.2.2 解耦合

借助canal,监听订单表的数据变化,不再影响主业务。

file

7.2.3 部署实现

1)mysql部署

注意,需要打开binlog,8.0 默认处于开启状态

#启动mysql8
docker run --name mysql8 -v /opt/data/mysql8:/var/lib/mysql -p 3389:3306 -e TZ=Asia/Shanghai -e MYSQL_ROOT_PASSWORD=thisisprizemysql8db -d daocloud.io/mysql:8.0

连上mysql,执行以下sql,添加canal用户

CREATE USER canal IDENTIFIED BY 'canal';
GRANT SELECT, REPLICATION SLAVE, REPLICATION CLIENT ON *.* TO 'canal'@'%';
FLUSH PRIVILEGES;
ALTER USER 'canal'@'%' IDENTIFIED WITH mysql_native_password BY 'canal';

创建订单表

CREATE TABLE `orders` (
  `id` int unsigned NOT NULL AUTO_INCREMENT,
  `name` varchar(255) DEFAULT NULL,
  PRIMARY KEY (`id`)
);

2)canal部署

#canal.properties
#附带资料里有,放到服务器 /opt/data/canal/ 目录下
#修改servers为你的kafka的机器地址
canal.serverMode = kafka
kafka.bootstrap.servers = 52.82.98.209:10903,52.82.98.209:10904
#docker-compose.yml
#附带资料里有canal.yml,随便找个目录,重命名为docker-compose.yml
#修改mysql的链接信息的链接信息
#然后在当前目录下执行 docker-compose up -d
version: '2'
services:
    canal:
        image: canal/canal-server
        container_name: canal
        restart: always
        ports:
            - "10908:11111"
        environment:
        		#mysql的链接信息
            canal.instance.master.address: 52.82.98.209:3389
            canal.instance.dbUsername: canal
            canal.instance.dbPassword: canal
            #投放到kafka的哪个主题?要提前准备好!
            canal.mq.topic: canal
        volumes:
            - "/opt/data/canal/canal.properties:/home/admin/canal-server/conf/canal.properties"

3)数据通道验证

进入kafka容器,用上面3.2.4里的命令行方式监听canal队列

./kafka-console-consumer.sh --bootstrap-server localhost:9092 --topic canal

在mysql上创建orders表,增删数据试一下

mysql> insert into orders (name) values ('张三');
Query OK, 1 row affected (0.03 sec)

在kafka控制台,可以看到同步的消息

{"data":[{"id":"1","name":"张三"}],"database":"canal","es":1611657853000,"id":5,"isDdl":false,"mysqlType":{"id":"int unsigned","name":"varchar(255)"},"old":null,"pkNames":["id"],"sql":"","sqlType":{"id":4,"name":12},"table":"orders","ts":1611657853802,"type":"INSERT"}

数据通道已打通,还缺少的是druid作为消费端来接收消息

4)druid部署

#druid.yml
#在附带资料里有
#随便找个目录,执行
docker-compose -f druid.yml up -d

5)验证

配置druid的数据源,从kafka读取数据,验证数据可以正确进入druid。

file

注:

关于druid的详细使用,在大数据篇章里会详细讲解。

7.3 kafka监控

7.3.1 eagle简介

Kafka Eagle监控系统是一款用来监控Kafka集群的工具,支持管理多个Kafka集群、管理Kafka主题(包含查看、删除、创建等)、消费者组合消费者实例监控、消息阻塞告警、Kafka集群健康状态查看等。

file

7.3.2 部署

推荐docker-compose启动

将配备的资料中 eagle.yml , 拷贝到服务器任意目录

修改对应的ip地址为你服务器的地址

#注意ip地址:52.82.98.209,全部换成你自己服务器的

version: '3'
services:
    zookeeper:
        image: zookeeper:3.4.13

    kafka-1:
        container_name: kafka-1
        image: wurstmeister/kafka:2.12-2.2.2
        ports:
            - 10903:9092
            - 10913:10913
        environment:
            KAFKA_BROKER_ID: 1 
            HOST_IP: 52.82.98.209
            KAFKA_ZOOKEEPER_CONNECT: zookeeper:2181
            #docker部署必须设置外部可访问ip和端口,否则注册进zk的地址将不可达造成外部无法连接
            KAFKA_ADVERTISED_HOST_NAME: 52.82.98.209
            KAFKA_ADVERTISED_PORT: 10903 
            KAFKA_JMX_OPTS: "-Dcom.sun.management.jmxremote=true -Dcom.sun.management.jmxremote.authenticate=false -Dcom.sun.management.jmxremote.ssl=false -Djava.rmi.server.hostname=52.82.98.209 -Dcom.sun.management.jmxremote.rmi.port=10913"
            JMX_PORT: 10913
        volumes:
            - /etc/localtime:/etc/localtime
        depends_on:
            - zookeeper           
    kafka-2:
        container_name: kafka-2
        image: wurstmeister/kafka:2.12-2.2.2
        ports:
            - 10904:9092
            - 10914:10914
        environment:
            KAFKA_BROKER_ID: 2 
            HOST_IP: 52.82.98.209
            KAFKA_ZOOKEEPER_CONNECT: zookeeper:2181
            KAFKA_ADVERTISED_HOST_NAME: 52.82.98.209
            KAFKA_ADVERTISED_PORT: 10904 
            KAFKA_JMX_OPTS: "-Dcom.sun.management.jmxremote=true -Dcom.sun.management.jmxremote.authenticate=false -Dcom.sun.management.jmxremote.ssl=false -Djava.rmi.server.hostname=52.82.98.209 -Dcom.sun.management.jmxremote.rmi.port=10914"
            JMX_PORT: 10914
        volumes:
            - /etc/localtime:/etc/localtime
        depends_on:
            - zookeeper 
    eagle:
        image: gui66497/kafka_eagle
        container_name: ke
        restart: always
        depends_on:
            - kafka-1
            - kafka-2
        ports:
            - "10907:8048"
        environment:
            ZKSERVER: "zookeeper:2181"

执行 docker-compose -f eagle.yml up -d

7.3.3 使用说明

访问 : http://52.82.98.209:10907/ke/

默认用户名密码: admin / 123456

如果要删除topic等操作,需要管理token: keadmin

file

与km到底选哪个呢?根据自己习惯,个人认为:

  • 界面美观程度和监控曲线优于km,有登录权限控制
  • 功能操作上不如km简单直白,但是km需要配置一定的连接信息

往期干货:

本文由传智教育博学谷 - 狂野架构师教研团队发布 如果本文对您有帮助,欢迎关注和点赞;如果您有任何建议也可留言评论或私信,您的支持是我坚持创作的动力 转载请注明出处!