Web知识体系化(一):JavaScript 内置对象

125 阅读1分钟

碎片化的知识点,经常会遗忘;整理为思维导图,一图看尽一文档:

├── JS 对象Array.png
├── JS 对象Date.png
├── JS 对象Error.png
├── JS 对象Function.png
├── JS 对象Generator.png
├── JS 对象Map.png
├── JS 对象Math.png
├── JS 对象Number.png
├── JS 对象Object.png
├── JS 对象Proxy.png
├── JS 对象Reflect.png
├── JS 对象Set.png
├── JS 对象String.png
├── JS 对象Symbol.png
├── JS 对象WebAssembly.png
└── JS 对象globalThis.png

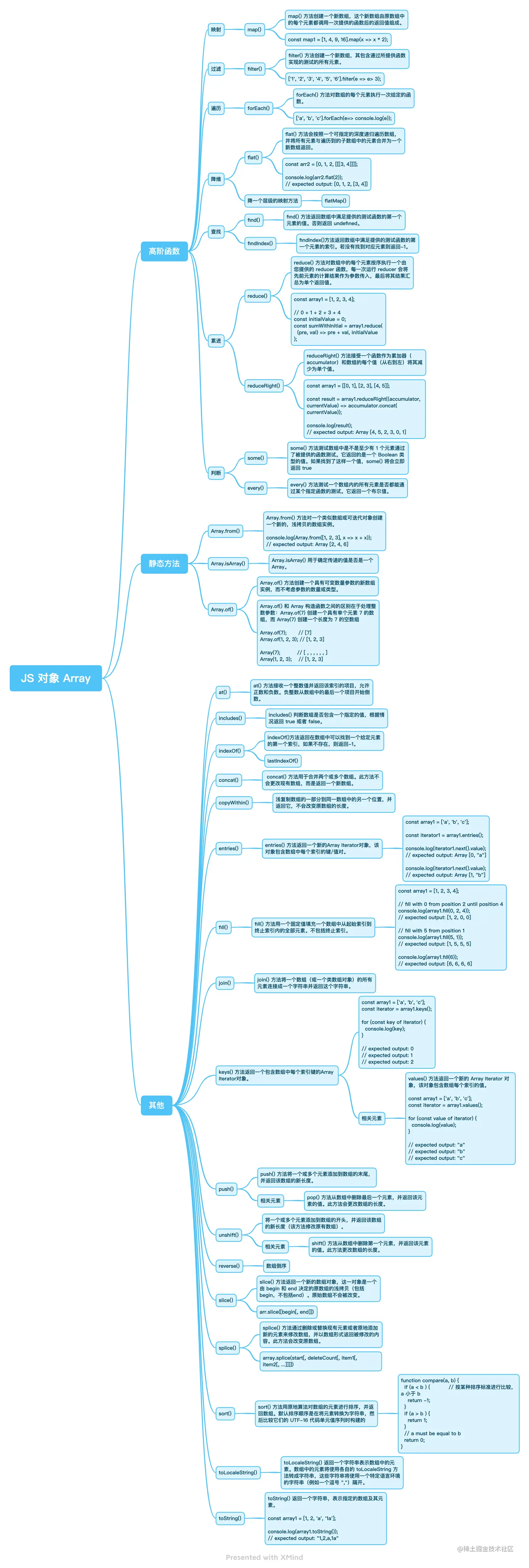
1、对象Array

JS 对象Array.png

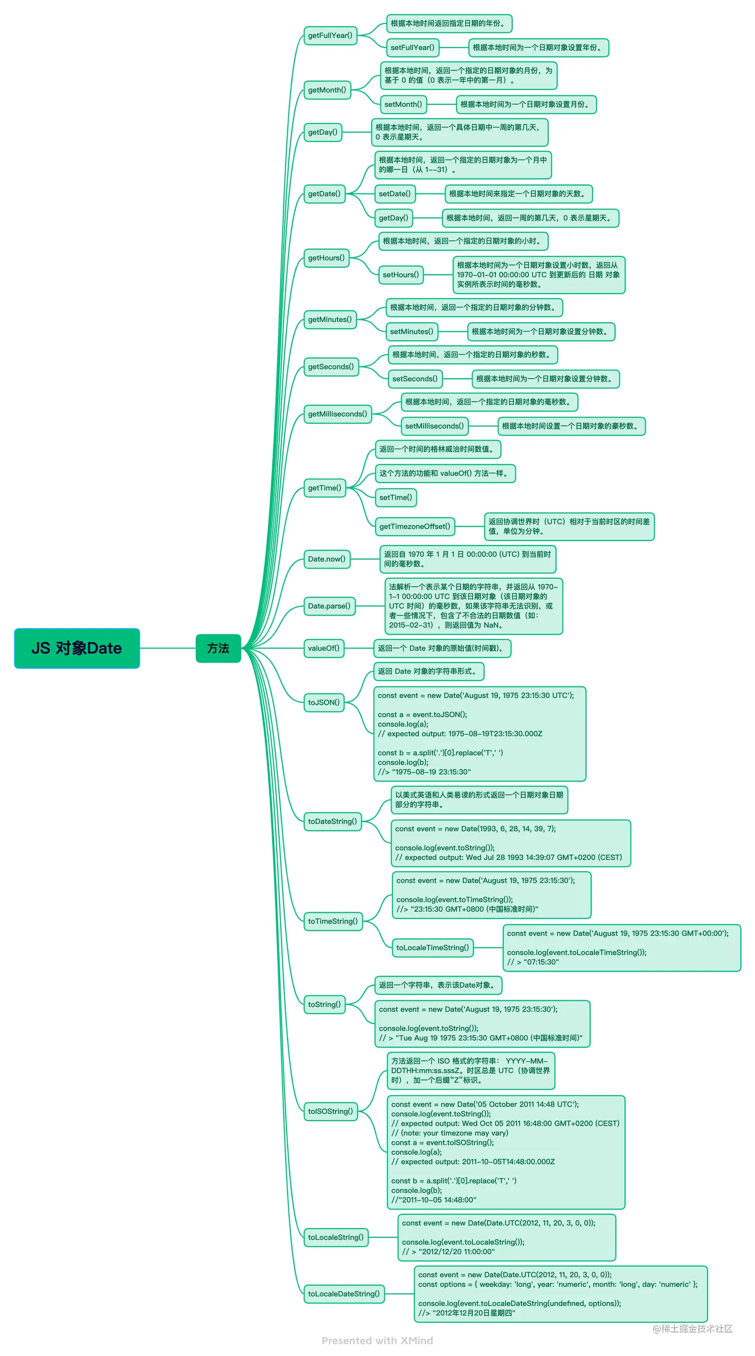
2、对象Date

JS 对象Date.png

3、对象Error

JS 对象Error.png

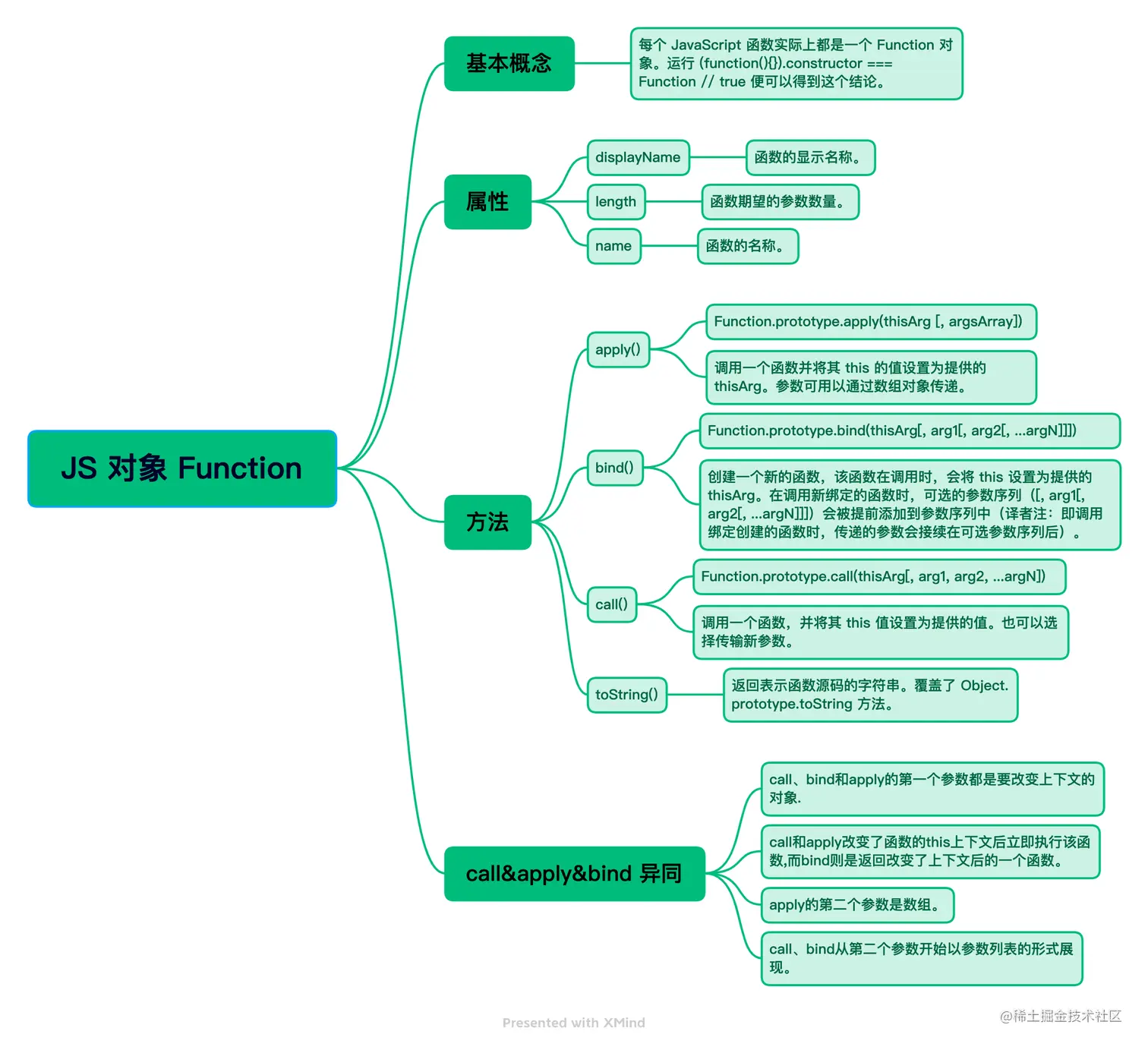
4、对象Function

JS 对象Function.png

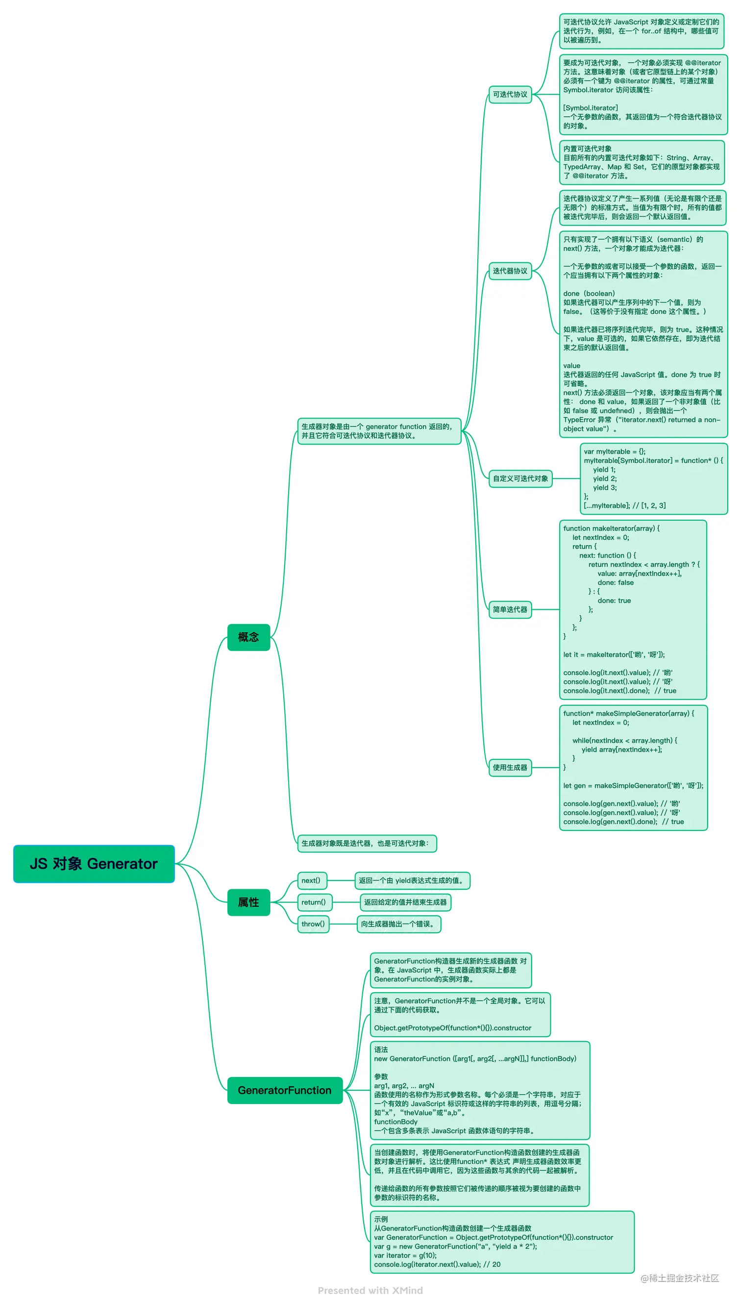
5、对象Generator

JS 对象Generator.png

6、对象globalThis

JS 对象globalThis.png

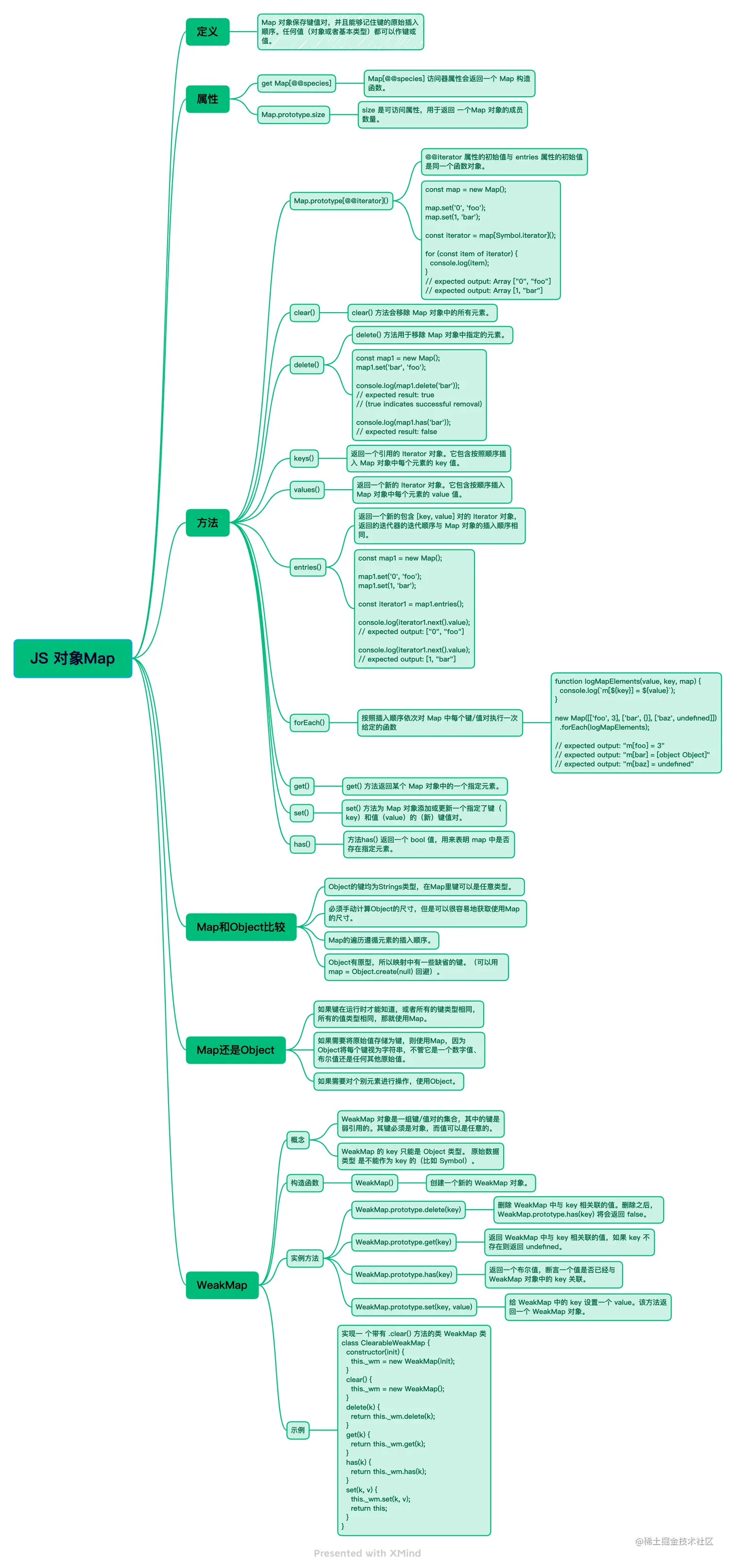
7、对象Map

JS 对象Map.png

8、对象Math

JS 对象Math.png

9、对象Number

JS 对象Number.png

10、对象Object

JS 对象Object.png

11、对象Proxy

JS 对象Proxy.png

12、对象Reflect

JS 对象Reflect.png

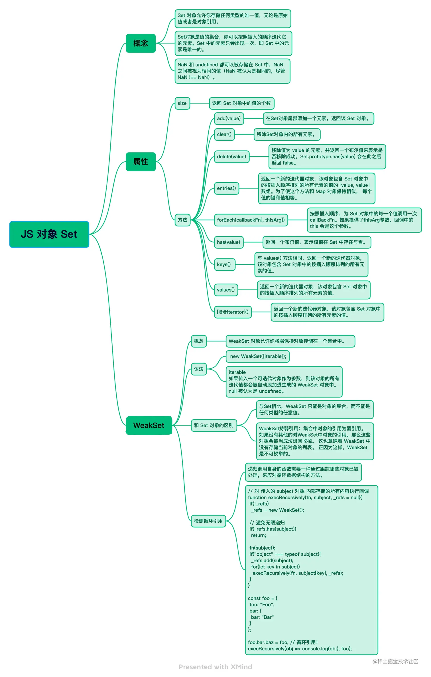
13、对象Set

JS 对象Set.png

14、对象String

JS 对象String.png

15、对象Symbol

JS 对象Symbol.png

16、对象WebAssembly

JS 对象WebAssembly.png

github