Linux实用命令netstat命令

138 阅读6分钟

携手创作,共同成长!这是我参与「掘金日新计划 · 8 月更文挑战」的第19天,点击查看活动详情 一:获取数据

  • 使用命令

netstat -anp

//命令介绍:

netstat : linux中查看网络状态的命令

-a : 显示所有的连接

-n : 以ip格式显示

-p : 显示连接对应的进程

netstat命令详解请移步:man.linuxde.net/netstat

  • 参数含义(来自菜鸟教程):
  • -a或--all 显示所有连线中的Socket。
  • -A<网络类型>或--<网络类型> 列出该网络类型连线中的相关地址。
  • -c或--continuous 持续列出网络状态。
  • -C或--cache 显示路由器配置的快取信息。
  • -e或--extend 显示网络其他相关信息。
  • -F或--fib 显示FIB。
  • -g或--groups 显示多重广播功能群组组员名单。
  • -h或--help 在线帮助。
  • -i或--interfaces 显示网络界面信息表单。
  • -l或--listening 显示监控中的服务器的Socket。
  • -M或--masquerade 显示伪装的网络连线。
  • -n或--numeric 直接使用IP地址,而不通过域名服务器。
  • -N或--netlink或--symbolic 显示网络硬件外围设备的符号连接名称。
  • -o或--timers 显示计时器。
  • -p或--programs 显示正在使用Socket的程序识别码和程序名称。
  • -r或--route 显示Routing Table。
  • -s或--statistice 显示网络工作信息统计表。
  • -t或--tcp 显示TCP传输协议的连线状况。
  • -u或--udp 显示UDP传输协议的连线状况。
  • -v或--verbose 显示指令执行过程。
  • -V或--version 显示版本信息。
  • -w或--raw 显示RAW传输协议的连线状况。
  • -x或--unix 此参数的效果和指定"-A unix"参数相同。
  • --ip或--inet 此参数的效果和指定"-A inet"参数相同。
  • 得到结果
Active Internet connections (servers and established)
Proto Recv-Q Send-Q Local Address           Foreign Address         State       PID/Program name    
tcp        0      0 0.0.0.0:111             0.0.0.0:*               LISTEN      1/systemd           
tcp        0      0 0.0.0.0:22              0.0.0.0:*               LISTEN      458/sshd            
tcp        0     52 10.105.254.117:22       124.251.53.238:58615    ESTABLISHED 29936/sshd: root@pt 
tcp6       0      0 :::3306                 :::*                    LISTEN      32519/mysqld        
tcp6       0      0 :::111                  :::*                    LISTEN      5737/rpcbind        
tcp6       0      0 :::22                   :::*                    LISTEN      458/sshd            
udp        0      0 0.0.0.0:111             0.0.0.0:*                           5737/rpcbind        
udp        0      0 0.0.0.0:824             0.0.0.0:*                           5737/rpcbind        
udp6       0      0 :::111                  :::*                                5737/rpcbind        
udp6       0      0 :::824                  :::*                                5737/rpcbind        
Active UNIX domain sockets (servers and established)
Proto RefCnt Flags       Type       State         I-Node   PID/Program name     Path
unix  2      [ ACC ]     STREAM     LISTENING     130995418 32519/mysqld         /var/lib/mysql/mysql.sock
unix  2      [ ACC ]     STREAM     LISTENING     12137    454/lsmd             /var/run/lsm/ipc/simc
unix  2      [ ]         DGRAM                    6767     1/systemd            /run/systemd/notify
unix  2      [ ]         DGRAM                    6769     1/systemd            /run/systemd/cgroups-agent
unix  2      [ ACC ]     STREAM     LISTENING     6778     1/systemd            /run/systemd/journal/stdout
unix  5      [ ]         DGRAM                    6781     1/systemd            /run/systemd/journal/socket
unix  8      [ ]         DGRAM                    6783     1/systemd            /dev/log
unix  2      [ ACC ]     STREAM     LISTENING     9601     1/systemd            /run/lvm/lvmetad.socket
unix  2      [ ]         DGRAM                    9613     1/systemd            /run/systemd/shutdownd
unix  2      [ ACC ]     STREAM     LISTENING     9615     1/systemd            /run/lvm/lvmpolld.socket
unix  2      [ ACC ]     STREAM     LISTENING     11170    1/systemd            /var/run/rpcbind.sock
unix  2      [ ACC ]     STREAM     LISTENING     12196    454/lsmd             /var/run/lsm/ipc/sim
unix  2      [ ACC ]     STREAM     LISTENING     11173    1/systemd            /var/run/dbus/system_bus_socket
unix  2      [ ACC ]     STREAM     LISTENING     11944    462/acpid            /var/run/acpid.socket
unix  2      [ ACC ]     STREAM     LISTENING     9448     1/systemd            /run/systemd/private
unix  2      [ ACC ]     SEQPACKET  LISTENING     9464     1/systemd            /run/udev/control

二:结果分析

  • 分为两部分:

    • Active Internet connections(有源Internet连接):用于网络连接传输
    • Active UNIX domain sockets(有源UNIX套接字):只能用于本地通信,性能比第一种好
  • Active Internet connections 部分:

  • 字段介绍:

    • Proto : 该连接所使用的协议
    • Recv-Q : 接受队列
    • Send-Q : 发送队列
    • Local Address: 本地ip:port
    • Foreign Address : 远程主机ip:port
    • State :连接所处的状态
    • PID/Program name :使用该连接的进程id和name
  • 相关字段作用:

    • Proto : 通过此字段可以看到连接使用的是什么协议,主要是TCP协议还是UDP协议,还有TCP6、UDP6这就是使用了ipv6的协议

    • Recv-Q :表示收到的数据已经在本地接收缓冲,但是还有多少没有被进程取走,recv()。如果接收队列Recv-Q一直处于阻塞状态,也就是Recv-Q值不为零并且值挺大,可能是遭受了Dos 攻击。 

    • Send-Q :对方没有接受的数据,仍然在本地缓冲区中。如果发送队列Send-Q不能很快的清零,可能是有应用向外发送数据包过快,或者是对方接收数据包不够快。这时候就要调整发送速度或者接受速度了。例如:如果看到是大量的 send-Q ,可以判定是发送数据给目的地址的时候出现了阻塞的问题,导致了包堆积在本地缓存中,不能成功发出去。那么问题就可能产生在了客户端,根据业务逻辑可以看看是不是客户端发送的TCP长连接数量过多。验证办法,尝试减少客户端和服务的长连接.查看效果。

    • Recv-Q 和 Send-Q :这两个值通常应该为0,如果不为0可能是有问题的。packets在两个队列里都不应该有堆积状态。可接受短暂的非0情况。

      • 在正常情况下, LISTEN 状态中: Recv-Q 表示的当前等待服务端调用 accept 完成三次握手的 listen backlog 数值,也就是说,当客户端通过 connect() 去连接正在 listen() 的服务端时,这些连接会一直处于Recv-Q这个queue 里面直到被服务端 accept();Send-Q 表示的则是最大的 listen backlog 数值。
      • 其余状态: 非 LISTEN 状态之前理解的没有问题。Recv-Q 表示 receive queue 中的 bytes 数量;Send-Q 表示 send queue 中的 bytes 数值。
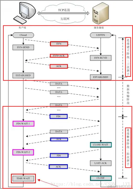
    • State:标识tcp连接状态,比如TCP的状态有:(图片来自:www.cnblogs.com/qingergege/…

  • Active UNIX domain sockets 部分:

  • 字段介绍:

    • Proto : 该连接所使用的协议

    • RefCnt:引用计数(即通过此套接字附加的进程),也就是连接到本套接口上的进程数量

    • Flags:" The flags displayed are SO_ACCEPTON (displayed as ACC), SO_WAITDATA (W) or SO_NOSPACE (N). SO_ACCECPTON is used on unconnected sockets if their corresponding processes are waiting for a connect request. The other flags are not of normal interest. "  即:显示的标志有SO_ACCEPTON(显示为ACC),SO_WAITDATA(W)或SO_NOSPACE(N)。 SO_ACCECPTON进程正在等待连接请求还未连接的套接字。****

    • Type:套接字的类型

      • 有几种类型的套接字访问:
      • SOCK_DGRAM:数据报(无连接)模式。
      • SOCK_STREAM:流(连接)套接字。
      • SOCK_RAW:原始套接字。
      • SOCK_RDM:这个服务器提供可靠传递的消息。
      • SOCK_SEQPACKET:这是一个顺序数据包套接字。
      • SOCK_PACKET:原始接口访问套接字。
    • State:套接字当前的状态

      • 该字段将包含以下状态:
      • FREE:未分配套接字。
      • LISTENING:套接字正在侦听连接请求。如果指定--listening(-l)或--all(-a)选项,则此类套接字仅包含在输出中。
      • CONNECTING:套接字即将建立连接。
      • CONNECTED:已连接套接字。
      • DISCONNECTING :套接字正在断开连接。
      • (empty) :套接字未连接到另一个套接字
    • PID/Program name :使用该连接的进程id和name

    • I-Node:unix系统文件系统中每个文件都存在的inode

    • Path: This is the path name as which the corresponding processes attached to the socket. “ 即:代表附加到套接字的相应进程的路径名****