虚拟数字人多域渗透,利好3大场景

76 阅读1分钟

如果,大家还觉得1942年提出的阿西莫夫机器人三大定律十分空虚,那您八成不知晓时下火热的“虚拟数字人”概念并非横空出世。

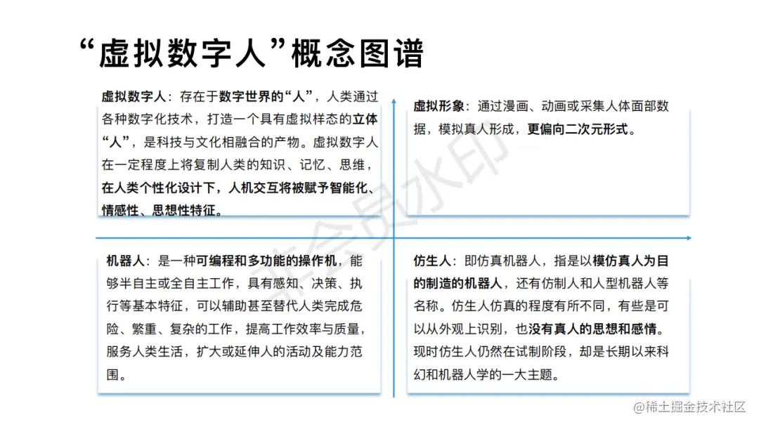
在长达数个世纪的技术进程中,“机器人”是一些没有人形的工具;荧幕上那些有人格的虚拟形象“不像真人”;直到可以从外观上识别出的仿生人出现,“它”们却没有真人的思想和感情……现在, “数字虚拟人” 串联起百年技术,成为存在于数字世界的“人”。

在近日举办的“元宇宙和虚拟人”主题线上沙龙,清华大学新闻与传播学院沈阳教授团队做《虚拟数字人:溯源、应用、发展》主题报告,博雅仔为您划重点:

1. 虚拟数字人概念溯源与区隔。

2. 三维建模技术发展。

3. 数字虚拟人价值与底层动力:功能性、社会性、陪伴性等。

4. 虚拟人渗透多个领域:文娱、服务、教育、公共应用、营销、其他。

5. 数字人三大场景:社交、购物、家居。

6. 数字孪生将成下一个大众化媒介;自然人与独立虚拟IP将开启液态社交。

7. 伦理与生命标准。

提到三维建模,大家可试试易模App人脸/人像建模模式。嘉宾内容如下,文末附PPT下载。

图片

\

图片

\

图片

\

图片

\

图片

\

图片

\

图片

\

图片

\

图片

\

图片

\

图片

\

图片

\

图片

\

图片

\

图片

\

图片

\

图片

\

图片

\

图片

\

图片

\

图片

\

图片

\

图片

\

图片

\

图片

\

图片

\

图片

\

图片

\

图片

\

图片

\

图片

\

图片

\

图片

数字孪生新媒介红利将至,你我应当技术先行,手机实景拍摄三维建模技术,就用易模。