Vue生命周期认识 | 青训营笔记

112 阅读3分钟

前言

这是我参与「第四届青训营」笔记创作活动的第12天

下面就让我们一起学习Vue2的生命周期

生命周期

Vue 是一套用于构建用户界面的渐进式框架。

每个 Vue 应用都是通过用 Vue 函数创建一个新的 Vue 实例开始的:

var vm = new Vue({
  // 创建了一个Vue实例
})

每个 Vue 实例在被创建时都要经过一系列的初始化过程——例如,需要设置数据监听、编译模板、将实例挂载到 DOM 并在数据变化时更新 DOM 等。同时在这个过程中也会运行一些叫做生命周期钩子的函数,这给了用户在不同阶段添加自己的代码的机会。

生命周期(Life Cycle) :指的是一个组件从创建=>运行=>销毁的阶段,强调的是一个时间段。

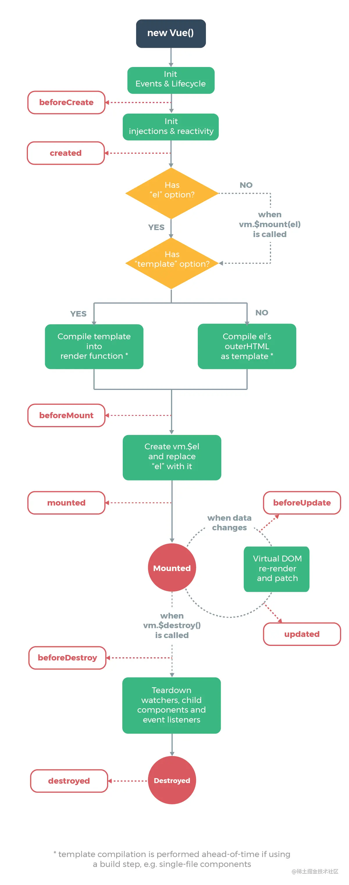
生命周期图示:

image.png

生命周期钩子:

第一阶段:创建

beforeCreated

在实例初始化之后,进行数据侦听和事件/侦听器的配置之前同步调用(此时props/data/methods尚未被创建,都不可用)

<script>
export default {
    props: ['info'], // info传值为:你好
    data() {
        return {
            message: 'hello',
    },
    methods: {
        show() {
            console.log('调用了Text组件的show方法!');
        }
    },
    // 生命周期第一个阶段的函数
    beforeCreate() {
         console.log(this.info); // 控制台显示 undefined
         console.log(this.message); // undefined
         this.show(); // 报错
    }
    
}
</script>

created

在实例创建完成后被立即同步调用。在这一步中,实例已完成对选项的处理,意味着以下内容已被配置完毕:数据侦听、计算属性、方法、事件/侦听器的回调函数(此时props/data/methods已经被创建好,都可用,但组件模板结构尚未生成)。然而,挂载阶段还没开始,且 $el ,property 目前尚不可用。

<template>
  <div class="test-container">
      <h3 id="myh3">Text.vue组件</h3>
  </div>
</template>
<script>
export default {
    props: ['info'], // info传值为:你好
    data() {
        return {
            message: 'hello',
    },
    methods: {
        show() {
            console.log('调用了Text组件的show方法!');
        }
    },
    // created生命周期函数,非常常用
    // 该函数常用于Ajax请求,经常在它里面,调用methods中的方法,请求服务器数据
    // 并且,把清求到的数据,转存到data中,供template模板渲染使用
    Created() {
         console.log(this.info); // 你好
         console.log(this.message); // hello
         this.show(); // 调用了Text组件的show方法!
         const dom = document.querySelector('#myh3');
         console.log(dom); // null   因为此时组件模板结构还未被渲染,所以获取不了元素
    }
}
</script>

beforeMount

此时已经编译好的HTML结构,但还未渲染到浏览器中,此时浏览器还没有当前组件的DOM结构(只是内存中有DOM结构)

mounted

此时已经把内存中的HTML结构,成功的渲染到浏览器里,浏览器已经包含当前组件的DOM结构(最早可在该阶段操作当前组件的DOM)

第二阶段:运行

beforeUpdate

在数据发生改变后(数据变了才会触发该函数),DOM 被更新之前被调用。这里适合在现有 DOM 将要被更新之前访问它(此时data数据是更新了的,但UI结构是旧的,还未重新渲染新的模板结构)

updated

根据最新的数据,组件的 DOM 已经渲染到浏览器中,所以你现在可以执行依赖于 DOM 的操作。然而在大多数情况下,你应该避免在此期间更改状态。如果要相应状态改变,通常最好使用 计算属性 或 watcher 取而代之。**

注意: 只有当数据变化时,beforeUpdate和updated才会执行,也就意味着运行阶段这两个函数最少是执行0次(当数据不发生改变时)

第三阶段:销毁

beforeDestroy

将要销毁该组件,但尚未销毁,组件还处于正常工作。在这一步,实例仍然完全可用

destroyed

销毁当前组件的数据侦听器,子组件,事件监听

特殊生命周期钩子

activated

被 keep-alive 缓存的组件激活时调用

deactivated

被 keep-alive 缓存的组件失活时调用(并未被销毁)

// App.vue根组件的代码如下:
<template>
  <div class="app-container">
    <h1>App 根组件</h1>
    <hr />
    <button @click="comName = 'Left'">展示Left</button>
    <button @click="comName = 'Right'">展示Right</button>
    <div class="box">
      <keep-alive>
        <component :is="comName"></component>
      </keep-alive>
    </div>
  </div>
</template>

<script>
import Left from '@/components/Left.vue';
import Right from '@/components/Right.vue';
export default {
  data() {
    return {
      comName: 'Left',
    }
  },
  components: {
    Left,
    Right,
  }
}
</script>

// Left和Right是App.vue子组件
// Left组件代码如下:
<script>
export default {
  data() {
    return {
      count: 1,
    }
  },

  // activated,deactivated只有当组件用到了<keep-alive></keep-alive>才能使用
  activated() {
    console.log('Left组件被激活了,activated');
    // 当点击 App.vue的 展示Left 这个按钮会打印  Left组件被激活了,activated
  },                    
  deactivated() {
    console.log('Left组件失活了,deactivated');
    // 当点击 App.vue的 展示Right 这个按钮会打印  Left组件失活了,deactivated
  }
}
</script>

errorCaptured

在捕获一个来自后代组件的错误时被调用。此钩子会收到三个参数:错误对象、发生错误的组件实例以及一个包含错误来源信息的字符串。此钩子可以返回 false 以阻止该错误继续向上传播

总结

Vue中较为常用生命的周期函数就是created......好好学习,天天向上😀😊😉